Extended Data Figure 1: EBI2 and 7α,25-OHC promote positioning of newly activated CD4 T cells in the outer T zone.
From: EBI2 augments Tfh cell fate by promoting interaction with IL-2-quenching dendritic cells

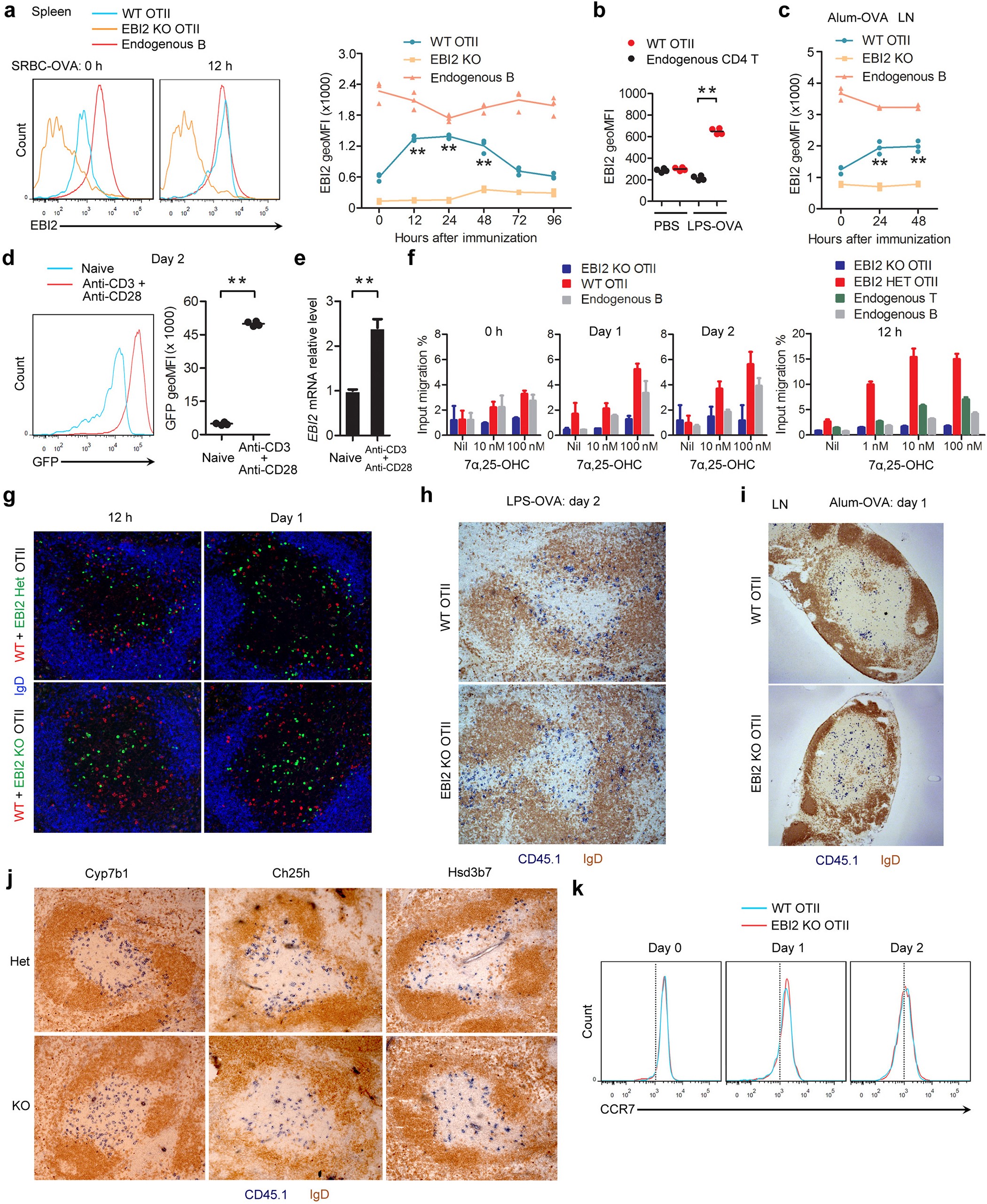
a, Flow cytometric analysis of EBI2 expression on splenic OTII T cells and endogenous B cells in transfer recipients at 0 and 12 h after SRBC-OVA immunization. EBI2 KO cells were used as a staining control. Left histograms show example FACS data and right panel shows summary data across the indicated time points as geometric mean fluorescence intensity (geoMFI). b, EBI2 expression on OTII and endogenous T cells in transfer recipients 2 days after saline or lipopolysaccharide-OVA immunization. Left histograms show example flow cytometric data and right panel shows summary geoMFI data for four mice. c, Summary geoMFI time course data of EBI2 expression on lymph node OTII T cells in transfer recipients at the indicated times after alum-OVA immunization. d, GFP expression in EBI2GFP/+ CD4 T cells that were unstimulated (naive) or treated with anti-CD3 plus anti-CD28 for 2 days. Left histogram shows example flow cytometric data and right panel shows summary geoMFI data for three mice. e, Ebi2 mRNA abundance in cells of the type in d, determined by RT–qPCR and shown relative to the naive cells. f, Migration of OTII T cells and endogenous cells to the indicated amounts of 7α,25-OHC in transwell assays. Cells were from unimmunized (0 h) or immunized (day 1, 2) transfer recipient mice in one experiment (left) or from 12 h immunized transfer recipients in a second experiment (right). Data are shown as percentage of input cells of each type that migrated. g, Immunofluorescence analysis of spleen showing the distribution of co-transferred WT CD45.1+ (red) and EBI2 het or KO (GFP+, green) OTII T cells and endogenous B cells (IgD, blue) at 12 h and 1 day after immunization. h, i, Immunohistochemical analysis of WT spleens (h) and inguinal lymph nodes (i) showing the distribution of transferred control (WT) or EBI2 deficient (KO) OTII CD45.1+ T cells (blue) and endogenous B cells (IgD, brown) at day 2 after lipopolysaccharide-OVA immunization (h) or day 1 after alum-OVA immunization (i). j, Immunohistochemical analysis of Cyp7b1, Ch25h or Hsd3b7 control (het, upper panels), or KO (lower panels) spleens showing the distribution of transferred WT OTII T cells (CD45.1, blue) and endogenous B cells (IgD, brown) at day 2 after SRBC-OVA immunization. k, CCR7 expression on WT and EBI2 KO OTII T cells in transfer recipient spleens at the indicated days after SRBC-OVA immunization. **P < 0.01 by ANOVA (a, c) or Student’s t-test (b, d, f). Data are representative of two (a–i, k) or three (j) independent experiments with at least three (a–c, k) or two (d–j) mice per group (error bars (e), s.e.m.).