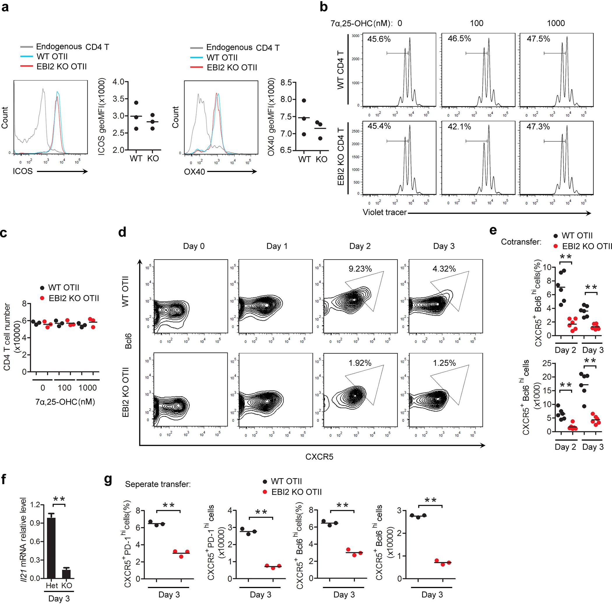
Extended Data Figure 2: Defective differentiation of EBI2-deficient T cells to follicular helpers.
From: EBI2 augments Tfh cell fate by promoting interaction with IL-2-quenching dendritic cells

a, ICOS and OX40 expression on WT, EBI2-deficient (KO) OTII and endogenous CD4 T cells in transfer recipient spleens two days after SRBC-OVA immunization. b, c, In vitro proliferation of WT and EBI2 KO T cells in response to anti-CD3 plus anti-CD28 in the presence of the indicated amounts of 7α,25-OHC, shown as violet tracer dye dilution profiles (b) and total CD4 T-cell numbers (c) at day 3 of culture. Numbers in b indicate frequency of cells that have undergone two or more divisions. d, Flow cytometric analysis of co-transferred WT and EBI2 KO OTII T cells for CXCR5 and intracellular Bcl6 expression at the indicated days after SRBC-OVA immunization. Numbers indicate frequency of cells in gated region. e, Summary of data of the type in d. Upper plot shows frequency and lower plot number of CXCR5+Bcl6hi OTII T cells. f, Il21 mRNA abundance in CXCR5+ PD-1hi control (Het) or EBI2 KO OTII T cells sorted from recipient spleens at day 3 after immunization with SRBC-OVA, determined by RT–qPCR and shown relative to the Het control. g, Frequency and number of CXCR5+ PD-1hi (left) or CXCR5+ Bcl6hi (right) WT and EBI2 KO OTII T cells in mice that received the cells as separate transfers, at day 3 after SRBC-OVA immunization. **P < 0.01 by ANOVA (e) or Student’s t-test (f, g). Data are representative of three (a, d, e, g) or two (b, c, f) independent experiments with at least three mice per group (error bars (f), s.e.m.).