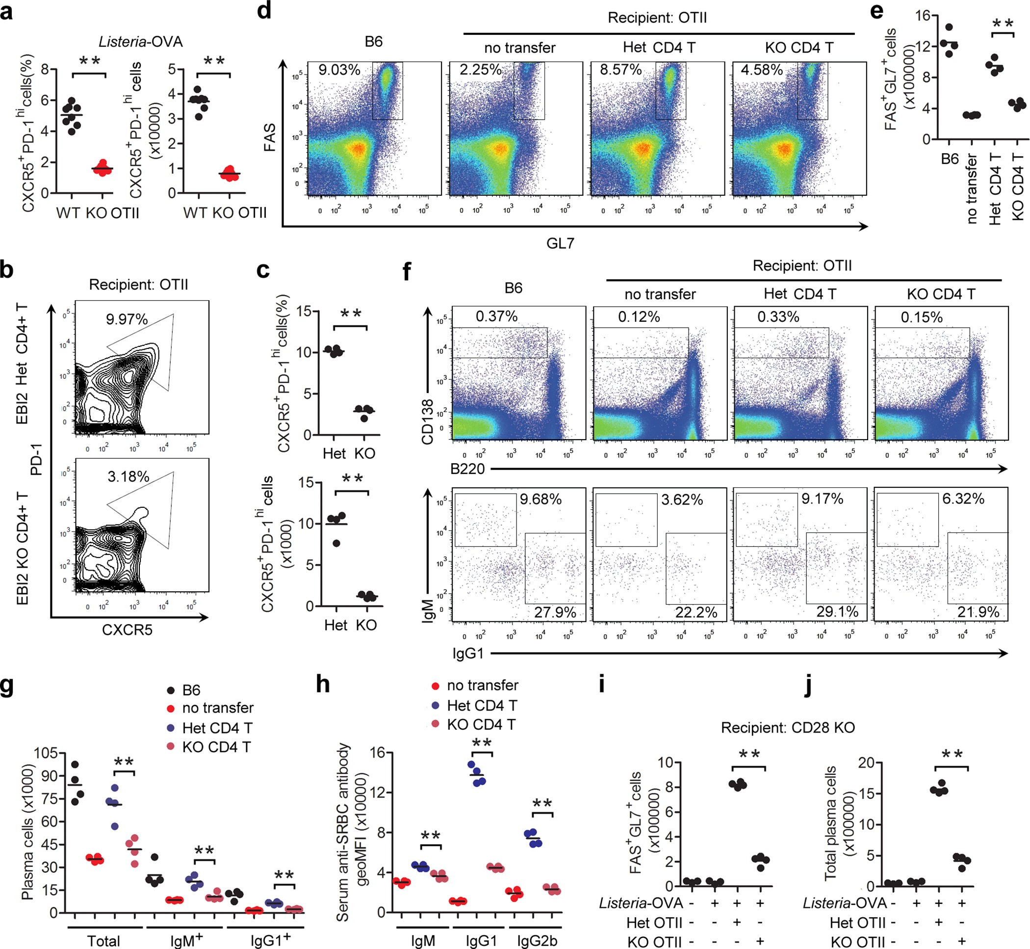
Extended Data Figure 3: EBI2-deficient T cells support reduced plasma cell and germinal centre response.
From: EBI2 augments Tfh cell fate by promoting interaction with IL-2-quenching dendritic cells

a, Frequency and number of CXCR5+PD-1hi CD4+ control (WT) and EBI2 KO OTII T cells in spleens of day 3 Listeria-OVA immunized transfer recipients. b, PD-1 and CXCR5 flow cytometric analysis of control (Het) and EBI2 KO polyclonal CD4 T cells co-transferred to OTII recipients, 8 days after immunization with unconjugated SRBCs. c, Summary of data of the type in b shown as CXCR5+PD-1hi cell frequency and number. d, Flow cytometric analysis for the germinal centre markers FAS and GL7 on endogenous B cells in OTII TCR transgenic mice that received no cells, control (HET) CD4 T cells or EBI2 KO CD4 T cells, or in WT B6 control mice, 12 days after immunization with unconjugated SRBCs. e, Summary of data from d shown as number of FAS+GL7+ germinal centre B cells. f, Flow cytometric analysis for CD138hi B220lo plasma cells (top) and intracellular IgM and IgG1 staining of these cells (bottom) in mice of the type in d. g, Summary of data from f shown as number of cells. h, Serum anti-SRBC antibody levels in mice of the type in d, determined by flow cytometric analysis of SRBCs stained with immune sera, plotted as geoMFI. i, j, Number of Fas+GL7+ germinal centre cells and CD138hiB220int plasma cells in Listeria-OVA immunized CD28 KO mice that had received control (het) or EBI2 KO OTII cells, analysed at day 5. **P < 0.01 by ANOVA (g, h) or Student’s t-test (a, e, c, i, j). Data are representative of two independent experiments with at least three mice per group.