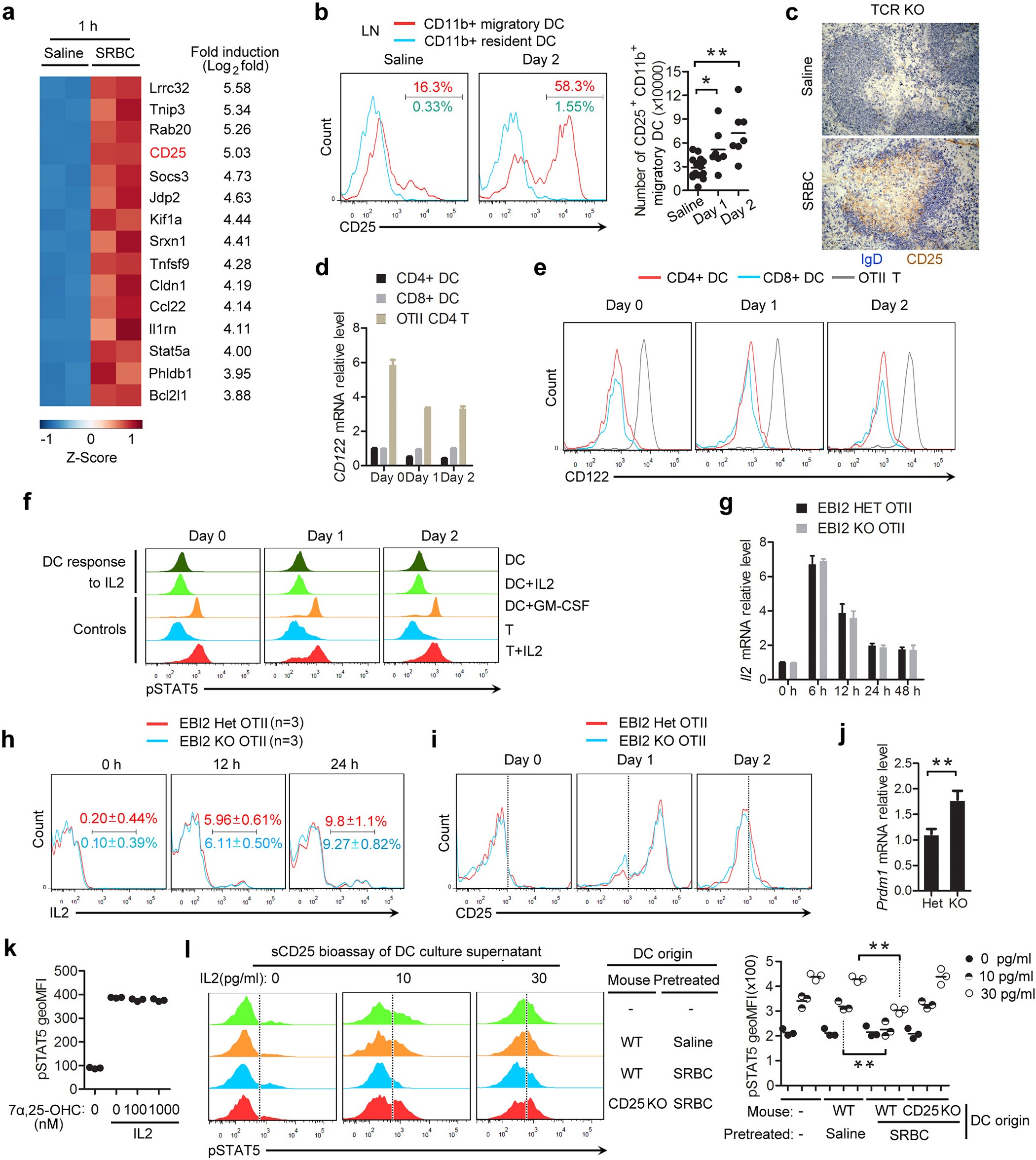
Extended Data Figure 5: DCs produce membrane and soluble CD25 and inhibit IL-2R signalling.
From: EBI2 augments Tfh cell fate by promoting interaction with IL-2-quenching dendritic cells

a, Heat map of RNA-seq data from sorted CD4+ splenic DC showing the top 15 most induced genes at 1 h after SRBC versus saline immunization. b, CD25 surface levels in CD11b+ migratory and resident DCs from lymph nodes of mice immunized with saline or alum-OVA 2 days earlier. Graph on right shows summary data for total number of migratory CD25+ DCs. c, Immunohistochemical analysis of spleen sections from TCRβδ KO mice immunized 1 day earlier with saline or SRBC, stained to detect IgD (blue) and CD25 (brown). d, e, CD122 (Il2rb) mRNA determined by RT–qPCR (d) and surface staining (e) on the indicated cell types isolated from spleens of WT OTII T-cell recipients at day 0, 1 and 2 after SRBC-OVA immunization. Transcript data are plotted relative to the signal in CD4+ DCs at day 0. f, Intracellular flow cytometric analysis of pSTAT5 in CD4+ DCs or, as a positive control CD4+ T cells, that were untreated or incubated with IL-2 (200 pg ml−1) or, as a further positive control, GM-CSF (100 pg ml−1). g, Il2 mRNA in control (Het) and EBI2 KO OTII T cells isolated from recipient mice at the indicated times after SRBC-OVA immunization. h, Intracellular flow cytometry for IL-2 in cells of the type in f at 0, 12 and 24 h. Percentages show mean (±s.e.m.) for three mice at each time point. i, Flow cytometric analysis of CD25 expression on co-transferred WT and EBI2 KO OTII T cells in WT recipients at the indicated days after SRBC-OVA immunization. j, Prdm1 (encoding Blimp1) transcript levels in sorted CXCR5+PD-1hi control (het) and EBI2 KO OTII T cells from SRBC-OVA immunized mice at day 3, plotted relative to the mean level in the Het group. k, Summary of pSTAT5 staining data for OTII T cells from mice immunized 1 day earlier with SRBC-OVA, incubated with the indicated amounts of 7α,25-OHC plus IL-2 (200 pg ml−1) for 1 h. l, Flow cytometry of pSTAT5 in CD25+ (regulatory) T cells exposed to the indicated amounts of IL-2 that had been pre-mixed with supernatants (s/n) from 8 h cultures of splenic CD4+ DCs from WT or CD25 KO mice immunized with saline or SRBCs 1 day before. Graph on right shows summary data from one experiment. **P < 0.01 by ANOVA (b, l) or Student’s t-test (j). Data are representative of one (a) or two (b–l) independent experiments with at least two (a) or three (b–l) mice per group (error bars (g, j), s.e.m.).