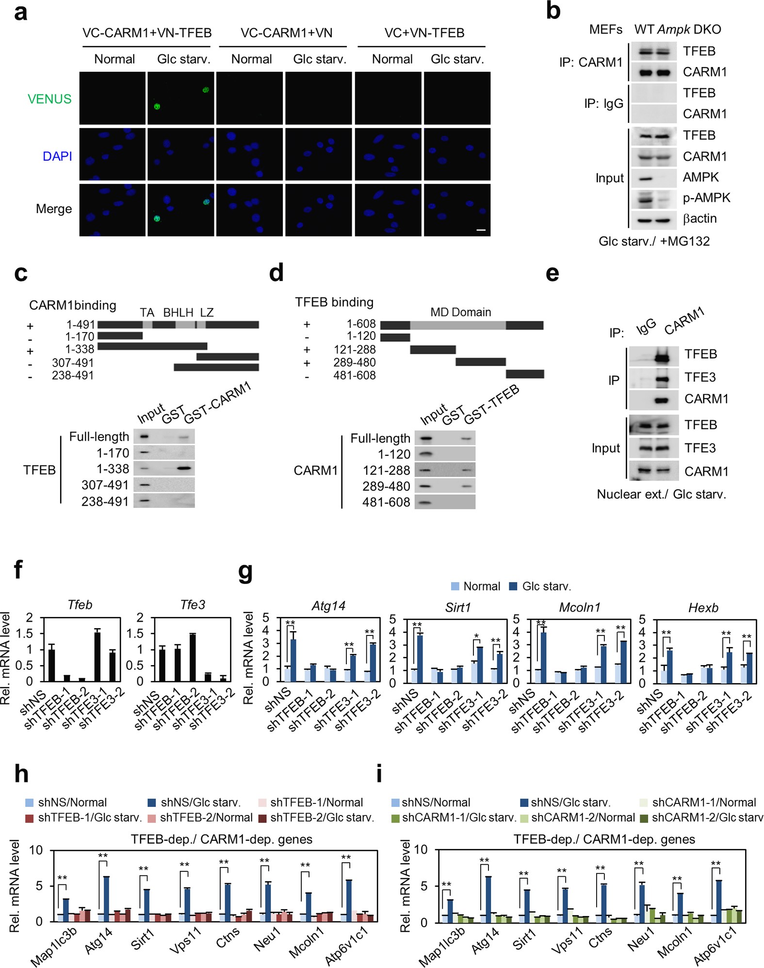
Extended Data Figure 7: Binding mapping of CARM1 and TFEB and their target gene regulation in glucose starvation.
From: AMPK–SKP2–CARM1 signalling cascade in transcriptional regulation of autophagy

a, Bimolecular fluorescence complementation (BiFC) analysis of the CARM1–TFEB interaction. Scale bar, 20 μm. b, Interaction between CARM1 and TFEB was analysed in wild-type and Ampk DKO MEFs after glucose starvation. c, d, In vitro GST pull-down assays for domain mapping of CARM1–TFEB interaction. BHLH, basic helix–loop–helix; LZ: leucine zipper. MD, methyltransferase domain; TA, transcription activation domain. e, Endogenous co-immunoprecipitation from nuclear fraction of wild-type MEFs. f, g, qRT–PCR analysis in MEFs after knockdown of TFEB or TFE3. h, i, qRT–PCR analysis showing mRNA levels of TFEB-dependent and CARM1-dependent genes after knockdown of TFEB (h) or CARM1 (i). Bars, mean ± s.e.m.; n = 3. *P < 0.05, **P < 0.01 (one-tailed t-test) (f–i).