Extended Data Figure 5: Inhibition of gap junction activity prevents brain metastatic outgrowth.
From: Carcinoma–astrocyte gap junctions promote brain metastasis by cGAMP transfer

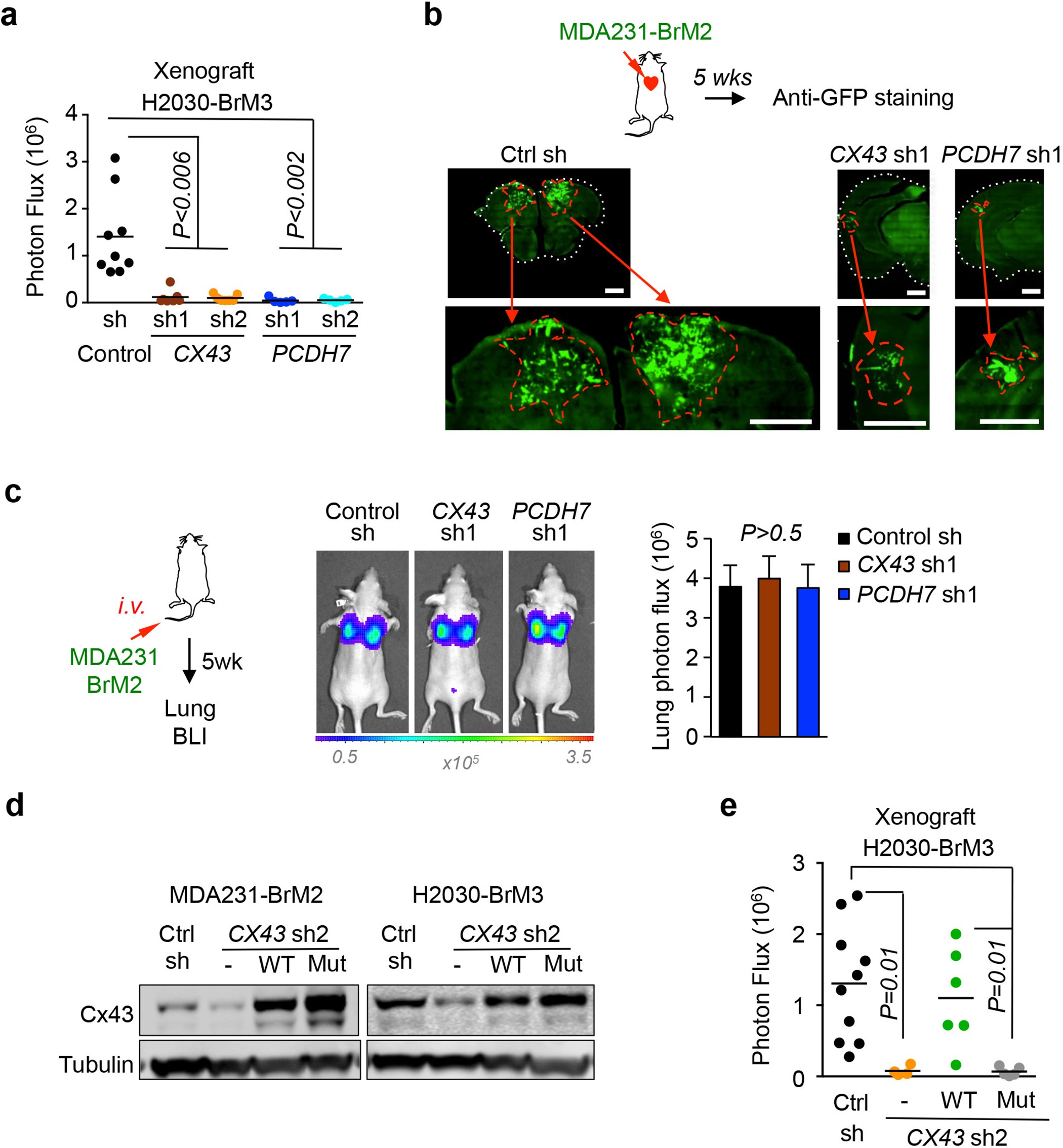
a, BLI quantification of brain metastatic lesions formed by control, Cx43- or PCDH7-depleted H2030-BrM3 cells (n = 2 independent experiments with 9 mice total per group). b, Representative images of GFP+ brain metastatic lesions formed by control, Cx43- or PCDH7-depleted MDA231-BrM2 cells. Brain sections or brain metastatic lesions are delineated by dotted white or red lines, respectively. Scale bars, 1,000 μm. c, BLI (images) and quantification (bar graph) of lung metastatic lesions formed by MDA231-BrM2 cells. Values are mean ± s.e.m. (n = 2 independent experiments with 5 mice total in each group). d, e, Gap-junction-mediated brain metastasis requires channel function of Cx43. Wild-type or T154A mutant Cx43 was re-expressed in Cx43-depleted (CX43 sh2) MDA231-BrM2 cells. Cx43 expression was detected by western blotting (d), and brain metastasis formed by these cells was quantified by BLI (e) (n = 2 independent experiments with 10 mice total per group).