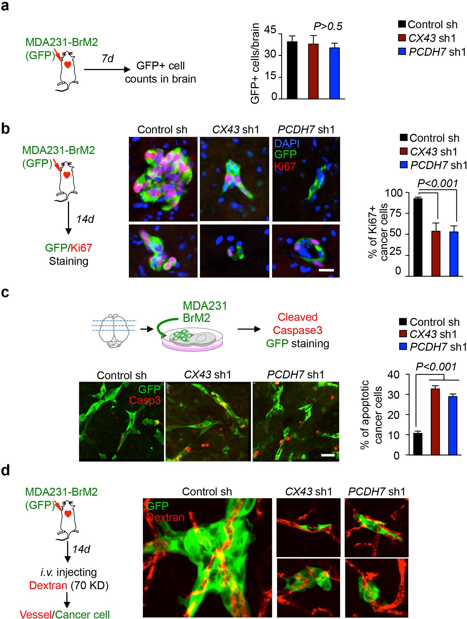
Extended Data Figure 6: Cx43 and PCDH7 do not mediate early events of extravasation and vascular co-option in brain metastasis.
From: Carcinoma–astrocyte gap junctions promote brain metastasis by cGAMP transfer

a, Cx43 and PCDH7 do not mediate trans-BBB migration. Quantification of control, Cx43- or PCDH7-depleted MDA231-BrM2 cells in 7-day brain lesions was carried out as follows: at the indicated time point, mice were euthanized, brains were sectioned, 10% of the sections were immunostained, and all GFP+ cells in these sections were counted. Data are mean ± s.e.m. (n = 5 brains in each group). b, Cx43 and PCDH7 mediate cancer cell colonization in 14-day brain lesions. Sectioning and staining were carried out as described in a. Representative images are GFP (green) and Ki67 (red) staining. DAPI, nuclear staining. Scale bar, 20 μm. Bar graph is the proportion of Ki67+ cancer cells. Data are mean ± s.e.m. (n = 5 brains in each group). c, Cx43 and PCDH7 mediate cancer cell survival. MDA231-BrM2 cells expressing CX43 shRNA, PCDH7 shRNA or control shRNA were deposited onto living brain sections, five brain slices were seeded with cancer cells of each type. After 48 h, slices were fixed and stained for GFP (green) and cleaved caspase 3 (Casp3) (red) staining. Representative images are shown. Scale bar, 30 μm. After staining, all GFP+ cells were counted on each slice. GFP+ cells with caspase 3+ staining were scored as ‘apoptotic’. Histogram shows proportion of caspase 3+ apoptotic cancer cells. Data are mean ± s.e.m. (n = 5 brain slices in each group). d, Cx43 and PCDH7 do not affect vascular co-option of cancer cells in 14-day brain lesions. Representative images are GFP (green) staining and vascular structure filled with TRITC dextran (red). Scale bar, 20 μm (n = 2 independent experiments).