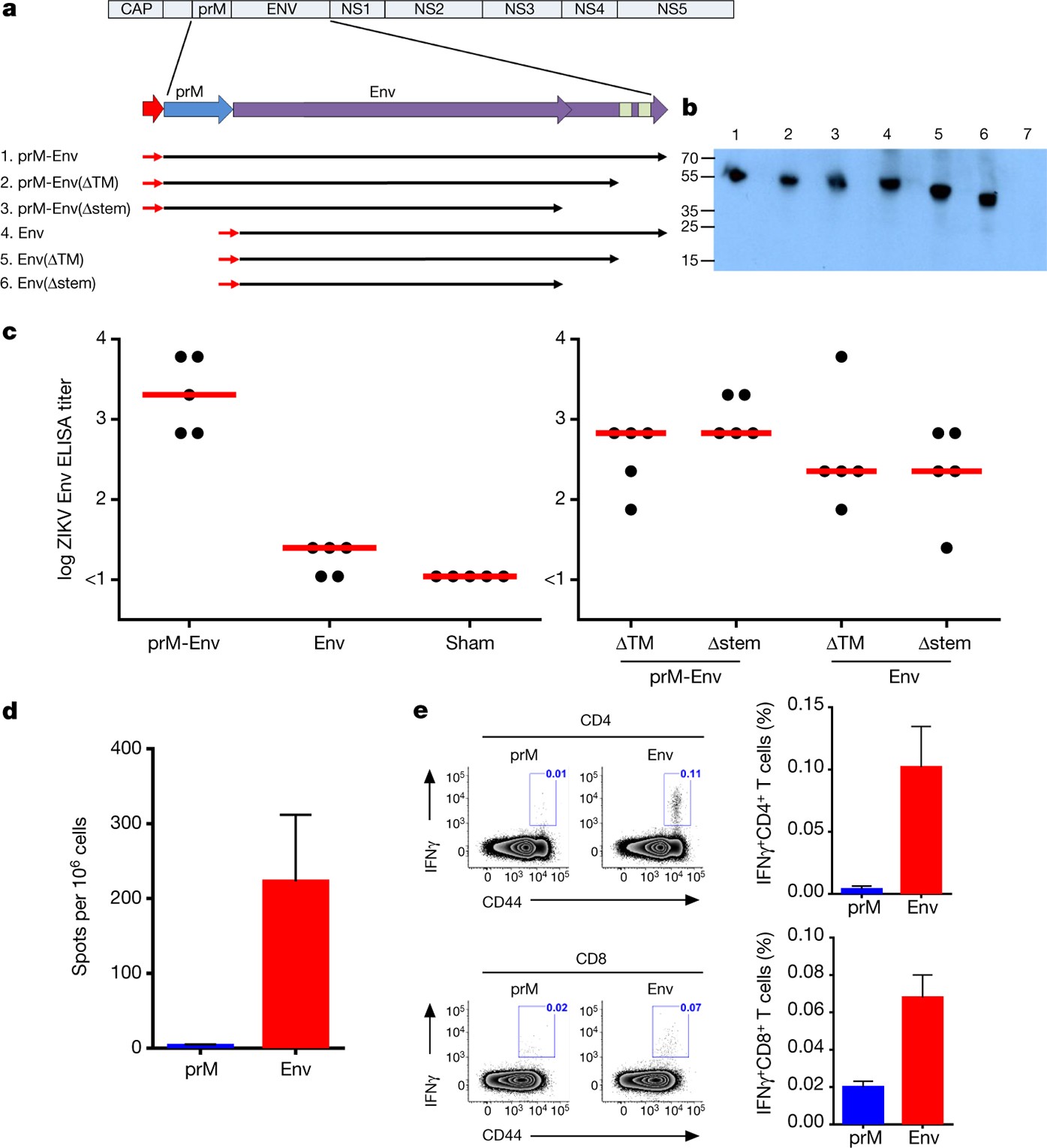
Figure 1: Construction and immunogenicity of DNA vaccines.

a, Schema of ZIKV prM-Env immunogens and deletion mutants. b, Western blot of transgene expression from (1) prM-Env, (2) prM-Env(ΔTM), (3) prM-Env(Δstem), (4) Env, (5) Env(ΔTM), (6) Env(Δstem), and (7) sham DNA vaccines transfected in 293T cells. Balb/c mice (n = 5 per group) received a single immunization with 50 μg of these DNA vaccines by the i.m. route. c, Humoral immune responses were assessed at week 3 following vaccination by Env-specific ELISA. Red bars reflect medians. d, e, Cellular immune responses were assessed by IFNγ ELISPOT assays (d) and multi-parameter intracellular cytokine staining assays (e). Error bars reflect s.e.m.