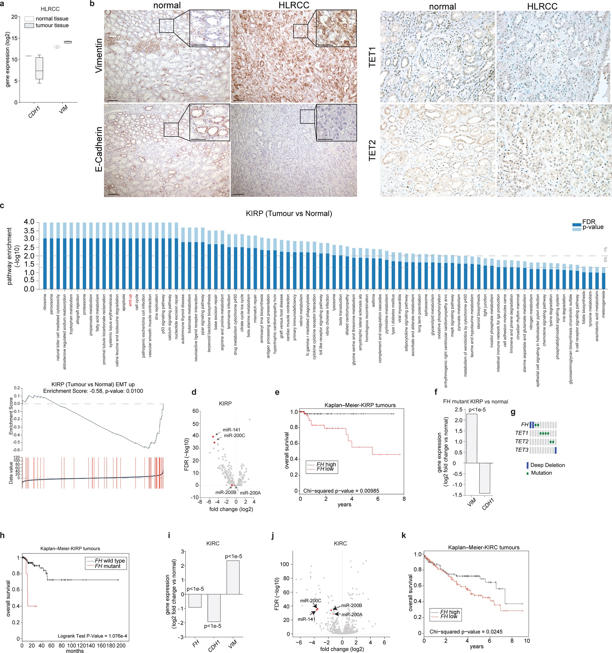
Extended Data Figure 10: Expression of FH and EMT markers in kidney cancer.
From: Fumarate is an epigenetic modifier that elicits epithelial-to-mesenchymal transition

a, Expression levels of VIM and CDH1 in HLRCC samples obtained from ref. 25. b, Immunohistochemistry staining for vimentin and E-cadherin (left) and TET1 and TET2 (right) in samples from HLRCC patients obtained as in Fig. 4a. Scale bar, 100 μm. Inset in left panel indicates a 3× digital magnification. Scale bar, 50 μm. c, GSEA and EMT enrichment score from RNA-seq data for KIRP from ref. 26. d, Volcano plot of miRNA expression in KIRP. e, Kaplan–Meier survival curve for KIRP patients separated according to FH expression. f, VIM and CDH1 expression in FH-mutant KIRP samples compared to normal renal tissue. g, Frequency of mutations in FH and TET1, TET2 and TET3 in KIRP samples analysed using NCBO BioPortal. Only cancers with mutations in the indicated genes are shown. h, Kaplan–Meier curve for KIRP samples containing wild-type or mutant FH. i, Expression levels of FH, VIM and CDH1 in KIRC samples obtained from TCGA data set27. j, Volcano plot of miRNA expression in KIRC samples. j, Kaplan–Meier curve of patients with KIRC separated according to FH expression.