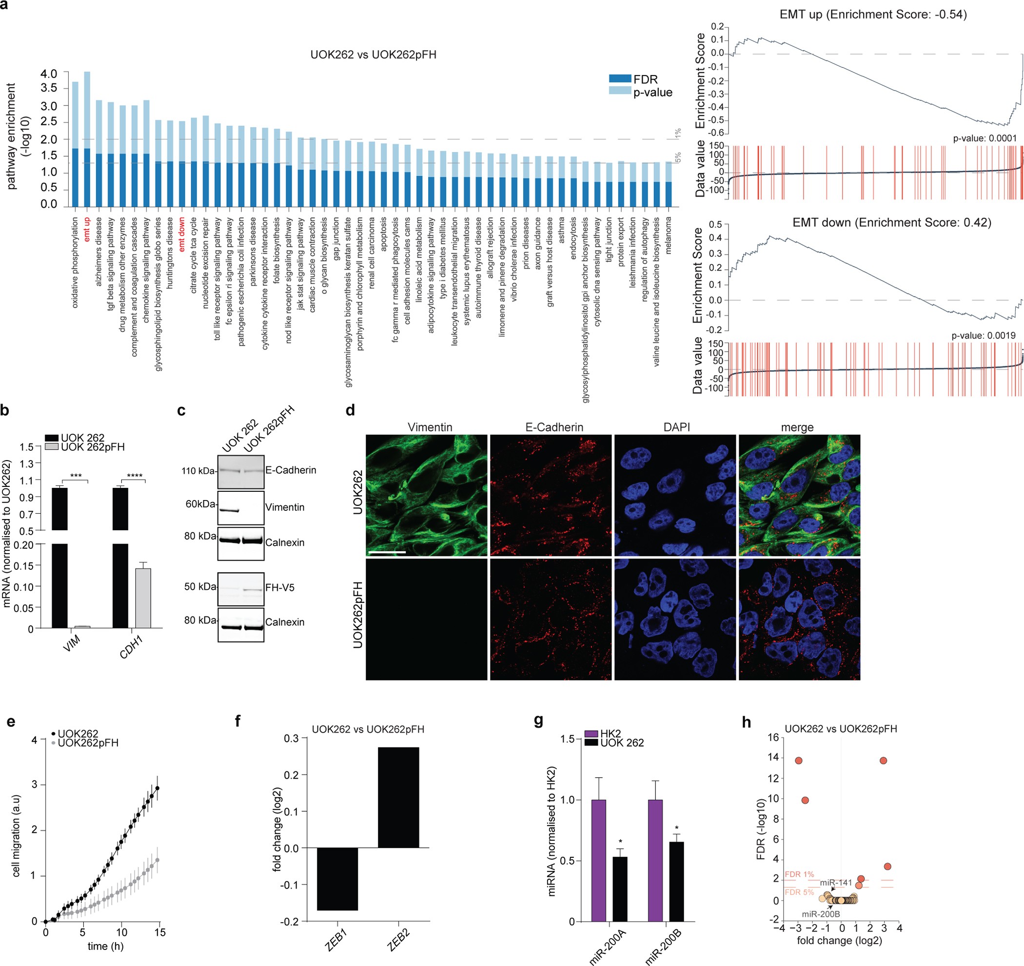
Extended Data Figure 3: EMT signature in UOK262 cells.
From: Fumarate is an epigenetic modifier that elicits epithelial-to-mesenchymal transition

a, GSEA and EMT enrichment score of the indicated cell lines. Gene expression was normalized to UOK262pFH cells. b, c, mRNA expression measured by qPCR (b) and protein levels measured by western blot (c) of the indicated EMT markers. d, Immunofluorescence staining for vimentin and E-cadherin. DAPI was used as marker for cell nuclei. Scale bar, 25 μm. e, Cell migration rate. Results were obtained from 14 replicate wells and presented as mean ± s.d. f, mRNA expression of EMT-related transcription factors ZEB1 and ZEB2 from RNA-seq data as in Fig. 1a. g, Expression levels of the indicated miRNAs measured by qPCR. h, Volcano plot of miRNA profiling. All qPCR data were obtained from three independent experiments and presented as RQ with maximum values, normalized to endogenous controls ACTB for mRNA, or RNU6-6P and SNORD61 for miRNA analyses. *P ≤ 0.05, **P ≤ 0.01, ***P ≤ 0.001, ****P ≤ 0.0001. Western blot source images are presented in Supplementary Fig. 1. Source data are presented in Supplementary Table 2.