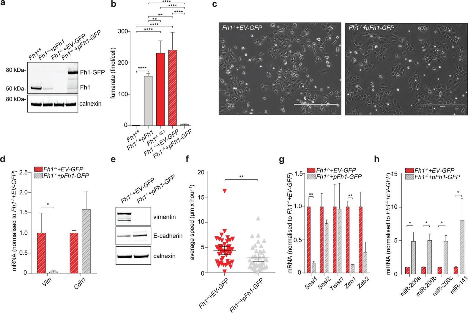
Extended Data Figure 5: EMT signature in Fh1-reconstituted cells.
From: Fumarate is an epigenetic modifier that elicits epithelial-to-mesenchymal transition

a, Fh1 protein levels measured by western blot. Calnexin was used as loading control. b, Intracellular fumarate levels measured by LC–MS. Data are obtained from five independent cultures and presented as average ± s.d. c, Representative bright-field images of cells of the indicated genotypes. Scale bar, 400 μm. d, e, mRNA expression measured by qPCR (d) and protein levels measured by western blot (e) of the indicated EMT markers. f, Average speed of cells calculated after tracking cells for 3 h as in Fig. 1g. Results were generated from three independent cultures. g, mRNA expression of EMT-related transcription factors. Actb was used as endogenous control. EV, empty vector. h, Expression levels of the indicated miRNAs measured by qPCR and normalized to Snord95 and Snord61 as endogenous controls. All qPCR results were obtained from three independent cultures and presented as RQ with maximum values. *P ≤ 0.05, **P ≤ 0.01, ***P ≤ 0.001, ****P ≤ 0.0001. Western blot source images are presented in Supplementary Fig. 1. Source data are presented in Supplementary Table 2.