Extended Data Figure 9: Single-cell sequencing reconstruction of the evolutionary events when rearrangements did not span the classical pancreatic cancer drivers.
From: A renewed model of pancreatic cancer evolution based on genomic rearrangement patterns

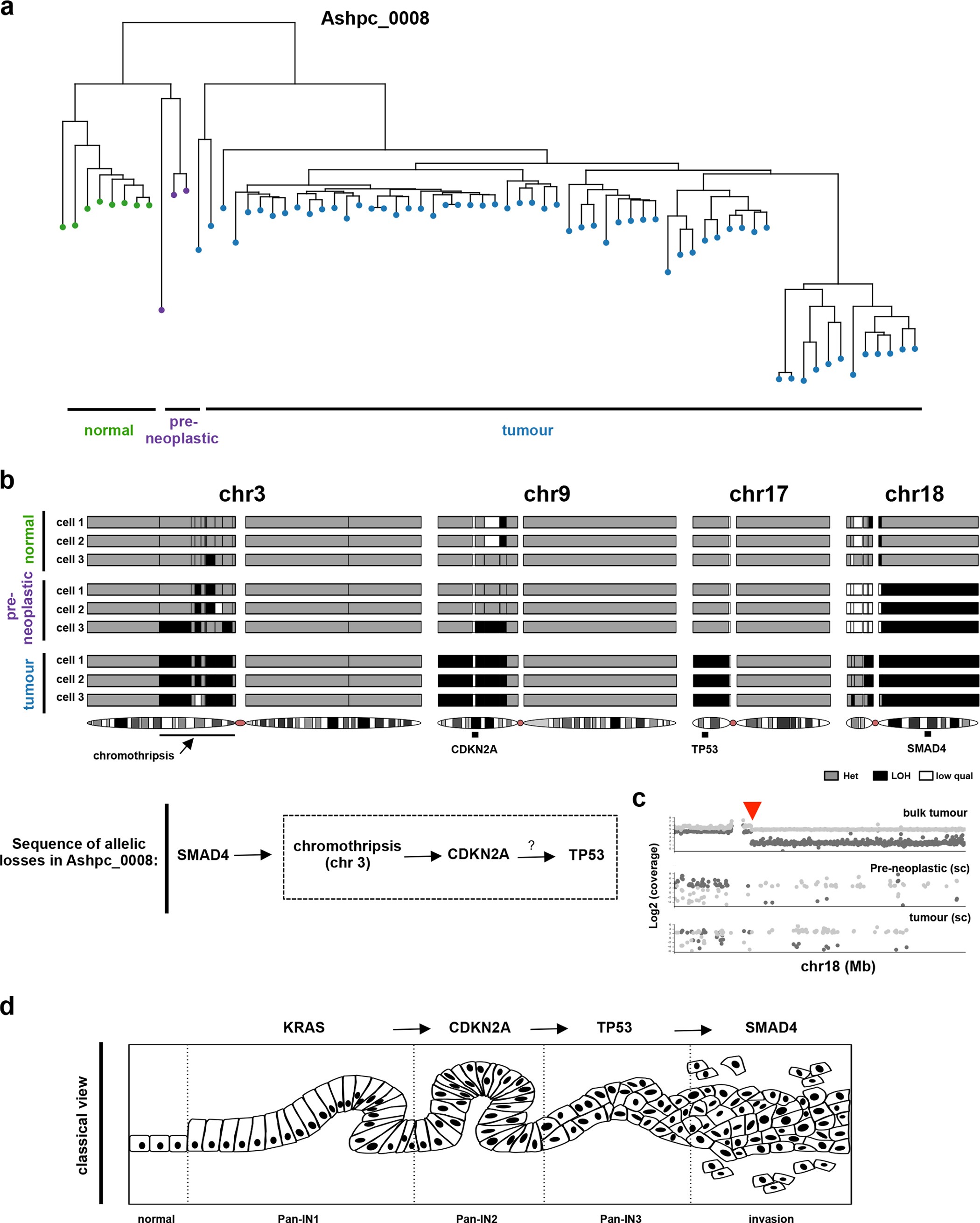
a, A fresh tumour specimen (Ashpc_0008) was dissociated and single tumour cells were deposited using flow sorting. The whole genomes of 96 single cells were amplified using REPLI-g and paired-end whole-genome sequencing was performed using an Illumina HiSeq 2500 system. Single cells were sequenced to a median whole-genome depth of 3.9× (Supplementary Fig. 18). Only cells with enough whole-genome coverage (n = 70) were used in the analysis. This sequencing depth allowed us to track heterozygous SNPs across the whole genome in single cells. Using this methodology, we were able to follow LOH events across the whole genome in single cells that show high concordance with bulk tumour tissue (Supplementary Fig. 18). Hierarchical clustering based on LOH events across the whole genome was performed and found four independent cell clusters. b, Specific LOH events on chromosome 3, chromosome 9, chromosome 17 and chromosome 18 are shown from single cells in a. The chromothripsis event on chromosome 3 is shown in greater detail in Extended Data Fig. 5c. A summary of the sequence of allelic losses is shown below. Supportive data that allelic losses precede mutational inactivation is shown in Supplementary Figs 13, 14. c, Plot of the shared chromosomal break point on chromosome 18 on the bulk (top), preneoplastic single cell (middle) and tumour single cell (bottom). d, The classical model of pancreatic tumour progression.