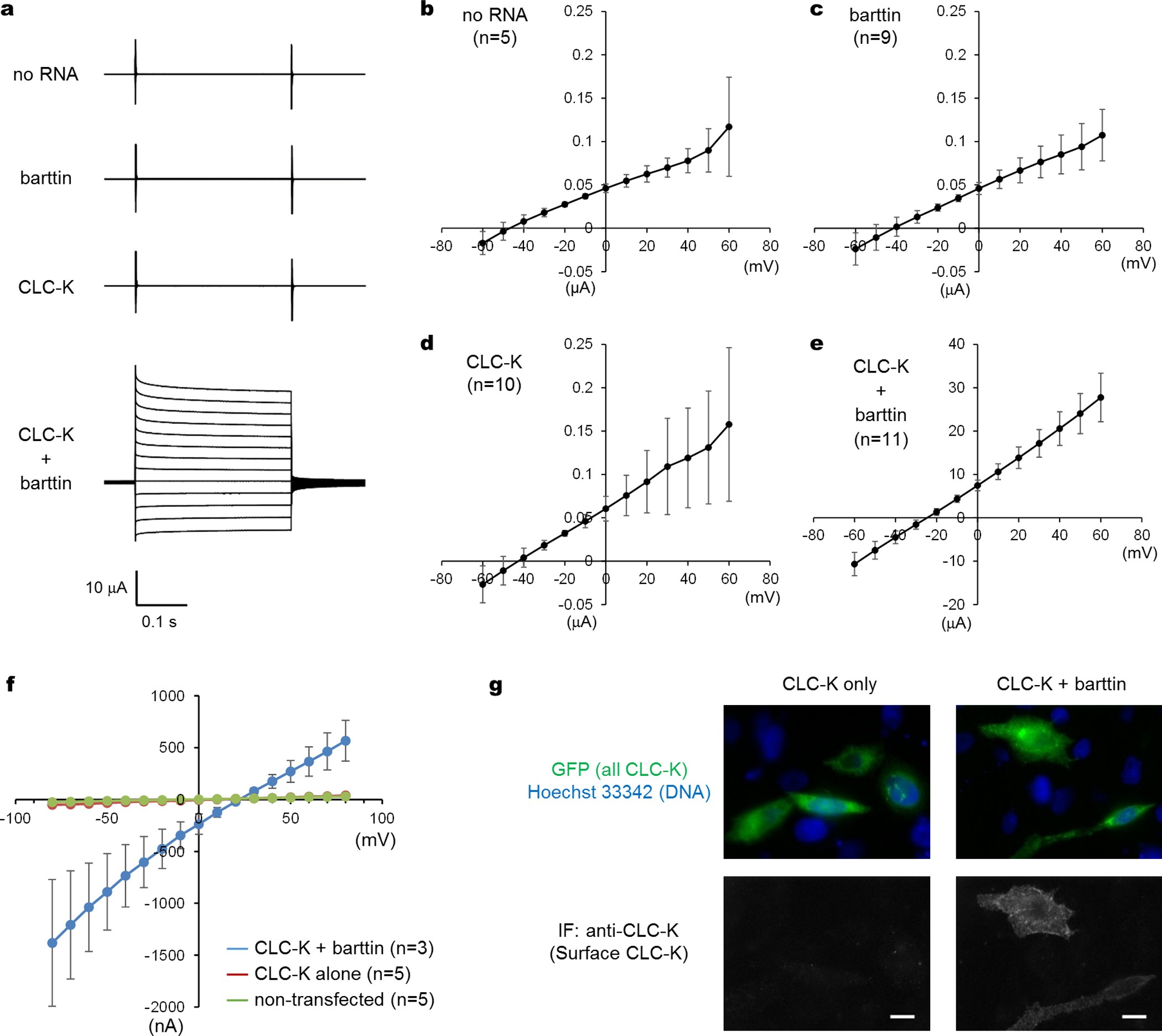
Extended Data Figure 1: Functional characterization of the bovine CLC-K channel.
From: Structure of a CLC chloride ion channel by cryo-electron microscopy

a, Representative two-electrode voltage clamp (TEVC) recordings of bovine CLC-K channel in X. laevis oocytes. Clamping voltages were from −60 to +60 mV (10-mV steps). b–e, I–V curves of recordings in a. Shown are means and standard deviations (s.d.; error bars) of 5, 9, 10 and 11 independent oocyte recordings, respectively. f, I–V curves of whole-cell patch recordings on Chinese hamster ovary (CHO) cells expressing CLC-K and barttin. The pipette and bath solutions contain 144 and 52 mM Cl−, respectively. Shown are means and s.d. (error bars) of 3 or 5 independent recordings using different cells. g, Immunofluorescence staining of the bovine CLC-K channel expressed on the plasma membrane. CHO cells were transiently transfected with a green fluorescent protein (GFP)-tagged channel construct alone or together with barttin, and then cell-surface-targeted channels were probed by non-permeabilized immunofluorescence (IF) staining using monoclonal anti-CLC-K antibodies (clone 16E3), which specifically recognize an extracellular epitope of the CLC-K channel. Hoechst 33342 was used to stain nuclei. The same exposure parameters were used for the left and right panels. Shown are representative images of reproducible results. Scale bar, 10 μm.