Extended Data Figure 5: Properties of autophagy-deficient and oHSCs, and effect of ROS scavenging in Atg12cKO mice.
From: Autophagy maintains the metabolism and function of young and old stem cells

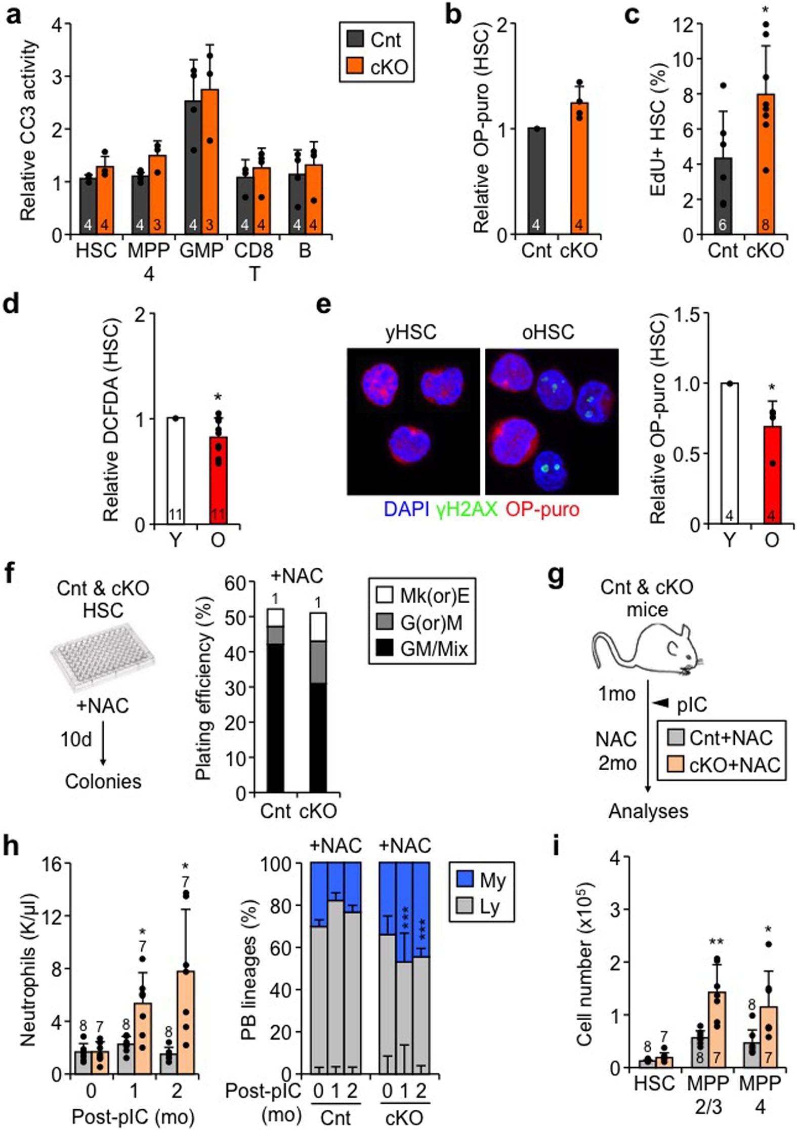
a–c, Characteristics of control and cKO HSCs: (a) apoptosis measured by cleaved caspase 3 (CC3) activity, (b) protein synthesis measured by O-propargyl-puromycin (OP-puro) immunofluorescence staining, and (c) cycling activity measured by EdU incorporation. d, e, Characteristics of yHSCs and oHSCs: (d) ROS levels and (e) protein synthesis with representative OP-puro immunofluorescence staining (left) and quantification (right). f, Scheme for NAC in vitro treatment and representative example of colony formation in methylcellulose from NAC-treated control and cKO HSCs. CFU, colony-forming unit; Mk(or)E and G(or)M, mature megakaryocyte, erythroid, granulocyte, or macrophage colonies; GM/Mix, immature GM or GMMkE colonies. Results are expressed as percentage of plated cells. g–i, Scavenging ROS levels in Atg12cKO mice: (g) scheme for NAC in vivo treatment after pIC deletion of Atg12, (h) neutrophil counts (left) and lineage distribution (right) in peripheral blood, and (i) quantification of immature bone marrow populations. Data are mean ± s.d., and are expressed relative to control HSC (a, b), or yHSC (d, e) levels. *P ≤ 0.05, **P ≤ 0.01.