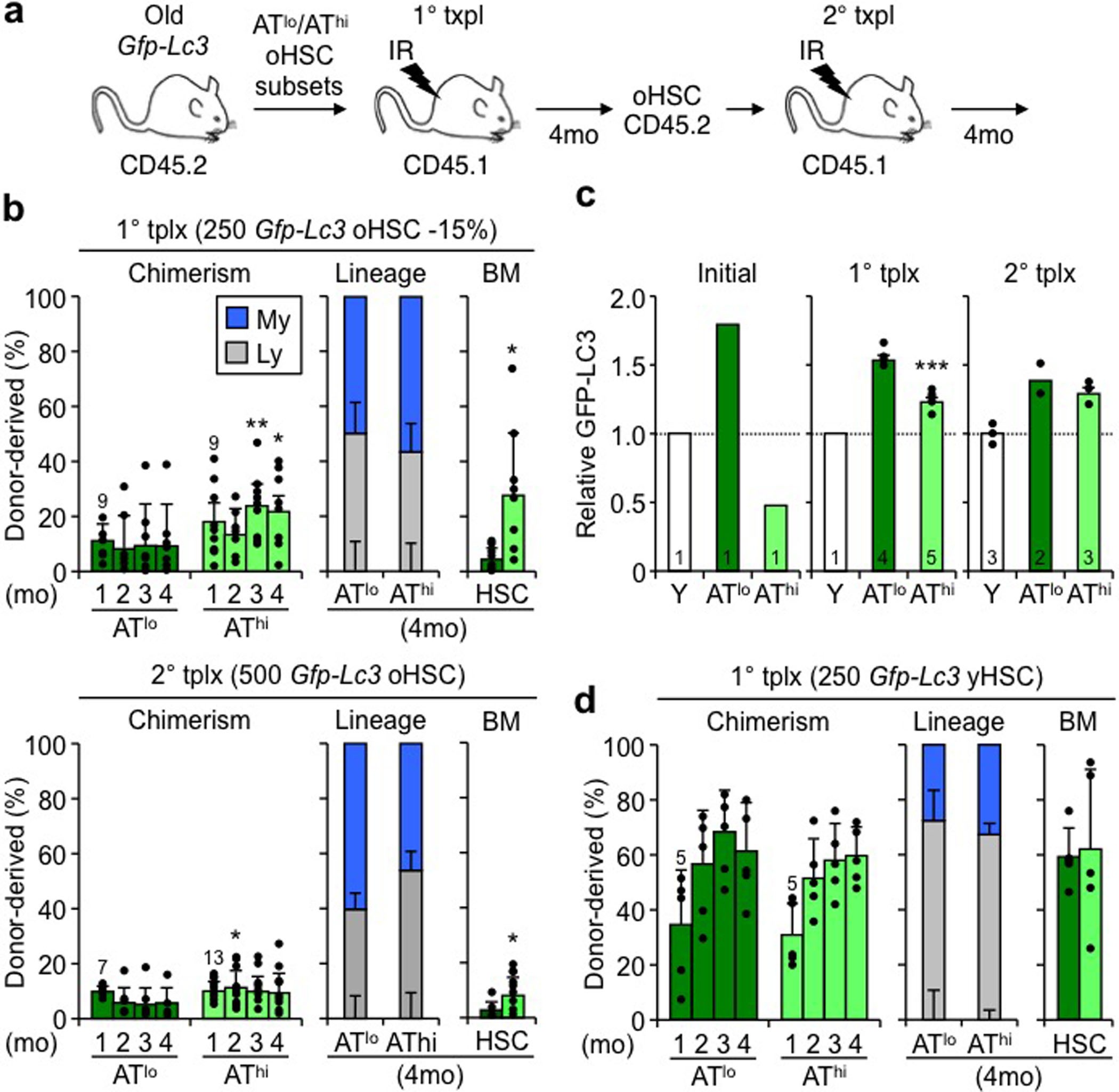
Extended Data Figure 8: Functionality of ATlo and AThi oHSC subsets.
From: Autophagy maintains the metabolism and function of young and old stem cells

a, Scheme for primary and secondary transplantations of ATlo or AThi yHSCs and oHSCs. b, Transplantation of ATlo and AThi oHSC subsets with 15% GFP–LC3 high/low expression cutoff showing donor chimaerism (left) and lineage distribution (centre) in peripheral blood, and HSC chimaerism (right) at the indicated times after transplantation in primary (top row) and secondary (bottom row) recipients. c, GFP–LC3 levels in ATlo and AThi oHSCs before transplantation, and in primary and secondary recipients. Results are expressed relative to GFP–LC3 levels in yHSCs (± s.e.m.). d, Transplantation of ATlo and AThi yHSC subsets with 33% GFP–LC3 high/low expression cutoff showing donor chimaerism (left) and lineage distribution (centre) in peripheral blood, and HSC chimaerism (right) at the indicated times after transplantation in primary recipients. Data are mean ± s.d. except when indicated. *P ≤ 0.05, **P ≤ 0.01, ***P ≤ 0.001.