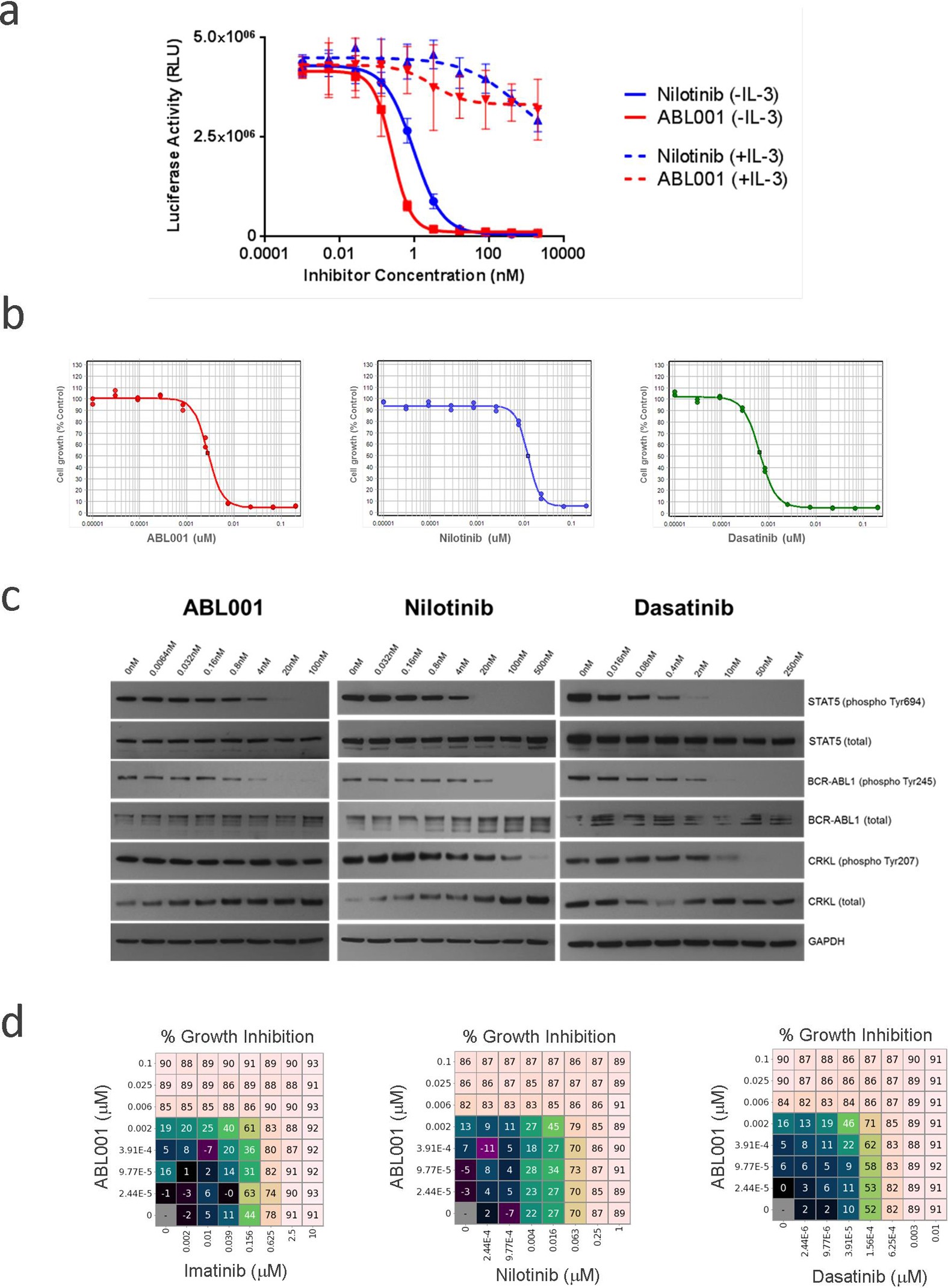
Extended Data Figure 2: Cellular activity of ABL001 relative to catalytic inhibitors of ABL1.
From: The allosteric inhibitor ABL001 enables dual targeting of BCR–ABL1

a, BCR–ABL1 48 h proliferation assay in Ba/F3 cells using a Britelite luciferase detection assay in the presence or absence of IL-3 across a dose range of ABL001 and nilotinib. Each assay was performed in quadruplicate; data are mean ± s.d. b, The sensitivity of KCL-22 cells to ABL001, nilotinib and dasatinib was determined in a 72-h growth assay. Each compound was tested in duplicate. c, KCL-22 cells were incubated with a range of compound concentrations for 1 h and immunoblots run to detect total STAT5 and pSTAT5 (Tyr694), total BCR–ABL1 and pBCR–ABL1 (Tyr245), total CRKL and pCRKL (Tyr207), and GAPDH as a loading control. d, Synergy studies were performed using ABL001 in combination with imatinib, nilotinib or dasatinib. KCL-22 cells were incubated with the compound combinations across a dose range for 72 h, and the level of cell growth relative to DMSO-treated cells was determined.