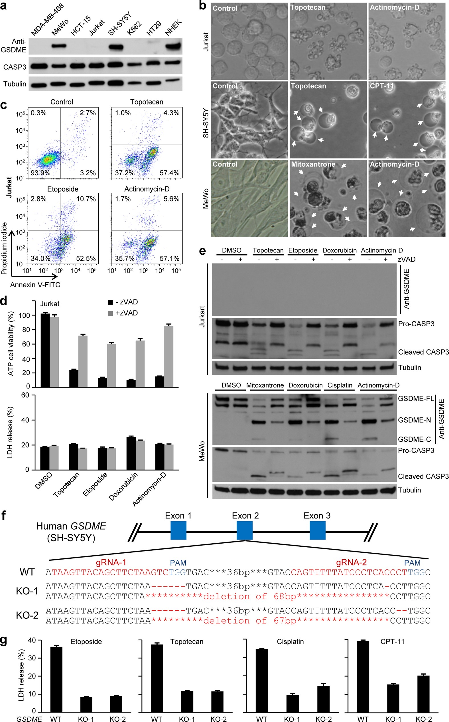
Extended Data Figure 5: Caspase-3 cleavage of GSDME confers pyroptosis in response to chemotherapy drugs in GSDME-positive cancer cells.
From: Chemotherapy drugs induce pyroptosis through caspase-3 cleavage of a gasdermin

a, GSDME expression in various cancer cells. Lysates of indicated cells were blotted with a rabbit monoclonal anti-GSDME antibody and anti-caspase-3 and anti-tubulin antibodies. b, c, Morphological and flow-cytometry assays of chemotherapy drug-induced death in GSDME-negative Jurkat cells and GSDME-positive SH-SY5Y and MeWo cells. b, Phase-contrast cell images. Arrows mark cells showing pyroptotic morphology. c, Jurkat cells were also stained with propidium iodide and annexin V–FITC for flow cytometry analyses. d, Comparison of ATP cell viability and LDH release-based cell death in chemotherapy drug-treated Jurkat cells and effects of zVAD inhibition. ATP cell viability and LDH release are expressed as mean ± s.d. from three technical replicates. e, Immunoblotting assay of chemotherapy drug-induced GSDME cleavage and caspase-3 activation and effects of zVAD. Lysates of Jurkat and MeWo cells treated with indicated chemotherapy drugs were blotted as shown. f, g, Chemotherapy drug-induced pyroptosis is blocked in GSDME−/− SH-SY5Y cells. GSDME−/− SH-SY5Y cells were generated by CRISPR–Cas9-mediated genome editing. f, Top, a related portion of GSDME genomic structure. Bottom, sequences of the targeted region and the two knockout alleles (KO-1 and KO-2). Two guide RNAs (gRNAs) were used to achieve the targeting. Wild-type cells and the two knockout clones were treated with the indicated drugs; LDH release (relative to that of DMSO control)-based cell death shown in g is expressed as mean ± s.d. from three technical replicates. All data shown are representative of three independent experiments.