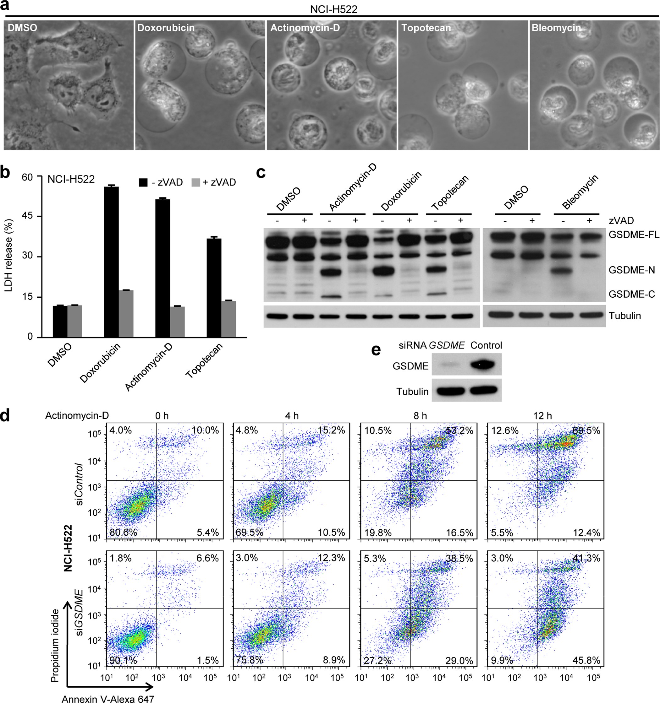
Extended Data Figure 7: Endogenous GSDME in NCI-H522 cells switches chemotherapy drug-induced apoptosis to pyroptosis.
From: Chemotherapy drugs induce pyroptosis through caspase-3 cleavage of a gasdermin

NCI-H522 cells were treated with the indicated chemotherapy drugs. a, Phase-contrast images of cell death morphology. b, LDH release-based cell death expressed as mean ± s.d. from three technical replicates. c, Anti-GSDME immunoblots showing drug-induced cleavage of endogenous GSDME into GSDME-N and GSDME-C. b, c, Effects of zVAD inhibition of caspase activity on cell death and GSDME cleavage. The NCI-H522 cells were also subjected to siRNA knockdown of GSDME expression (knockdown efficiency shown in e) before stimulation with actinomycin-D. d, Cells taken at indicated time points after actinomycin-D stimulation were stained with propidium iodide and annexin V–Alexa 647 for flow cytometry analyses. Rabbit polyclonal anti-GSDME antibody was used in c; rabbit monoclonal antibody capable of recognizing the N-terminal domains of both human and mouse GSDME was used in e. All data shown are representative of two or three independent experiments.