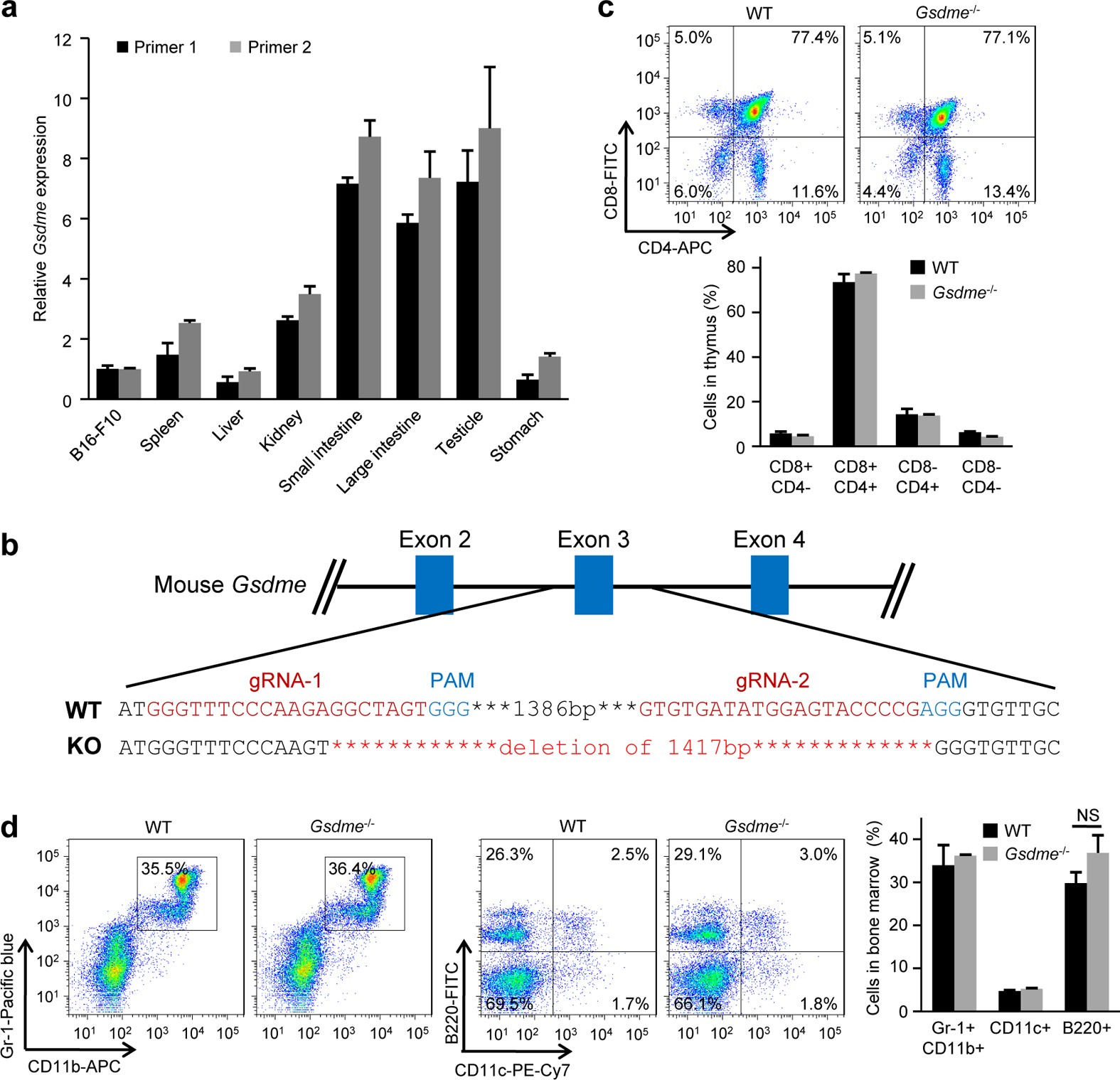
Extended Data Figure 9: Generation and immune development of Gsdme−/− mice.
From: Chemotherapy drugs induce pyroptosis through caspase-3 cleavage of a gasdermin

a, qRT–PCR analysis of Gsdme transcripts in indicated tissues from wild-type mouse. The mRNA level of Gsdme in mouse melanoma cell line B10-F16 was set as one arbitrary unit. b, Generation of Gsdme−/− mice by CRISPR–Cas9-mediated genome editing. Top, targeted Gsdme locus region. Two gRNAs matching the sequences flanking exon 3 were used to achieve deletion of a large genomic fragment containing exon 3 (193 bp). Bottom, mutated sequences of the knockout allele used for experiments. c, d, Effects of Gsdme−/− on immune cell development in mouse thymus and bone marrow. Total cells in the thymus (c) and bone marrow (d) of wild-type and Gsdme−/− mice were stained with the indicated marker antibodies and subjected to flow cytometry analyses as shown. The flow cytometry plots are from one representative mouse and the statistics of each cell population are expressed as mean ± s.d. (n = 3). Data shown in a, c, d are representative of two independent experiments.