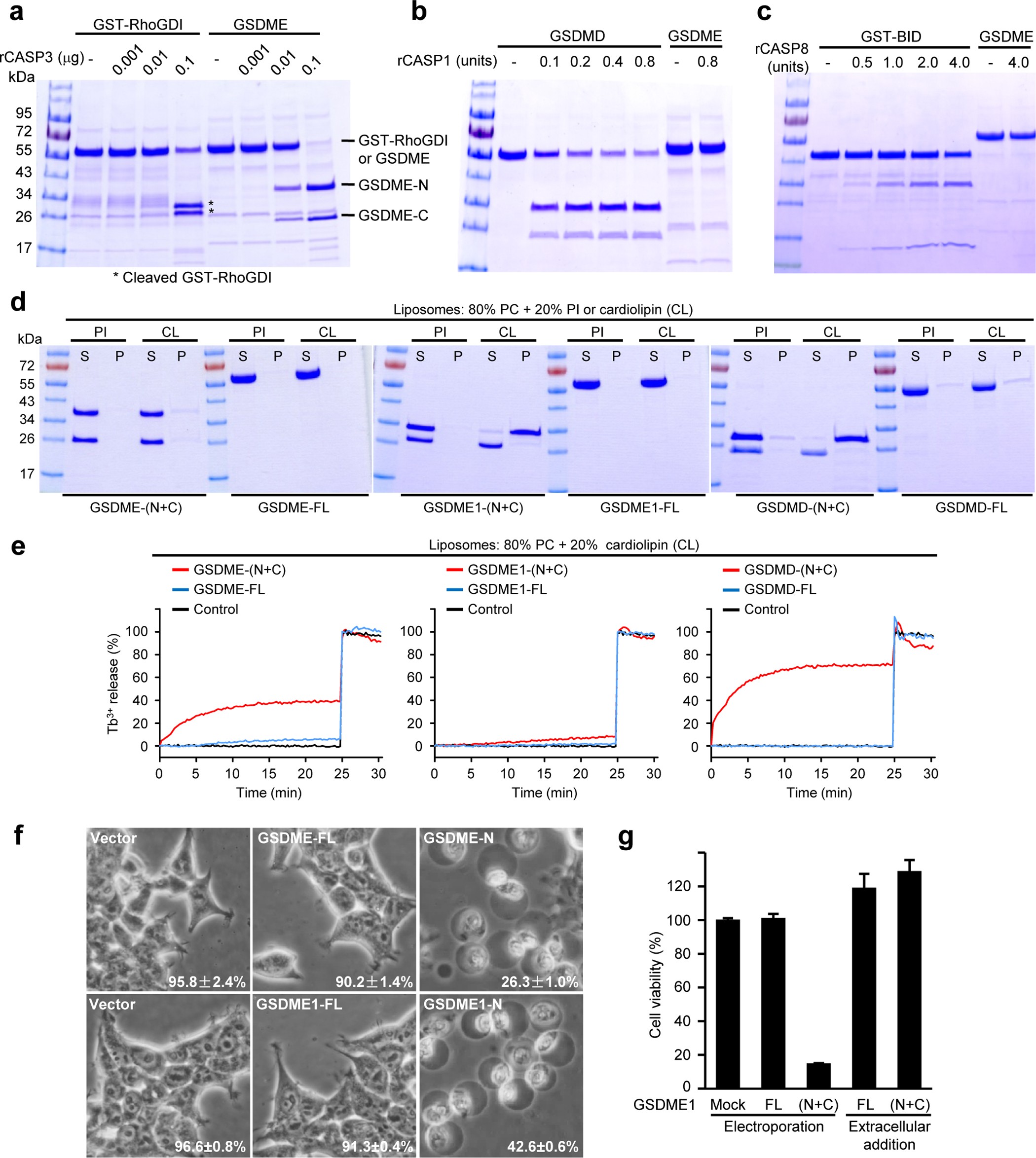
Extended Data Figure 3: Caspase-3 cleaves GSDME in vitro to release the pore-forming GSDME-N domain, which can trigger pyroptosis.
From: Chemotherapy drugs induce pyroptosis through caspase-3 cleavage of a gasdermin

a–c, In vitro cleavage of recombinant human GSDME or other caspase substrates by the p20/10 active form of various caspases (rCASPs). RhoGDI, GSDMD and BID are known substrates of caspase-3, caspase-1 and caspase-8, respectively. d, e, Lipid-binding and liposome-leakage activities of caspase-3-cleaved GSDME. GSDME-(N+C) is the noncovalent complex of GSDME-N and GSDME-C following in vitro caspase-3 cleavage of full-length GSDME (GSDME-FL). Mouse GSDME and zebrafish GSDME1 were assayed and GSDMD was included as a positive control. The indicated gasdermin proteins were incubated with liposomes of the indicated lipid compositions. After ultracentrifugation, the S (liposome-free supernatant) and P (liposome pellet) fractions were analysed by SDS–PAGE and Coomassie blue staining (d). Leakage of the liposomes (e) was monitored in real time by measuring 2,6-pyridinedicarboxylic acid (DPA) chelating-induced fluorescence of released Tb3+. Triton X-100 treatment was used to achieve 100% liposome leakage. f, g, Pyroptotic activity of GSDME-N. cDNAs encoding the indicated GSDME proteins or its caspase-3 cleavage products were transfected into 293T cells (f). Equal amounts of purified GSDME or its caspase-3 cleavage products were electroporated into or added directly to 293T cells (g). Phase-contrast images of cell death morphology are shown in f. ATP cell viability (f, g) is expressed as mean ± s.d. from three technical replicates. Data shown are representative of at least three independent experiments.