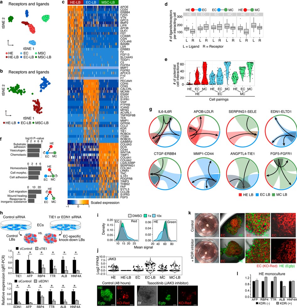
Extended Data Figure 10: Potential interlineage signalling in LBs.
From: Multilineage communication regulates human liver bud development from pluripotency

a, b, t-SNE plots based on the expression of receptors and ligands show that input and LB cells cluster separately. c, Heatmap shows the scaled expression of receptors and ligands differentially expressed between HE, EC, and MC cells in the early LB. d, Boxplots show the number of ligands (L) or receptors (R) for each lineage combination. For example, hepatoblasts average 150 ligands and 100 receptors for every HE–EC interaction. e, Violin jitter plots showing the number of potential cell interactions for each lineage combination calculated from the network shown in b. f, Top GO enrichments and P values for receptor–ligand pairings where one of the three cell types (EC, MC, or HE) are required for the interaction. g, Each of the three LB lineages (HE, red; EC, green; MC, blue) are represented as a third of the circle. The fraction of cells expressing mRNA for each ligand is highlighted and linked to the fraction of cells expressing the receptor. The arrows designate the direction of the link (ligand to receptor). A subset of cells may express both receptor and ligand and are shaded accordingly. h, qRT–PCR for hepatoblast marker genes shows that hepatic differentiation is impaired in LBs generated from ECs with knockdown of an endothelial specific receptor, TIE1 (top), or endothelial specific ligand, EDN1 (bottom). LBs were generated containing TIE1 or EDN1 knockdown ECs, combined with normal wild-type HEs and MCs. Two-sided t-test, *P < 0.05; error bars, s.d. Data from three independent differentiations. i, Distributions of mean fluorescence intensities from maximum projections of each micro-LB in the green (hepatic) and red (endothelial) channels. These signals were used to calculate a hepatic-to-endothelial signal ratio for each micro-LB. j, Top: violin plot showing the expression distributions of JAK3 expression across input and early LB cell types. Bottom: representative maximum projection images of a micro-LB at the 48 h time point from a DMSO-treated control and with 10 μM tasocitinib, an inhibitor targeting JAK3 of the JAK/STAT pathway. k, Addition of KDR/VEGFR2 inhibitor (SU1498) does not affect the self-condensation process; however, endothelial sprouting is impaired in the presence of KDR inhibitor. l, qRT–PCR for hepatoblast marker genes shows that hepatic differentiation is not significantly impaired in HE monoculture in the presence of KDR inhibitor. Error bars, s.d. Data from three independent differentiations.