Extended Data Figure 6: mTORC1-dependent AMD1 regulation in vivo.
From: mTORC1-dependent AMD1 regulation sustains polyamine metabolism in prostate cancer

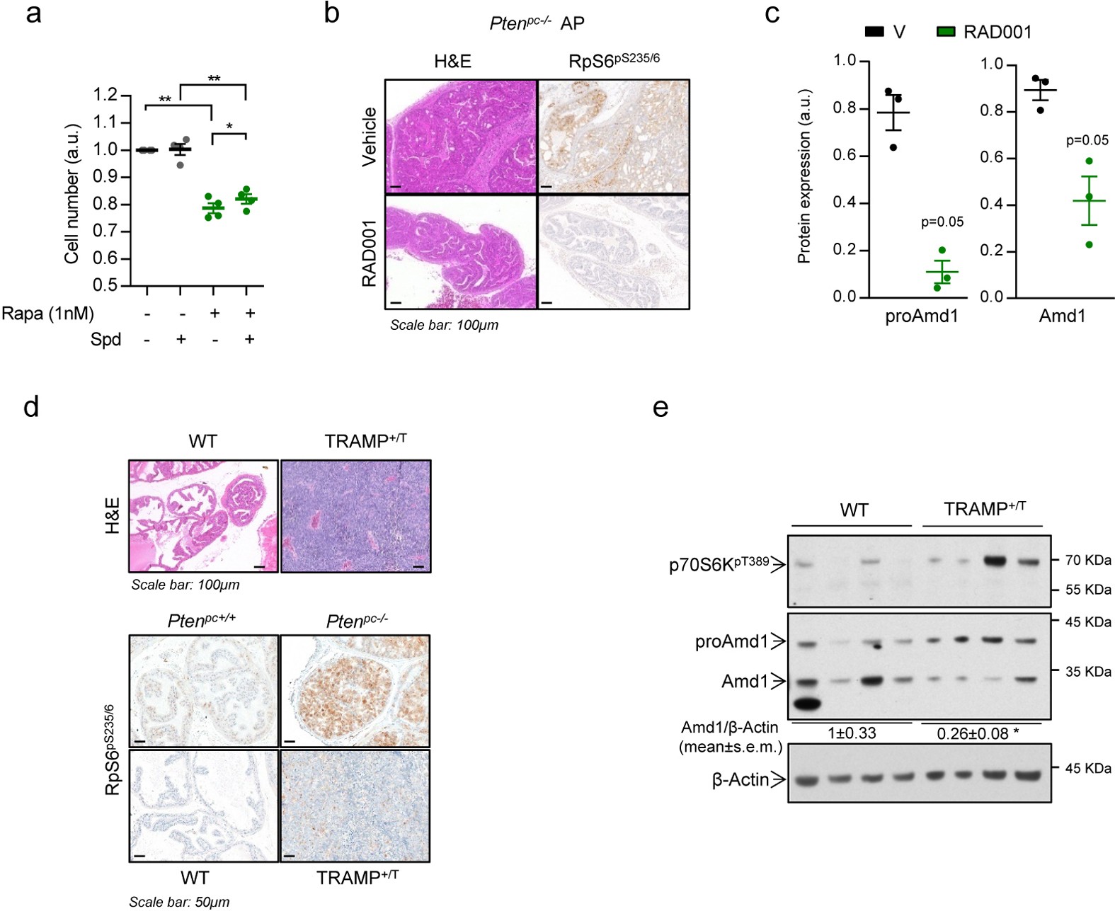
a, Effect of spermidine (Spd, 0.75 μM) on PC3 cell number upon rapamycin treatment (1 nM, outcome measured 72 h after treatment). Drugs were administered at day 0 and only spermidine was additionally administered at day 1 (n = 4 independent experiments as indicated by dots). b, Effect of RAD001 treatment on prostate pathological features and mTORC1 activity (haematoxylin and eosin and RpS6S235/6 staining by immunohistochemistry) (n = 3 mice). c, ProAmd1 and Amd1 protein abundance quantification from Fig. 3e (left; number of mice as indicated by dots). d, Representative immunohistochemical images of prostate tissue from wild-type or TRAMP mice (+/T, 28–32 weeks old) stained with haematoxylin and eosin (top) and RpS6S235/6 (bottom, Ptenpc+/+ and Ptenpc−/− prostate tissues are presented as a comparison of the RpS6 phosphorylation levels) (n = 3 mice). e, Evaluation of AMD1 expression by western blot in prostate tissues from wild-type or TRAMP mice (+/T, 28–32 weeks old) (n = 4 mice). *P < 0.05; **P < 0.01. Error bars, mean ± s.e.m. Arrows indicate specific immunoreactive bands. Student’s t-test (a) and Mann–Whitney test (c, e).