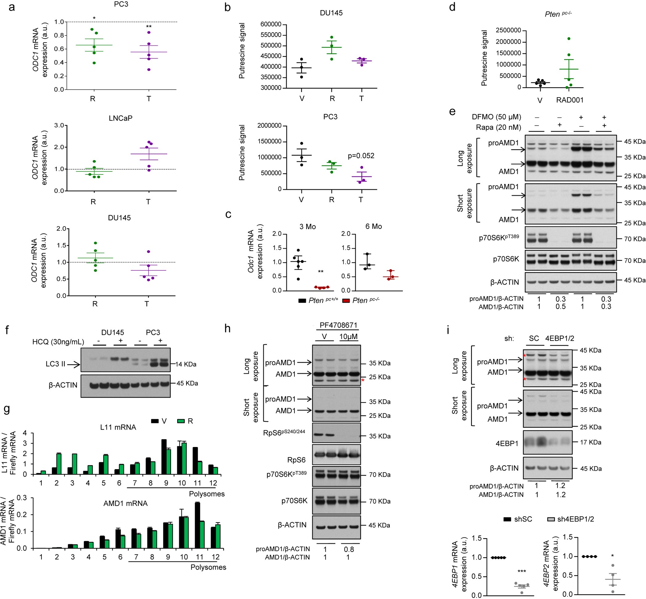
Extended Data Figure 7: Contribution of mTORC1 effector pathways and targets on the regulation of AMD1.
From: mTORC1-dependent AMD1 regulation sustains polyamine metabolism in prostate cancer

a, ODC1 gene expression upon treatment (24 h) of vehicle (DMSO), rapamycin (20 nM) and Torin-1 (250 nM for PC3 and DU145, 125 nM for LNCaP) in PC3, LNCaP, and DU145 cells (n = 5 independent experiments as indicated by dots). Mean ± s.e.m. b, Putrescine abundance upon treatment (24 h) of vehicle (DMSO), rapamycin (20 nM), and Torin-1 (250 nM) in DU145 and PC3 cells (n = 3 independent experiments as indicated by dots). Mean ± s.e.m. c, Odc1 gene expression in 3- and 6-month-old Ptenpc+/+ and Ptenpc−/− mice (n = 3–6 as indicated by dots). Median ± interquartile range. d, Putrescine abundance in 12-week-old Ptenpc−/− mice upon treatment with vehicle or RAD001 (10 mg per kg (body weight), 6 days per week) for 4 weeks (n = 5 mice). Mean ± s.e.m. e, Representative western blot (n = 3 independent experiments) depicting the changes in expression of the indicated proteins upon 24 h treatment of DU145 cells with rapamycin (20 nM) and/or DFMO (an inhibitor of ODC1, 50 μM) with the corresponding vehicles. f, Representative western blot showing LC3 lipidation in HCQ-treated (6 h) DU145 and PC3 cells, as a readout of macro-autophagy (n = 3 independent experiments). Arrow indicates LC3-II. g, For the analysis of translation initiation, polysome profiling analysis of AMD1 and L11 as positive control in DU145 cells treated with vehicle or rapamycin (20 nM, 8 h) is shown. Error bars, s.d. from technical replicates. h, Effect of pharmacological p70S6K inhibition with PF4708671 (10 μM) on AMD1 protein expression in DU145 cells (representative experiment out of five). i, Effect of 4EBP1/2 silencing on proAMD1 and AMD1 protein expression (upper panels) (representative experiment out of three). Lower panels show 4EBP1 (n = 5 independent experiments) and 4EBP2 (n = 4 independent experiments) gene expression in shRNA-transduced DU145 cells. *P < 0.05; **P < 0.01; ***P < 0.001. Red asterisks in western blots indicate non-specific band. Arrows indicate specific immunoreactive bands. Student’s t-test (a, b, d, i) and Mann–Whitney U-test (c).