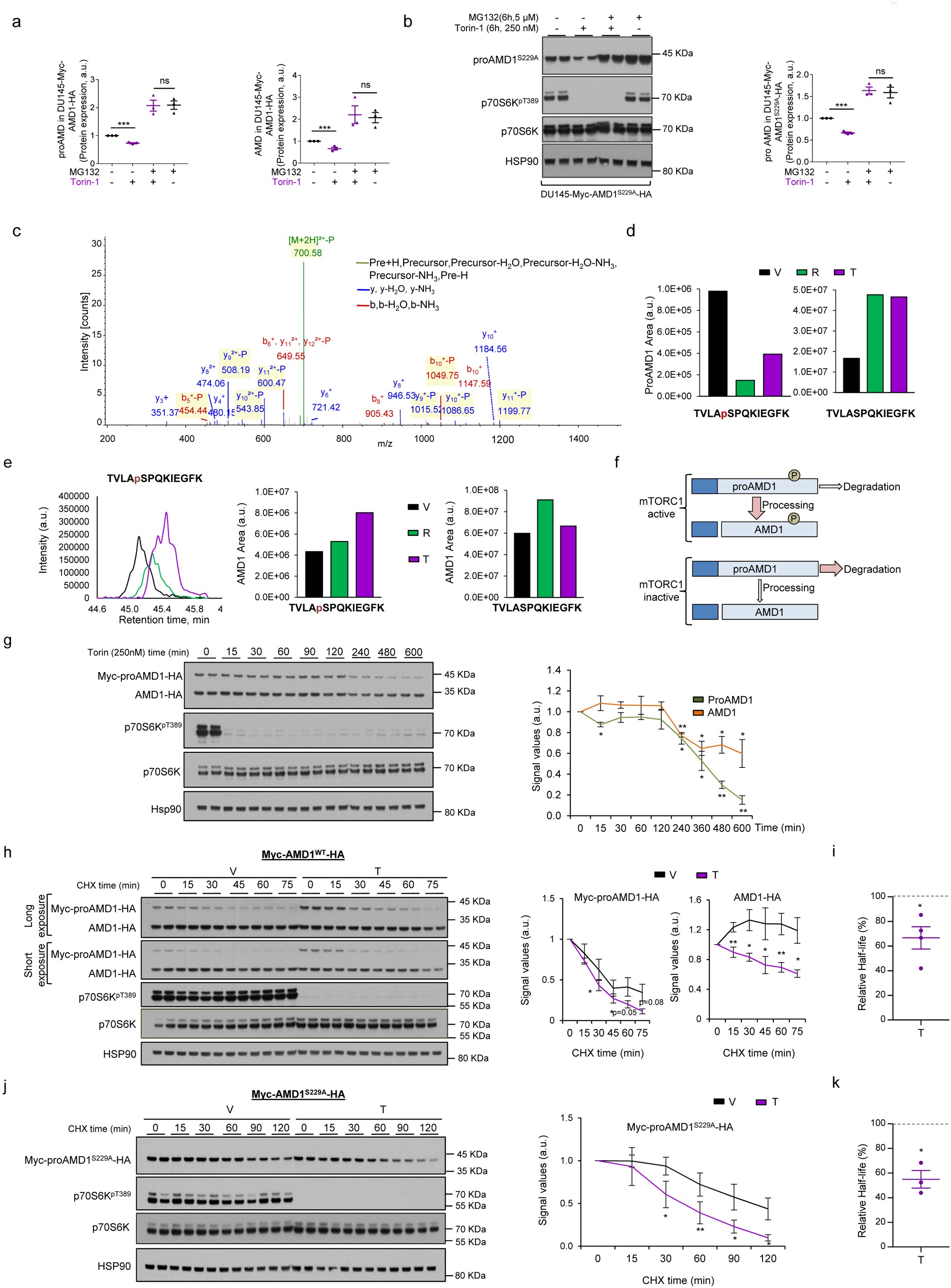
Extended Data Figure 8: Regulation of proAMD1 stability by mTORC1.
From: mTORC1-dependent AMD1 regulation sustains polyamine metabolism in prostate cancer

a, ProAmd1 (left) and Amd1 (right) protein abundance quantification from Fig. 4a (n = 3 independent experiments as indicated by dots). Error bars, mean ± s.e.m. b, Representative western blot of DU145 cells expressing Ser-229-Ala (S229A) mutant Myc-AMD1–HA treated with vehicle or Torin-1 (250 nM, 6 h) in the presence or absence of MG132 (5 μM, 6 h) (n = 3 independent experiments). Quantification is provided in the right panel. c, Representative MS/MS spectrum of the TVLASPQKIEGFK peptide in proAMD1 and AMD1, in which phosphorylation was unambiguously assigned to the S298 residue. d, Calculated areas under the curves from extracted ion chromatogram in Fig. 4b of the TVLASPQKIEGFK peptide for phosphorylated (highlighted in red in the sequence, left) and total (right) proAMD1. e, Calculated areas under the curves from extracted ion chromatogram of the TVLASPQKIEGFK peptide for phosphorylated (highlighted in brown in the sequence, left) and total (right) AMD1. f, Schematic representation of the working hypothesis of proAMD1 regulation by mTORC1-dependent phosphorylation. g, Effect of Torin (250 nM) on proAMD1 and AMD1 protein at different time points in Myc-AMD1–HA-expressing DU145 cells (representative western blot out of three independent experiments; right, densitometric quantification). Error bars, s.e.m. h, i, Representative western blot depicting the stability of ectopic proAMD1 and AMD1 in DU145 cells challenged with vehicle or Torin-1 (250 nM, 2 h) upon CHX treatment (densitometry of proAMD1 and AMD1 levels is represented in right panels (h) and half-life reduction in proAMD1 (i) (n = 4 independent experiments). j, k, Representative western blot depicting the stability of S229A mutant Myc-AMD1-HA construct in DU145 cells challenged with vehicle or Torin-1 (250 nM, 2 h) upon CHX treatment (densitometry of proAMD1 is represented in the right panel (j) and half-life reduction in proAMD1 (k) (n = 3 independent experiments). Mean ± s.e.m. NS, not significant. *P < 0.05; **P < 0.01; ***P < 0.001. Student’s t-test.