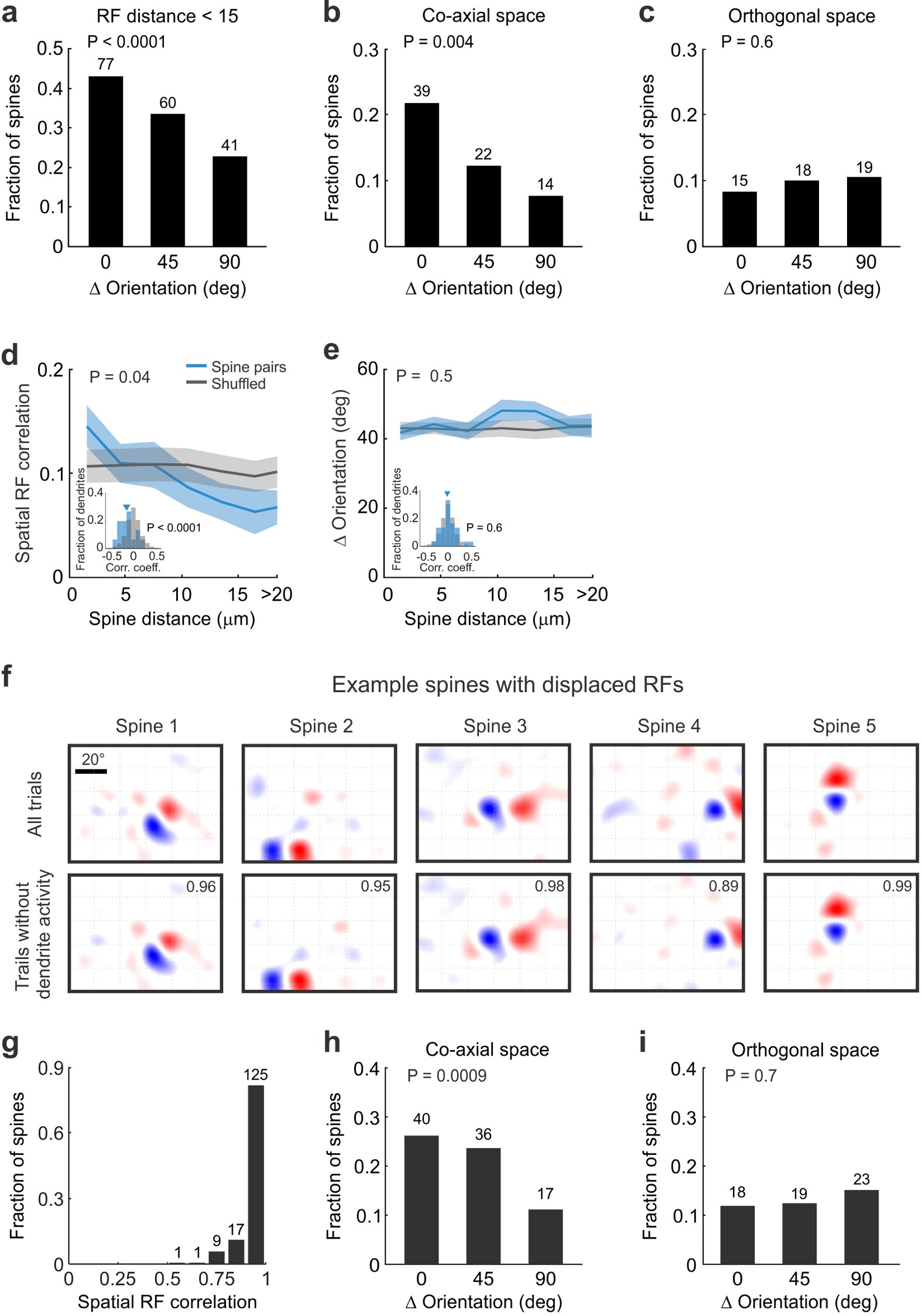
Extended Data Figure 9: Control analysis for potential artefacts caused by global dendritic signals.
From: Synaptic organization of visual space in primary visual cortex

a–e, Main analyses repeated after including only spines with responses not significantly correlated with the activity of their corresponding dendrite (see Methods, n = 522 spines, 26% of spines removed). a, Corresponds to Fig. 2e. b, Corresponds to Fig. 3d. c, Corresponds to Fig. 3e. d, Corresponds to Fig. 1g. e, Corresponds to Fig. 1h. f–i, Analyses of displaced spine RFs repeated after excluding all stimulus presentation trials in which the dendrite showed a calcium transient. f, Example RFs computed including all trials (top) or only trials in which the dendrite was not active (bottom). Numbers in the upper right corner indicate spatial RF correlation between the two RFs. g, Frequency of spines as a function of the similarity of their RF maps (spatial RF correlation) computed with and without trials with dendrite activity. h, Corresponds to Fig. 3d. i, Corresponds to Fig. 3e.