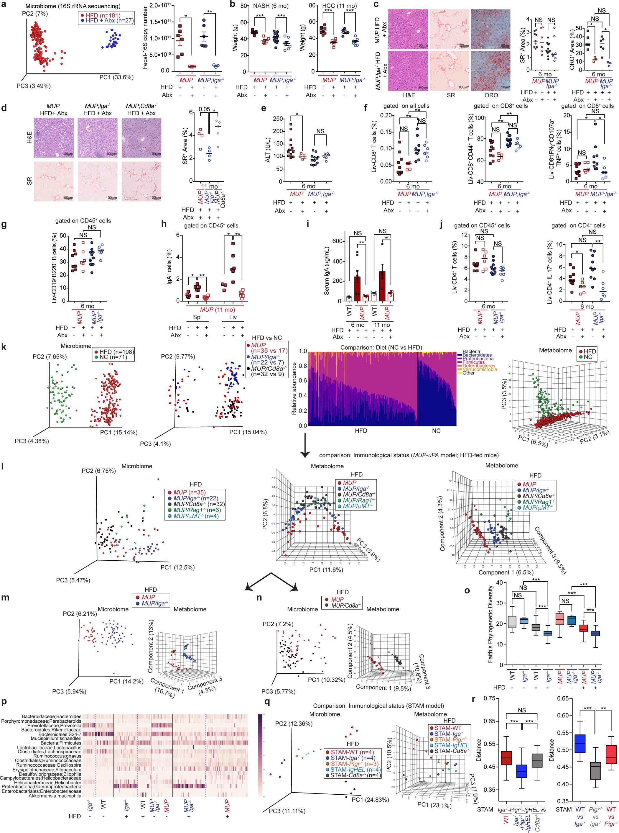
Extended Data Figure 7: Gut microbes promote HCC development and microbial translocation does not account for the anti-tumorigenic effect of IgA ablation.
From: Inflammation-induced IgA+ cells dismantle anti-liver cancer immunity

a–j, MUP-uPA and MUP-uPA/Iga−/− mice were placed on HFD and treated with broad spectrum antibiotics (Abx) as described in Extended Data Fig. 2a, from 3 to 6 months (all panels except right part of b, and d, h, i) or 6 to 11 months (right part of b, and d, h, i) of age. At the end of the treatments, the stool contents of the corresponding mice were subjected to eubacterial 16S rRNA encoding DNA sequencing. a, Principal coordinate analysis plot of microbiome data using unweighted UniFrac distances; antibiotic treatment was significant by PERMANOVA (pseudo-F statistic = 105.5, P = 0.001) (left: n = 181, 27 as indicated; right: n = 6, 3, 6, 3). Mouse weight (6 months: n = 5, 6, 13, 7; 11 months: n = 8, 6, 5, 7) (b) and circulating ALT (n = 12, 5, 12, 6) (e) were measured. c, d, Paraffin-embedded and frozen liver sections from the above mice were stained with haematoxylin and eosin, Sirius Red, or Oil Red O, and were analysed for collagen deposition and lipid droplets as indicated. Scale bars, 50 μm for Oil Red O; 100 μm for haematoxylin and eosin, and Sirius Red (Sirius Red: n = 9, 6, 14, 7 for c and 4, 4, 5 for d; Oil Red O: n = 5, 3, 6, 3 mice). The data were validated at least in two or three experiments. f–h, j, Liver cell suspensions were stained with antibodies as indicated, and analysed by flow cytometry. Each dot represents one mouse. Shown are percentages of CD8+ cells in total cells (n = 11, 5, 9, 7), CD8+CD44+ (n = 10, 4, 11, 6) or CD8+IFNγ+CD107a+TNF+ (n = 8, 6, 9, 7) cells in CD8+ T cells (f), CD19+B220+ cells in CD45+ cells (n = 9, 6, 11, 7) (g), IgA+ cells in CD45+ cells (n = 6, 6, 6, 3, 6, 6) (h), and CD4+ cells in CD45+ cells (n = 9, 6, 11, 7) or IL-17+ cells in CD4+ T cells (n = 9, 6, 10, 6) (j). i, MUP-uPA mice placed on HFD and treated with antibiotics were analysed for serum IgA by ELISA (n = 4, 8, 5, 6, 5, 5). Note that flow cytometry data of MUP-uPA and MUP-uPA/Iga−/− mice, which were not treated with antibiotics (control mice), are also shown in Fig. 3 and Extended Data Fig. 8q–y. The data were validated at least in two or three experiments. k–r, Effects of HFD and immunological background on mouse intestinal microbiomes and metabolomes (total mouse number n = 288). Each dot represents one mouse. k, The most pronounced differences are engendered by HFD compared with normal chow. Left to right: principal coordinate analysis (PCoA) plot of microbiome data using unweighted UniFrac distances (PERMANOVA, pseudo-F statistic = 46, P = 0.001 comparing diet); barchart of relative abundances of bacterial phyla; principal component analysis plot of metabolome. k, l, Subsequent effect of immune status for the MUP-uPA HFD-fed mice: WT, Iga−/−, Cd8a−/−, μMT−/−, and Rag1−/− groups. l, Left to right: PCoA plot of microbiome data using unweighted UniFrac distances (PERMANOVA, pseudo-F statistic = 4.37, P = 0.001 comparing immune status); principal component analysis plot of metabolome; partial least squares discriminant analysis (PLS-DA) plot (the tenfold cross validation Q2 value was 0.817) of metabolome. Large differences between categories are evident. Subsequent juxtaposition of the (m) MUP and MUP;Iga−/−: PCoA of plot of microbiome using unweighted UniFrac distances (PERMANOVA, pseudo-F statistic = 7.31, P = 0.001 comparing immune status) (left); PLS-DA (the tenfold cross validation Q2 value of 0.926) plot of metabolome (right) and (n) MUP and MUP;Cd8a−/−: PCoA plot of microbiome data using unweighted UniFrac distances (PERMANOVA, pseudo-F statistic = 4.61, P = 0.001 comparing immune status) (left); PLS-DA plot (the tenfold cross validation Q2 value of 0.934) plot of metabolome (right) illustrates the discordance stemming from these specific immune status differences. o, Bacterial Faith’s phylogenetic diversity metric (alpha diversity, box plot with minimum to maximum) calculated with rarefaction at 4,500 sequences per sample using Faith’s phylogenetic diversity metric (n = 14, 8, 14, 25, 16, 6, 44, 34). p, Heat map of abundant bacterial taxa by immune status, genetic background, and diet. Trends in significantly differing taxa (ANCOM) by immune status include increased Gammaproteobacteria in Iga−/− with HFD and increased Ruminococcaceae in WT versus Iga−/− with HFD. Mucispirillum schaedleri was elevated in Iga−/− for all groups except normal-chow-fed MUP-uPA. q, Discordance according to the immune status for the STAM model mice. Left to right: PCoA plot of microbiome data using unweighted UniFrac distances; principal component analysis plot of metabolome (the tenfold cross validation Q2 value of the corresponding partial least squares discriminant analysis is 0.814). r, Box plot (minimum to maximum) of unweighted UniFrac distances comparing distances within Iga−/−, Pigr−/−, and IgHEL/MD4 strains with distances between these strains (n = 44, 40, 56) and WT or Cd8a−/− STAM mice (n = 16, 12, 12) for microbiome data. Two-sided t-test (means ± s.e.m.; a, b, i, r) and Mann–Whitney test (median; c–h, j, o) were used to determine significance. *P < 0.05; **P < 0.01; ***P < 0.001. N values for each group are shown either in individual panels or in legends for each group from left to right accordingly.