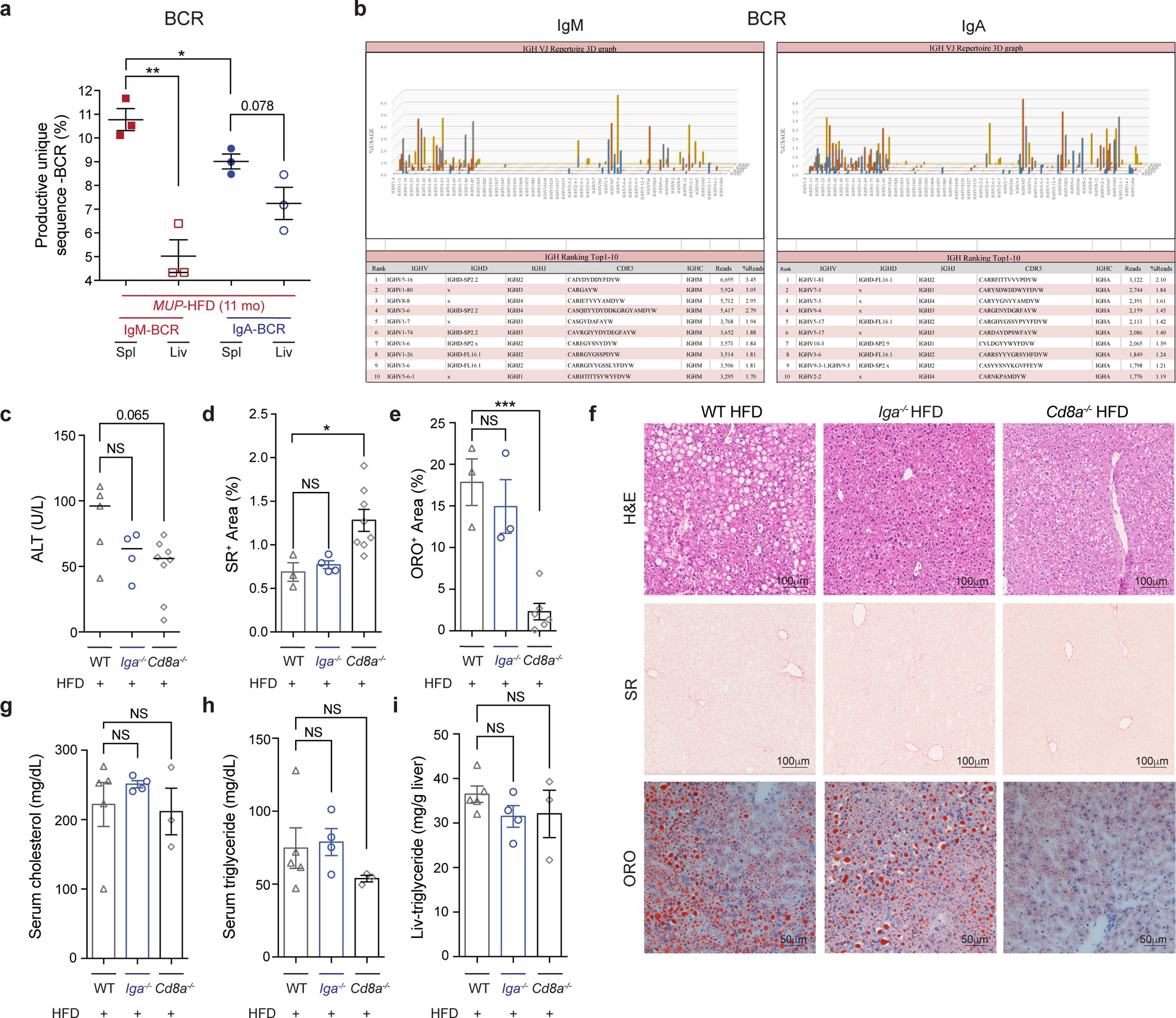
Extended Data Figure 10: Liver-IgA+ cells are oligoclonal, and effects of HFD on control WT, Iga−/−, and Cd8a−/− mice.
From: Inflammation-induced IgA+ cells dismantle anti-liver cancer immunity

a, b, B cells and plasmocytes (CD19+, CD138+, IgA+ cells) were sorted from spleens (n = 3) and livers (n = 3) of HCC-bearing MUP-uPA mice and their μ (IgM) and α (IgA) locus genetic diversities were determined by BCR sequencing. c, Circulating ALT in HFD-fed WT, Iga−/−, and Cd8a−/− mice at 6 months of age (n = 5, 4, 8). d–f, Paraffin-embedded and frozen liver sections from the above mice were stained with haematoxylin and eosin, Oil Red O, or Sirius Red, as indicated. The data were validated at least twice. Scale bars: haematoxylin and eosin, 100 μm; Sirius Red, 100 μm; Oil Red O, 50 μm. The Sirius Red (n = 3, 4, 8) (d) and Oil Red O (n = 3, 3, 6) (e) stained areas were quantitated. g–i, Serum cholesterol (g), serum triglycerides (h), and liver triglycerides (i) were measured (n = 5, 4, 3). Two-sided t-test (a, d–i) and Mann–Whitney test (c) were used to determine significance. *P < 0.05; **P < 0.01; ***P < 0.001. N values for each group in each panel are provided from left to right accordingly.