Extended Data Figure 8: Characterization of FT671 effects in vivo.
From: Molecular basis of USP7 inhibition by selective small-molecule inhibitors

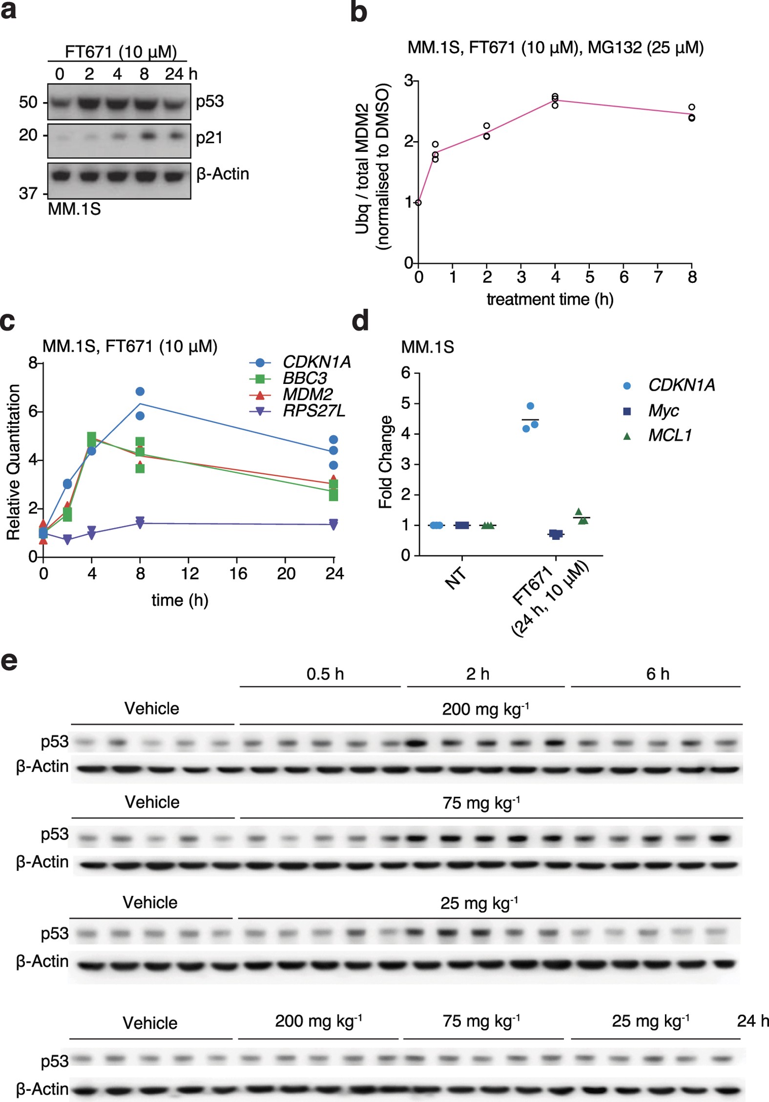
a, MM.1S cells were treated for the indicated times with 10 μM FT671, and proteins detected by western blotting with indicated antibodies (see Methods). A representative experiment from two biological replicates is shown. b, Meso Scale analysis (see Methods) measuring the ratio of ubiquitinated versus non-ubiquitinated MDM2 in MM.1S cells upon FT671 treatment and proteasome inhibition (25 μM MG132). c, MM.1S cells were treated with 10 μM FT671 for the indicated times and RNA was extracted for qPCR measurements with primer sets against indicated transcripts (see Methods). Data were analysed with the ΔCt method. Experiments were performed in duplicate. d, qPCR analysis as in c, using a single time point against MCL1 and MYC, which in this setting are not p53 target genes after 24 h of 10 μM FT671. Experiments were performed in triplicate. e, MM.1S tumour xenograft tissues were analysed for p53 expression by western blotting and normalized to the β-actin loading control. Uncropped images for gels are shown in Supplementary Fig. 1.