Extended Data Figure 1: Compound characterization.
From: Molecular basis of USP7 inhibition by selective small-molecule inhibitors

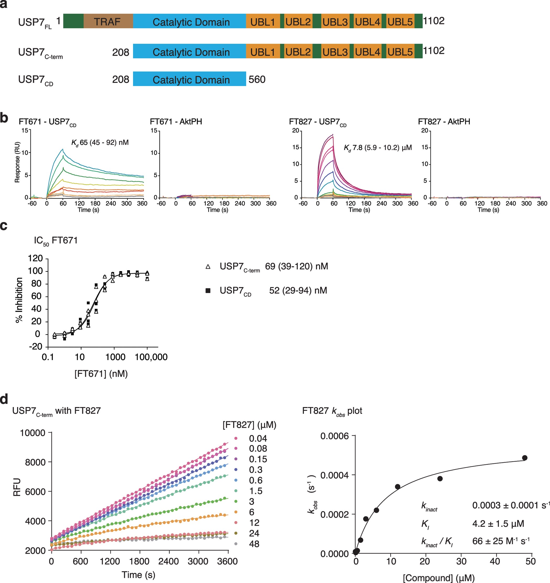
a, Schematic diagram of the USP7 constructs used in this study. b, Representative SPR sensorgrams of USP7CD and Akt Pleckstrin homology (PH) domain (negative control) to measure affinity parameters (Kd values) of FT671 and FT827. Compounds were tested in twofold dilutions from 50 μM FT827) or 1.56 μM (FT671). Sensorgrams are plotted showing two technical replicates. Data are representative of three biological replicates. Values in parentheses represent s.e.m. range. c, IC50 curves for FT671 against USP7C-term (open triangles) and USP7CD (filled squares) in the ubiquitin-rhodamine assay. The graph displays three biological replicates, each point representing the mean of three technical replicates. d, Time course of the inhibition of USP7C-term by the covalent inhibitor FT827 used to derive kobs values at each concentration (left). kobs plot for covalent inhibitor FT827 used to derive the kinetic parameters (right). 18 biological replicates were run individually, a representative biological replicate is shown.