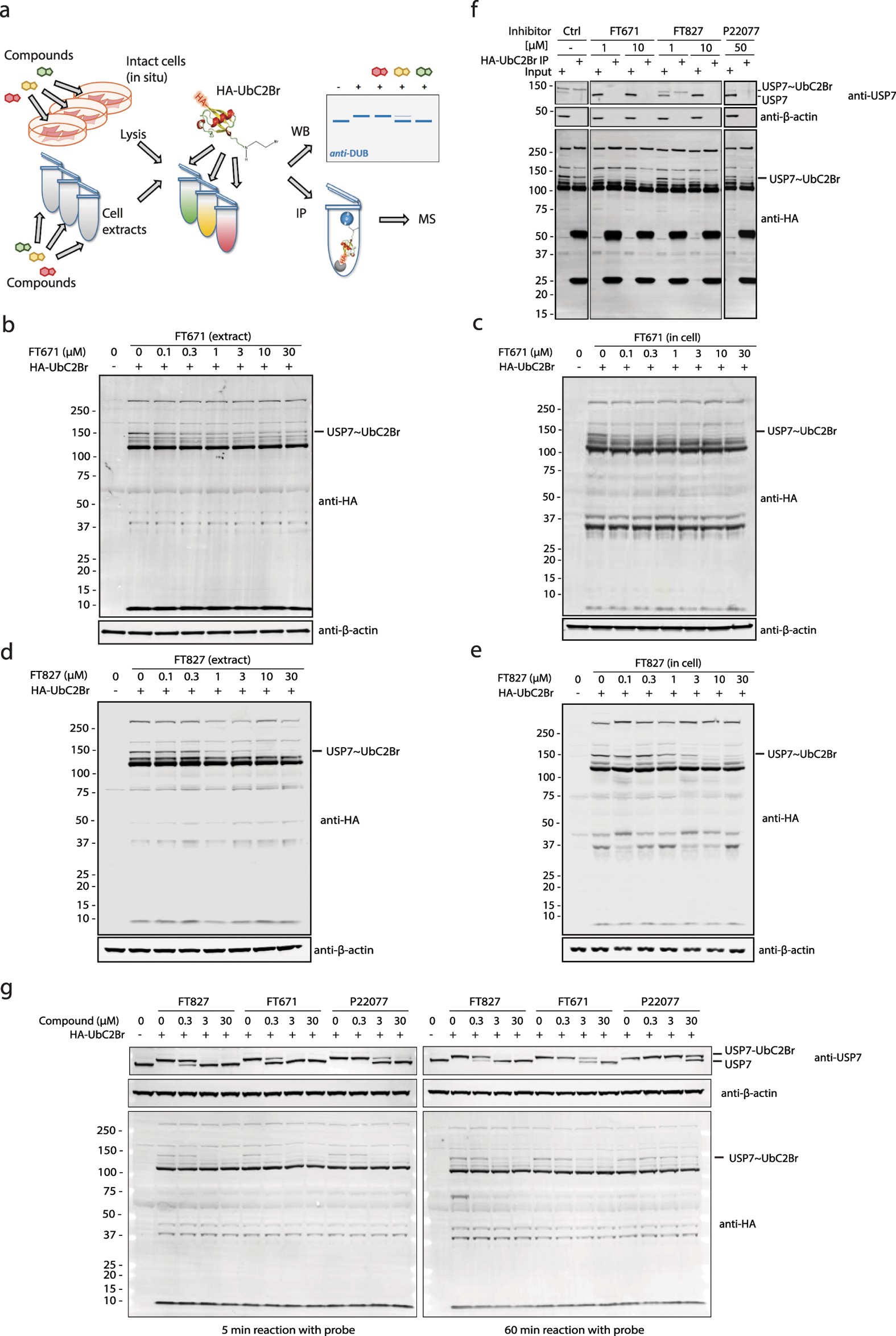
Extended Data Figure 2: USP7 target engagement and specificity in MCF7 cells.
From: Molecular basis of USP7 inhibition by selective small-molecule inhibitors

a, Schematic representation of DUB activity-based profiling of small-molecule inhibitors. Compounds were incubated with either intact MCF7 cells (in situ) or crude cell extracts, followed by labelling with the active site DUB probe HA–UbC2Br. DUBs, either targeted by compounds or labelled by the DUB probe, were visualized by western blotting or subjected to immunoprecipitation for enrichment and analysis by quantitative mass spectrometry7,23. b–e, FT671 and FT827 selectively target USP7 and disallow HA–UbC2Br binding, but do not notably interact with other DUBs as assessed by anti-HA immunoblotting. One out of two independent biological replicates is shown. b, MCF7 cell extracts incubated with FT671. c, Intact MCF7 cells incubated with FT671. d, MCF7 cell extracts incubated with FT827. e, Intact MCF7 cells incubated with FT827. f, Immunoprecipitation of cellular DUBs captured by HA–UbC2Br labelling for 10 min after incubation of MCF7 cell extracts with DMSO, 1 μM or 10 μM of FT671 or FT827, or 50 μM P22077 for 60 min. Immunoprecipitated material was separated by SDS–PAGE and analysed by western blotting using the indicated antibodies. g, FT671, FT827 and P22077 were incubated with MCF7 cell extracts at the indicated concentrations for 60 min, followed by labelling with HA–UbC2Br for either 5 min (left) or 60 min (right). Samples were separated by SDS–PAGE and analysed by western blotting using the indicated antibodies. Uncropped images for gels are shown in Supplementary Fig. 1.