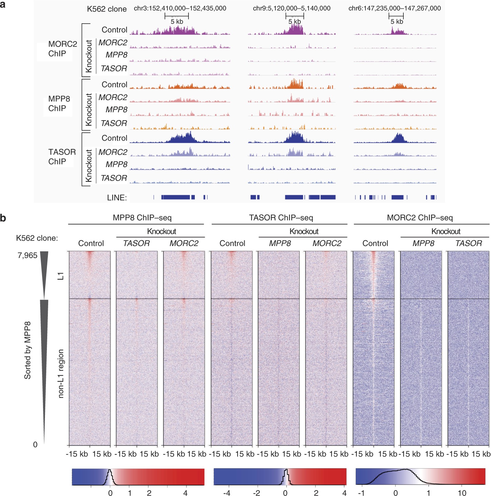
Extended Data Figure 7: HUSH and MORC2 collaborate in binding target L1s.
From: Selective silencing of euchromatic L1s revealed by genome-wide screens for L1 regulators

a, A representative genome browser view of normalized ChIP–seq read densities over L1 elements. The experiment was repeated once with similar results. The loss of MPP8 and TASOR results in no detectable binding by MORC2, MPP8 and TASOR, whereas the loss of MORC2 results in partially diminished recruitment of HUSH complex subunits. b, Heat maps of MPP8 (left), TASOR (centre) and MORC2 (right) ChIP–seq signals subtracted for the ChIP signal from corresponding knockout lines. Heat maps are centred on MPP8 and MORC2 peaks, separated by the presence or absence of underlying L1 and then sorted by MPP8 ChIP signal strength. The loss of MORC2 has only a partial effect on the recruitment of MPP8 and TASOR to the L1 elements, whereas the loss of either MPP8 or TASOR abrogates MORC2 recruitment.