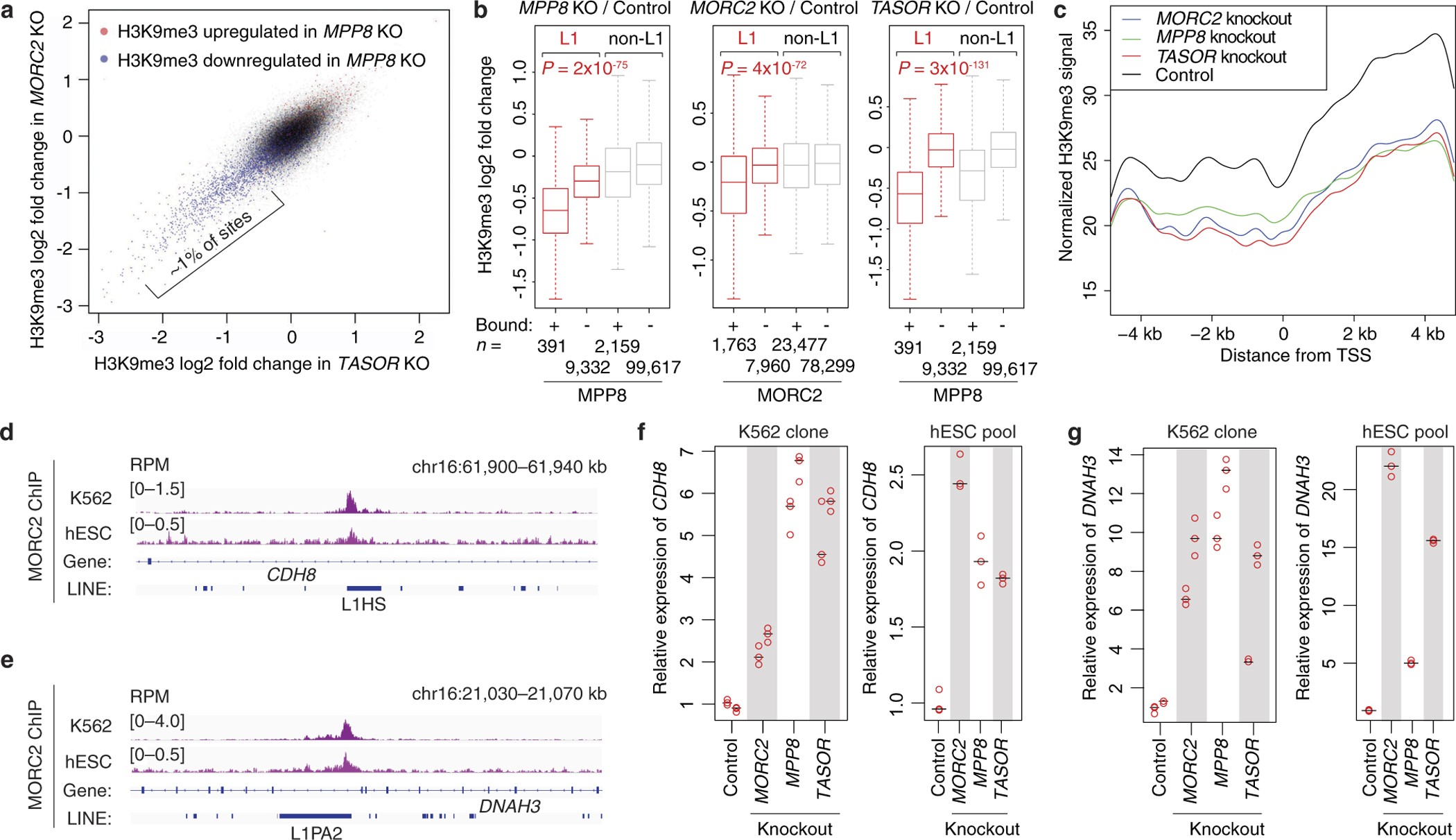
Extended Data Figure 9: HUSH and MORC2 facilitate H3K9me3 at their L1 targets for transcription repression.
From: Selective silencing of euchromatic L1s revealed by genome-wide screens for L1 regulators

a, A concordant subset (approximately 1%) of 111,499 H3K9me3 sites in the genome lose the H3K9me3 signal in MORC2 knockout, MPP8 knockout and TASOR knockout K562 clones. Two independent lines each for wild-type, MORC2 knockout, TASOR knockout or MPP8 knockout clone. Plotted is the log2 fold change in the H3K9me3 ChIP signal in the TASOR knockout relative to the control (x axis) and the log2 fold change in the H3K9me3 ChIP signal in the MORC2 knockout relative to the control (y axis). Points are colour-coded with blue sites having significant H3K9me3 loss in MPP8 knockout, red sites significantly gaining a signal in MPP8 knockout, and grey sites having no detectable change. Sites that significantly lose the H3K9me3 signal in a knockout line are more likely to show a corresponding loss in other knockout lines. Odds ratios: 26.23 with 95% confidence intervals (23,66, 29.10) for MORC2 versus MPP8; 21.70 with 95% confidence intervals (19.75, 23.83) for TASOR versus MPP8; 122.53 with 95% confidence intervals (109.21, 137.43) for TASOR versus MORC2. P = 0 each case, two-sided Fisher's exact test. b, Genomic sites that exhibit the strongest loss of H3K9me3 in MORC2, MPP8 or TASOR knockouts are preferentially L1-occupied by MORC2, MPP8 or TASOR respectively. Boxplots of log2 fold change in H3K9me3 relative to control for MPP8 knockout (left), MORC2 knockout (centre) and TASOR knockout (right). Box plots show median and IQR, whiskers are 1.5 × IQR. MPP8- and MORC2-bound L1s show a significant loss of H3K9me3 (P values, two-sided Mann–Whitney–Wilcoxon test). c, Averaged distribution of H3K9me3 ChIP–seq signals in control and knockout K562 clones over the host genes that contain the MORC2-targeted intronic full-length L1s, centred on the TSS of the host genes. d, Genome browser track showing MORC2 binding at the intronic full-length L1Hs within CDH8 in both K562 and hES cells. The experiment was repeated once with similar results. e, Genome browser track showing MORC2 binding at the intronic full-length L1PA2 within DNAH3 in both K562 and hES cells. The experiment was repeated once with similar results. f, Depletion of MORC2 or HUSH increases the expression of CDH8 in both K562 (n = 2 biological replicates × 3 technical replicates) and hES cells (n = 3 technical replicates), as measured by RT–qPCR assay. The CDH8 expression level was normalized to β-actin mRNA. All samples were then normalized to the control sample. Centre value is median. g, Depletion of MORC2 or HUSH increases the expression of DNAH3 in both K562 (n = 2 biological replicates × 3 technical replicates) and hES cells (n = 3 technical replicates), as measured by RT–qPCR assay. The DNAH3 expression level was normalized to β-actin mRNA. All samples were then normalized to the control sample. Centre value is median.