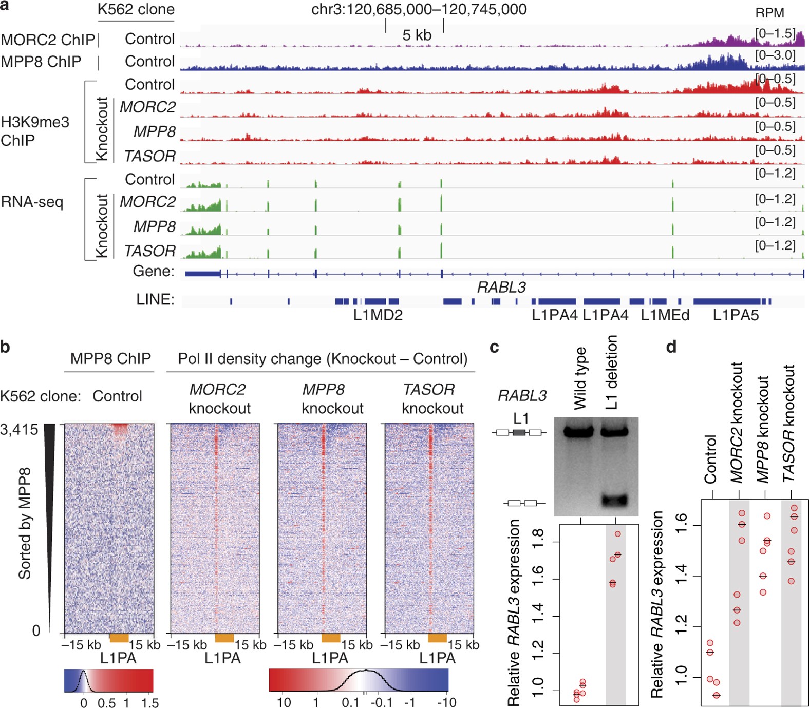
Extended Data Figure 10: HUSH and MORC2 binding at intronic L1s results in the decreased expression of active host genes.
From: Selective silencing of euchromatic L1s revealed by genome-wide screens for L1 regulators

a, Genome browser tracks illustrating that the loss of HUSH and MORC2 causes decreased H3K9me3 over the intronic L1PA5 element and concomitant increase in the expression of host gene RABL3. The experiment was repeated once with similar results. b, The loss of HUSH or MORC2 leads to increased Pol II signals at the 5′ UTR and decreased Pol II signals within L1 bodies at HUSH-bound L1PA elements (orange bars). Heat maps show Pol II density change in knockout K562 clones compared to control, centred on the L1 5′ end and sorted by MPP8 ChIP signal. c, Deletion of the intronic L1 within RABL3 causes increased RABL3 expression. Top, an agarose gel analysis of the PCR assay with primers flanking the HUSH- or MORC2-bound intronic L1; two experiments repeated independently with similar results. Bottom, RT–qPCR analysis of RABL3 expression. The RABL3 expression level was normalized to β-actin mRNA. All samples were then normalized to the wild-type sample. n = 2 biological replicates × 3 technical replicates (centre value is median). d, Depletion of MORC2, MPP8 or TASOR increases RABL3 expression. RT–qPCR data normalized as in c. n = 2 biological replicates × 3 technical replicates (centre value is median).