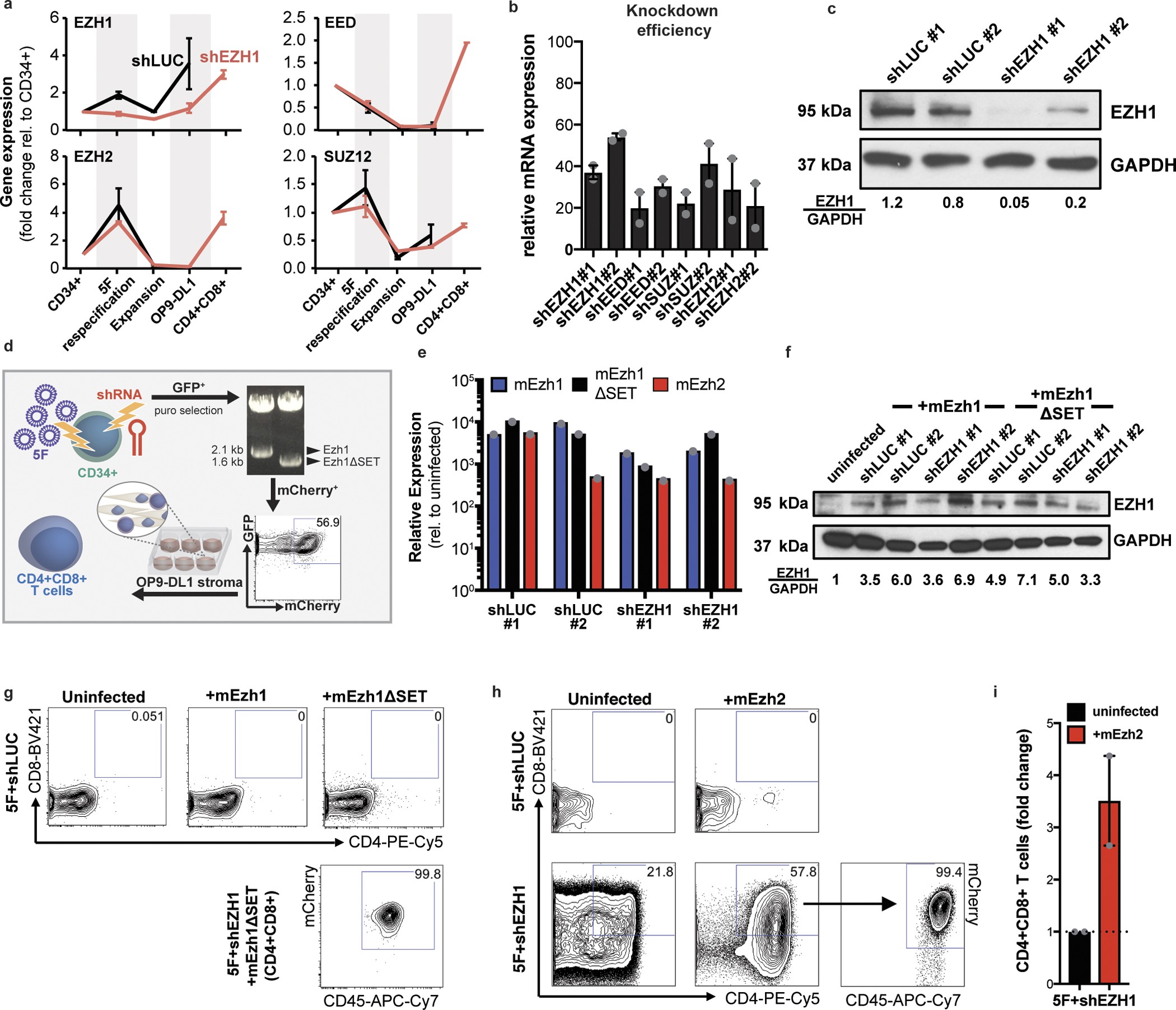
Extended Data Figure 2: Ezh1, but not Ezh2, suppresses T cell potential and requires its catalytic domain.
From: Regulation of embryonic haematopoietic multipotency by EZH1

a, qPCR of PRC2 expression (human genes EZH1, EED, EZH2 and SUZ12), during the course of differentiation from human pluripotent stem cell-derived CD34+ cells, respecification (5F), expansion, OP9-DL1 co-culture and CD4+CD8+ T cells (n = 2 biological replicates in one experiment). b, qPCR of mRNA knockdown efficiency of individual shRNAs for PRC2 genes (n = 2 biological replicates). See also Fig. 2a, b. c, Western blot for EZH1 and GAPDH protein levels. d, Scheme for rescue experiments. GFP+ 5F cells were transduced with shRNAs and selected with puromycin. 5F plus shRNA cells were then transduced with full-length mouse Ezh1 open-reading frame (mEzh1) or mutant mouse Ezh1 with the catalytic SET domain deleted (mEzh1ΔSET), marked by mCherry fluorescence. Triple-transduced (GFP+, puromycin-resistant, mCherry+) cells were sorted and seeded onto OP9-DL1. T cells were analysed by flow cytometry after 5 weeks of differentiation. See also Fig. 2c. e, Expression of full-length mouse Ezh1, catalytic-deleted mEzh1ΔSET, or full-length mouse Ezh2 in shLUC and shEZH1 cells by qPCR. f, Western blot validation of expression of mouse Ezh1 or mutant mEzh1ΔSET in shLUC and shEZH1 cells. g, Top, representative flow cytometry plots of T cell potential for 5F plus shLUC cells for rescue experiments in d (n = 3 biological replicates). Bottom, CD4+CD8+ T cells were verified for mCherry fluorescence. See also Fig. 2c. All plots are gated on CD45+. h, 5F plus shRNA cells were transduced with full-length mouse Ezh2 open-reading frame (mEzh2) marked by mCherry fluorescence. Triple-transduced (GFP+, puromycin-resistant, mCherry+) cells were sorted and seeded onto OP9-DL1 stromal cells. T cells were analysed by flow cytometry after 5 weeks of differentiation. Representative flow plots for two biological replicates in one experiment. i, Quantification of data in h. Data are mean ± s.e.m.