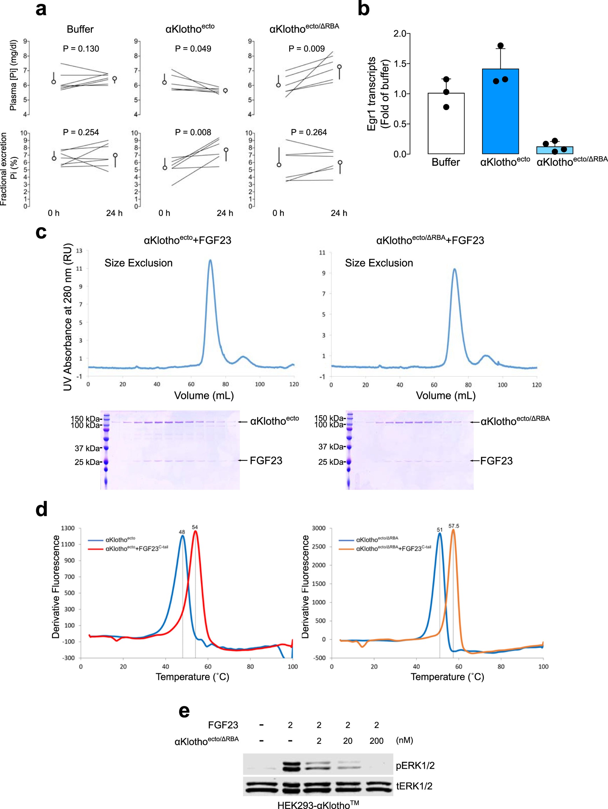
Extended Data Figure 7: Deletion of RBA of α-klothoecto generates an FGF23 ligand trap.
From: α-Klotho is a non-enzymatic molecular scaffold for FGF23 hormone signalling

a, Plasma phosphate and fractional excretion of phosphate in wild-type mice before and after a single injection of α-klothoecto (0.1 mg kg−1 body weight), mutant α-klothoecto/ΔRBA (0.1 mg kg−1 body weight), or isotonic saline alone (buffer). Circles denote mean values; error bars denote s.d. n = 6 mice per group. Significance values were determined by a paired Student’s t test. b, Relative Egr1 mRNA levels in the kidney of wild-type mice injected once with α-klothoecto (0.1 mg kg−1 body weight; n = 3), mutant α-klothoecto/ΔRBA (0.1 mg kg−1 body weight; n = 4), or isotonic saline alone (buffer; n = 3). Data are mean and s.d. c, Representative elution profiles of FGF23–α-klothoecto and FGF23–α-klothoecto/ΔRBA mixtures from a size-exclusion column and representative Coomassie blue-stained SDS-polyacrylamide gels of eluted protein peak fractions. d, Thermal shift assay of α-klothoecto and the α-klothoecto/ΔRBA mutant in the presence and absence of FGF23 C-terminal tail peptide (FGF23C-tail) (n = 3 independent experiments). Increased melting temperatures in the presence of the FGF23C-tail indicate interaction of both α-klothoecto proteins with the peptide. Higher melting temperature of α-klothoecto/ΔRBA mutant relative to wild-type α-klothoecto indicates greater stability of the mutant protein. e, Representative immunoblots of phosphorylated ERK (top) and total ERK (bottom; sample loading control) in total lysates from HEK293-α-klothoTM cells co-stimulated with a fixed FGF23 concentration and increasing α-klothoecto/ΔRBA concentrations (n = 3 independent experiments). The α-klothoecto/ΔRBA mutant inhibits FGF23-induced ERK phosphorylation owing to sequestering FGF23 into inactive FGF23–α-klothoecto/ΔRBA binary complexes. This also explains why α-klothoecto/ΔRBA injection into mice causes an increase in plasma phosphate (a) concomitant with renal Egr1 gene repression (b).