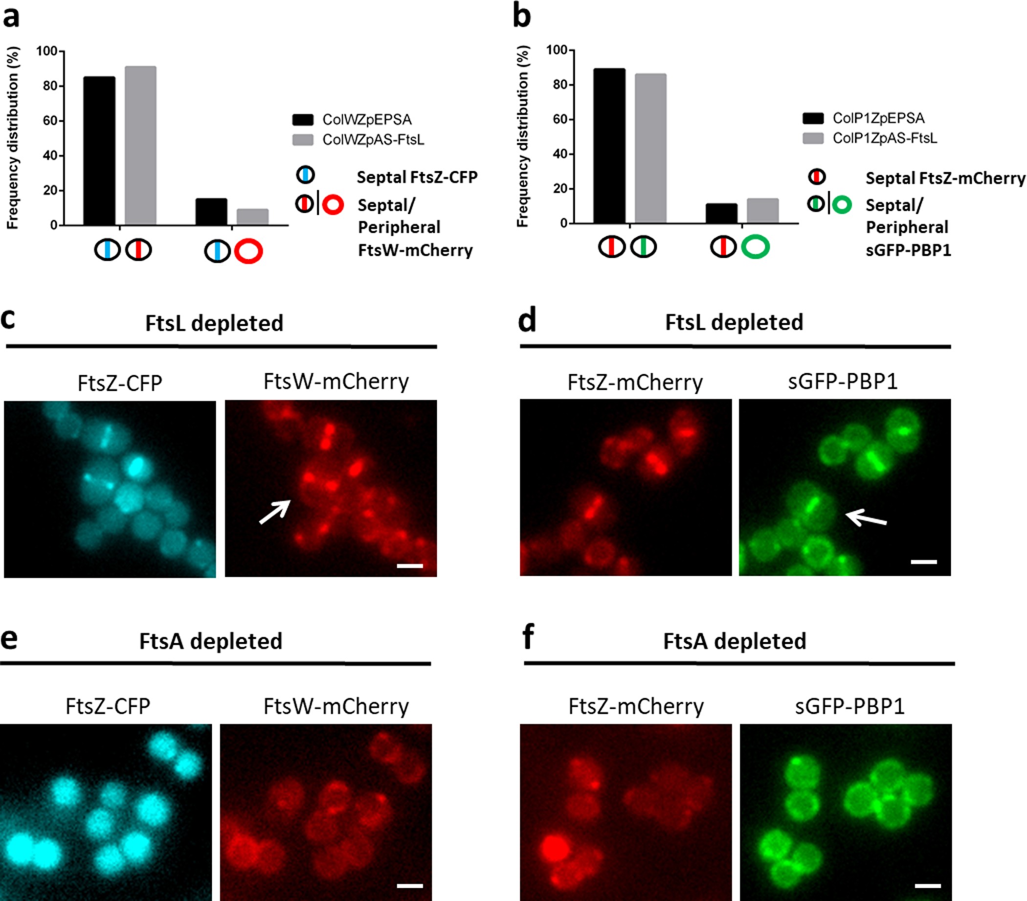
Extended Data Figure 3: FtsW and PBP1 recruitment to the divisome is independent of DivIB–DivIC–FtsL complexes.
From: Peptidoglycan synthesis drives an FtsZ-treadmilling-independent step of cytokinesis

The strain ColWZpAS-FtsL, which harboured the FtsZ–CFP and FtsW–mCherry fluorescent fusion pair, and the strain ColP1ZpAS-FtsL, which harboured the FtsZ–mCherry and sGFP–PBP1 fluorescent fusion pair, were depleted of FtsL expression using antisense RNA and imaged by wide field fluorescence microscopy. a, Frequency of FtsZ–CFP and FtsW–mCherry co-occurrence in ColWZpAS-FtsL as compared to control ColWZpEPSA (n = 200 for each). b, Frequency of FtsZ–mCherry and sGFP–PBP1 co-occurrence in ColP1ZpAS-FtsL and in control ColP1ZpEPSA (n = 200 for each). c, d, Very large FtsL-depleted cells were observed either where FtsW–mCherry (c) or where sGFP–PBP1 (d) co-localized with the FtsZ fusion at the septum (arrows). e, f, Inhibition of divisome assembly at an early stage by depletion of FtsA expression in either ColWZpAS-FtsA or ColP1ZpAS-FtsA prevented the recruitment of FtsW–mCherry (e) or sGFP–PBP1 (f) to the septum, concomitant with FtsZ destabilization. Images in c–f are representative of three biological replicates. Scale bars, 1 μm.