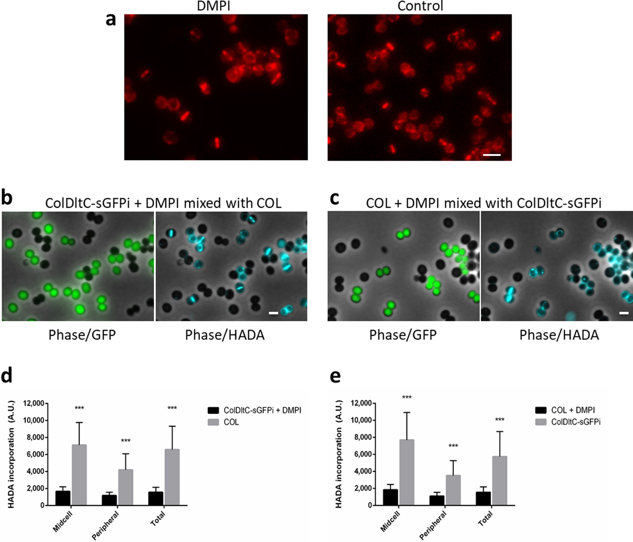
Extended Data Figure 4: Inhibition of MurJ activity does not prevent its recruitment to the midcell but impairs PG synthesis.
From: Peptidoglycan synthesis drives an FtsZ-treadmilling-independent step of cytokinesis

a, Fluorescence microscopy images of ColMurJ-mCherry cells grown in the presence (left) or absence (right) of the MurJ inhibitor DMPI for 30 min at 2× minimum inhibitory concentration. Scale bar, 2 μm. b, c, Fluorescence microscopy images showing mixed cultures of either DMPI-treated ColDltC-sGFPi cells mixed with COL cells (b) or DMPI-treated COL cells mixed with ColDltC-sGFPi cells (c), after incubation with HADA. The two cultures, which can be easily distinguished owing to GFP expression in ColDltC-sGFPi, were mixed on the same slide to decrease the fluorescence variation of HADA signal that could result from imaging conditions. Data show that HADA incorporation (that is, PG synthesis) is greatly reduced in the presence of DMPI. Phase-contrast–GFP channel overlays are shown on the left, and phase-contrast–HADA channel overlays are shown on the right. Scale bars, 1 μm. d, e, HADA fluorescence signal measured at the midcell (midcell), the periphery (peripheral) or over the entire cell (total) of DMPI-treated ColDltC-sGFPi cells mixed with COL cells (d) or DMPI-treated COL cells mixed with ColDltC-sGFPi cells (e). Images in a–c are representative of three biological replicates. Data in d and e are represented as column plots (n = 100 cells for each column) in which the height of the column is the mean and the whiskers indicate s.d. Statistical analysis was performed using two-sided unpaired t-tests. ***P < 0.001. d, P = 2.34 × 10−38 for the midcell; P = 1.81 × 10−29 for the periphery; P = 9.22 × 10−34 for the entire cell. e, P = 1.74 × 10−33 for the midcell; P = 8.77 × 10−25 for the periphery; P = 7.60 × 10−26 for the entire cell.