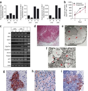
Abstract
When differentiated in the presence of activin A in serum-free conditions, mouse embryonic stem cells efficiently generate an endoderm progenitor population defined by the coexpression of either Brachyury, Foxa2 and c-Kit, or c-Kit and Cxcr4. Specification of these progenitors with bone morphogenetic protein-4 in combination with basic fibroblast growth factor and activin A results in the development of hepatic populations highly enriched (45–70%) for cells that express the α-fetoprotein and albumin proteins. These cells also express transcripts of Afp, Alb1, Tat, Cps1, Cyp7a1 and Cyp3a11; they secrete albumin, store glycogen, show ultrastructural characteristics of mature hepatocytes, and are able to integrate into and proliferate in injured livers in vivo and mature into hepatocytes expressing dipeptidyl peptidase IV or fumarylacetoacetate hydrolase. Together, these findings establish a developmental pathway in embryonic stem cell differentiation cultures that leads to efficient generation of cells with an immature hepatocytic phenotype.
This is a preview of subscription content, access via your institution
Access options
Subscribe to this journal
Receive 12 print issues and online access
$259.00 per year
only $21.58 per issue
Buy this article
- Purchase on SpringerLink
- Instant access to the full article PDF.
USD 39.95
Prices may be subject to local taxes which are calculated during checkout






Similar content being viewed by others
References
Kawashita, Y. et al. Liver repopulation: a new concept of hepatocyte transplantation. Surg. Today 35, 705–710 (2005).
Lavon, N. & Benvenisty, N. Study of hepatocyte differentiation using embryonic stem cells. J. Cell. Biochem. 96, 1193–1202 (2005).
Zaret, K.S. Liver specification and early morphogenesis. Mech. Dev. 92, 83–88 (2000).
Conlon, F.L. et al. A primary requirement for nodal in the formation and maintenance of the primitive streak in the mouse. Development 120, 1919–1928 (1994).
Brennan, J. et al. Nodal signalling in the epiblast patterns the early mouse embryo. Nature 411, 965–969 (2001).
Lowe, L.A., Yamada, S. & Kuehn, M.R. Genetic dissection of nodal function in patterning the mouse embryo. Development 128, 1831–1843 (2001).
Vincent, S.D., Dunn, N.R., Hayashi, S., Norris, D.P. & Robertson, E.J. Cell fate decisions within the mouse organizer are governed by graded Nodal signals. Genes Dev. 17, 1646–1662 (2003).
Zaret, K.S. Hepatocyte differentiation: from the endoderm and beyond. Curr. Opin. Genet. Dev. 11, 568–574 (2001).
Cascio, S. & Zaret, K.S. Hepatocyte differentiation initiates during endodermal-mesenchymal interactions prior to liver formation. Development 113, 217–225 (1991).
Jung, J., Zheng, M., Goldfarb, M. & Zaret, K.S. Initiation of mammalian liver development from endoderm by fibroblast growth factors. Science 284, 1998–2003 (1999).
Rossi, J.M., Dunn, N.R., Hogan, B.L. & Zaret, K.S. Distinct mesodermal signals, including BMPs from the septum transversum mesenchyme, are required in combination for hepatogenesis from the endoderm. Genes Dev. 15, 1998–2009 (2001).
Gualdi, R. et al. Hepatic specification of the gut endoderm in vitro: cell signaling and transcriptional control. Genes Dev. 10, 1670–1682 (1996).
Shiojiri, N., Lemire, J.M. & Fausto, N. Cell lineages and oval cell progenitors in rat liver development. Cancer Res. 51, 2611–2620 (1991).
Zaret, K.S. Molecular genetics of early liver development. Annu. Rev. Physiol. 58, 231–251 (1996).
Kubo, A. et al. Development of definitive endoderm from embryonic stem cells in culture. Development 131, 1651–1662 (2004).
Yasunaga, M. et al. Induction and monitoring of definitive and visceral endoderm differentiation of mouse ES cells. Nat. Biotechnol. 23, 1542–1550 (2005).
D'Amour, K.A. et al. Efficient differentiation of human embryonic stem cells to definitive endoderm. Nat. Biotechnol. 23, 1534–1541 (2005).
Tada, S. et al. Characterization of mesendoderm: a diverging point of the definitive endoderm and mesoderm in embryonic stem cell differentiation culture. Development 132, 4363–4374 (2005).
Kaestner, K.H., Hiemisch, H., Luckow, B. & Schutz, G. The HNF-3 gene family of transcription factors in mice: gene structure, cDNA sequence, and mRNA distribution. Genomics 20, 377–385 (1994).
Weinstein, D.C. et al. The winged-helix transcription factor HNF-3 beta is required for notochord development in the mouse embryo. Cell 78, 575–588 (1994).
Monaghan, A.P., Kaestner, K.H., Grau, E. & Schutz, G. Postimplantation expression patterns indicate a role for the mouse forkhead/HNF-3 alpha, beta and gamma genes in determination of the definitive endoderm, chordamesoderm and neuroectoderm. Development 119, 567–578 (1993).
Orr-Urtreger, A. et al. Developmental expression of c-kit, a proto-oncogene encoded by the W locus. Development 109, 911–923 (1990).
Reedy, M.V., Johnson, R.L. & Erickson, C.A. The expression patterns of c-kit and Sl in chicken embryos suggest unexpected roles for these genes in somite and limb development. Gene Expr. Patterns 3, 53–58 (2003).
Gadue, P., Huber, T.L., Paddison, P.J. & Keller, G.M. Wnt and TGFbeta Signaling are required for the induction of an in vitro model of primitive streak formation using embryonic stem cells. Proc. Natl. Assoc. Sci. USA in the press.
Kanai-Azuma, M. et al. Depletion of definitive gut endoderm in Sox17-null mutant mice. Development 129, 2367–2379 (2002).
Martinez Barbera, J.P. et al. The homeobox gene Hex is required in definitive endodermal tissues for normal forebrain, liver and thyroid formation. Development 127, 2433–2445 (2000).
Wilkinson, D.G., Bhatt, S. & Herrmann, B.G. Expression pattern of the mouse T gene and its role in mesoderm formation. Nature 343, 657–659 (1990).
Dziadek, M.A. & Andrews, G.K. Tissue specificity of alpha-fetoprotein messenger RNA expression during mouse embryogenesis. EMBO J. 2, 549–554 (1983).
Minguet, S. et al. A population of c-Kit(low)(CD45/TER119)- hepatic cell progenitors of 11-day postcoitus mouse embryo liver reconstitutes cell-depleted liver organoids. J. Clin. Invest. 112, 1152–1163 (2003).
Suzuki, A. et al. Flow-cytometric separation and enrichment of hepatic progenitor cells in the developing mouse liver. Hepatology 32, 1230–1239 (2000).
Nitou, M., Sugiyama, Y., Ishikawa, K. & Shiojiri, N. Purification of fetal mouse hepatoblasts by magnetic beads coated with monoclonal anti-e-cadherin antibodies and their in vitro culture. Exp. Cell Res. 279, 330–343 (2002).
Nierhoff, D., Ogawa, A., Oertel, M., Chen, Y.Q. & Shafritz, D.A. Purification and characterization of mouse fetal liver epithelial cells with high in vivo repopulation capacity. Hepatology 42, 130–139 (2005).
Block, G.D. et al. Population expansion, clonal growth, and specific differentiation patterns in primary cultures of hepatocytes induced by HGF/SF, EGF and TGF alpha in a chemically defined (HGM) medium. J. Cell Biol. 132, 1133–1149 (1996).
Huber, O., Bierkamp, C. & Kemler, R. Cadherins and catenins in development. Curr. Opin. Cell Biol. 8, 685–691 (1996).
Matsumoto, K., Yoshitomi, H., Rossant, J. & Zaret, K.S. Liver organogenesis promoted by endothelial cells prior to vascular function. Science 294, 559–563 (2001).
Asahina, K. et al. Expression of the liver-specific gene Cyp7a1 reveals hepatic differentiation in embryoid bodies derived from mouse embryonic stem cells. Genes Cells 9, 1297–1308 (2004).
Germain, L., Blouin, M.J. & Marceau, N. Biliary epithelial and hepatocytic cell lineage relationships in embryonic rat liver as determined by the differential expression of cytokeratins, alpha-fetoprotein, albumin, and cell surface-exposed components. Cancer Res. 48, 4909–4918 (1988).
Martin, C.A., Salomoni, P.D. & Badran, A.F. Cytokeratin immunoreactivity in mouse tissues: study of different antibodies with a new detection system. Appl. Immunohistochem. Mol. Morphol. 9, 70–73 (2001).
Guz, Y. et al. Expression of murine STF-1, a putative insulin gene transcription factor, in beta cells of pancreas, duodenal epithelium and pancreatic exocrine and endocrine progenitors during ontogeny. Development 121, 11–18 (1995).
Glasser, S.W., Korfhagen, T.R., Bruno, M.D., Dey, C. & Whitsett, J.A. Structure and expression of the pulmonary surfactant protein SP-C gene in the mouse. J. Biol. Chem. 265, 21986–21991 (1990).
Sweetser, D.A., Heuckeroth, R.O. & Gordon, J.I. The metabolic significance of mammalian fatty-acid-binding proteins: abundant proteins in search of a function. Annu. Rev. Nutr. 7, 337–359 (1987).
Lillie, R.D. & Fullmer, H.M. Histopathologic Technique and Practical Histochemistry (New York; 1976, edition 4, McGraw-Hill Inc.)
McGrath, K.E. et al. Embryonic expression and function of the chemokine SDF-1 and its receptor, CXCR4. Dev. Biol. 213, 442–456 (1999).
Willenbring, H. et al. Myelomonocytic cells are sufficient for therapeutic cell fusion in liver. Nat. Med. 10, 744–748 (2004).
Wang, X. et al. Cell fusion is the principal source of bone-marrow-derived hepatocytes. Nature 422, 897–901 (2003).
Lemaigre, F. & Zaret, K.S. Liver development update: new embryo models, cell lineage control, and morphogenesis. Curr. Opin. Genet. Dev. 14, 582–590 (2004).
Sigal, S.H. et al. Characterization and enrichment of fetal rat hepatoblasts by immunoadsorption (“panning”) and fluorescence-activated cell sorting. Hepatology 19, 999–1006 (1994).
Neufeld, D.S. Isolation of rat liver hepatocytes. Methods Mol. Biol. 75, 145–151 (1997).
Guo, D., Fu, T., Nelson, J.A., Superina, R.A. & Soriano, H.E. Liver repopulation after cell transplantation in mice treated with retrorsine and carbon tetrachloride. Transplantation 73, 1818–1824 (2002).
Laconi, E. et al. Long-term, near-total liver replacement by transplantation of isolated hepatocytes in rats treated with retrorsine. Am. J. Pathol. 153, 319–329 (1998).
Dabeva, M.D. et al. Proliferation and differentiation of fetal liver epithelial progenitor cells after transplantation into adult rat liver. Am. J. Pathol. 156, 2017–2031 (2000).
Acknowledgements
We wish to thank Ronald Gordon for expert assistance in the EM analysis and John Fallon for his expertise in pathology. We would like to thank Xiao Zhao for her helpful technical support with the real-time PCR, as well as the members of the Keller laboratory for critical reading of the manuscript. We also thank R.M. Tanguay for providing anti-mouse Fah antibody. This work was supported by US National Institutes of Health grants K01DK068041-01 (V.G.-E.), U01 DK072513 (G.K.), F32 HL076058 (P.G.), R01-DK17609 (D.A.S.) and P30-DK41296 (D.A.S.), and by the German Academic Exchange Service DAAD (D.N.) and the Deutsche Forschungsgemeinschaft K03478/1-1 (C.I.K.).
Author information
Authors and Affiliations
Contributions
V.G.-E. and L.B. contributed to ES cell differentiation into hepatic cells and their characterization in vitro, P.G. conributed to making the hCD4 knock-in into the Foxa2 locus in the GFP-Bry ES cell line, D.N. and C.I.K. transplanted the ES cell-derived hepatic cells into both mouse models and analyzed their livers. C.I.K. provided the hepatoblast and hepatocyte control cell samples for in vitro assays, A.K. initiated the characterization of the GFP-Bry+/c-Kithigh population as definitive endoderm progenitors following activin A induction, D.A.S. contributed to the planning and design of the in vivo studies, G.K. and V.G.-E. contributed to the planning and design of the project and manuscript writing.
Corresponding author
Ethics declarations
Competing interests
The authors declare no competing financial interests.
Supplementary information
Supplementary Fig. 1
Quantification of afp+ and albumin+ cell development (PDF 132 kb)
Supplementary Fig. 2
Summary of the two basic protocols used for the generation of hepatic cells from ES cells. (PDF 1033 kb)
Supplementary Table 1
Proliferative potential of endoderm progenitor populations specified with different combinations of factors. (PDF 24 kb)
Rights and permissions
About this article
Cite this article
Gouon-Evans, V., Boussemart, L., Gadue, P. et al. BMP-4 is required for hepatic specification of mouse embryonic stem cell–derived definitive endoderm. Nat Biotechnol 24, 1402–1411 (2006). https://doi.org/10.1038/nbt1258
Received:
Accepted:
Published:
Issue date:
DOI: https://doi.org/10.1038/nbt1258
This article is cited by
-
Low concentrations of saracatinib promote definitive endoderm differentiation through inhibition of FAK-YAP signaling axis
Cell Communication and Signaling (2024)
-
RBM47 is a Critical Regulator of Mouse Embryonic Stem Cell Differentiation
Stem Cell Reviews and Reports (2023)
-
TP63 basal cells are indispensable during endoderm differentiation into proximal airway cells on acellular lung scaffolds
npj Regenerative Medicine (2021)
-
ZFP281 recruits polycomb repressive complex 2 to restrict extraembryonic endoderm potential in safeguarding embryonic stem cell pluripotency
Protein & Cell (2021)
-
Efficient generation of thymic epithelium from induced pluripotent stem cells that prolongs allograft survival
Scientific Reports (2020)


