Abstract
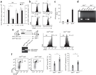
Transcription factors that regulate the quiescence, proliferation and homing of lymphocytes are critical for effective immune system function. Here we demonstrate that the transcription factor ELF4 directly activated the tumor suppressor KLF4 'downstream' of T cell antigen receptor signaling to induce cell cycle arrest in naive CD8+ T cells. Elf4- and Klf4-deficient mice accumulated CD8+CD44hi T cells during steady-state conditions and generated more memory T cells after immunization. The homeostatic population expansion of CD8+CD44hi T cells in Elf4-null mice resulted in a redistribution of cells to nonlymphoid tissue because of lower expression of the transcription factor KLF2 and the surface proteins CCR7 and CD62L. Our work describes the combinatorial effect of lymphocyte-intrinsic factors on the homeostasis, activation and homing of T cells.
This is a preview of subscription content, access via your institution
Access options
Subscribe to this journal
Receive 12 print issues and online access
$259.00 per year
only $21.58 per issue
Buy this article
- Purchase on SpringerLink
- Instant access to the full article PDF.
USD 39.95
Prices may be subject to local taxes which are calculated during checkout







Similar content being viewed by others
Accession codes
References
Tzachanis, D., Lafuente, E.M., Li, L. & Boussiotis, V.A. Intrinsic and extrinsic regulation of T lymphocyte quiescence. Leuk. Lymphoma 45, 1959–1967 (2004).
Surh, C.D. & Sprent, J. Homeostasis of naive and memory T cells. Immunity 29, 848–862 (2008).
Lacorazza, H.D. & Nimer, S.D. The emerging role of the myeloid Elf-1 like transcription factor in hematopoiesis. Blood Cells Mol. Dis. 31, 342–350 (2003).
Liu, Y. et al. The ETS protein MEF is regulated by phosphorylation-dependent proteolysis via the protein-ubiquitin ligase SCFSkp2. Mol. Cell. Biol. 26, 3114–3123 (2006).
Miyazaki, Y. et al. Cyclin A-dependent phosphorylation of the ETS-related protein, MEF, restricts its activity to the G1 phase of the cell cycle. J. Biol. Chem. 276, 40528–40536 (2001).
Alcalay, M. et al. Acute myeloid leukemia fusion proteins deregulate genes involved in stem cell maintenance and DNA repair. J. Clin. Invest. 112, 1751–1761 (2003).
Park, D.J., Vuong, P.T., de Vos, S., Douer, D. & Koeffler, H.P. Comparative analysis of genes regulated by PML/RARα and PLZF/RARα in response to retinoic acid using oligonucleotide arrays. Blood 102, 3727–3736 (2003).
Muller-Tidow, C. et al. Translocation products in acute myeloid leukemia activate the Wnt signaling pathway in hematopoietic cells. Mol. Cell. Biol. 24, 2890–2904 (2004).
Lacorazza, H.D. et al. The ETS protein MEF plays a critical role in perforin gene expression and the development of natural killer and NK-T cells. Immunity 17, 437–449 (2002).
Lacorazza, H.D. et al. The transcription factor MEF/ELF4 regulates the quiescence of primitive hematopoietic cells. Cancer Cell 9, 175–187 (2006).
Rowland, B.D., Bernards, R. & Peeper, D.S. The KLF4 tumour suppressor is a transcriptional repressor of p53 that acts as a context-dependent oncogene. Nat. Cell Biol. 7, 1074–1082 (2005).
Wei, D., Kanai, M., Huang, S. & Xie, K. Emerging role of KLF4 in human gastrointestinal cancer. Carcinogenesis 27, 23–31 (2006).
Zhao, W. et al. Identification of Kruppel-like factor 4 as a potential tumor suppressor gene in colorectal cancer. Oncogene 23, 395–402 (2004).
Yasunaga, J. et al. Identification of aberrantly methylated genes in association with adult T-cell leukemia. Cancer Res. 64, 6002–6009 (2004).
Takahashi, K. & Yamanaka, S. Induction of pluripotent stem cells from mouse embryonic and adult fibroblast cultures by defined factors. Cell 126, 663–676 (2006).
Nakagawa, M. et al. Generation of induced pluripotent stem cells without Myc from mouse and human fibroblasts. Nat. Biotechnol. 26, 101–106 (2008).
Takahashi, K. et al. Induction of pluripotent stem cells from adult human fibroblasts by defined factors. Cell 131, 861–872 (2007).
Buckley, A.F., Kuo, C.T. & Leiden, J.M. Transcription factor LKLF is sufficient to program T cell quiescence via a c-Myc–dependent pathway. Nat. Immunol. 2, 698–704 (2001).
Tzachanis, D. et al. Tob is a negative regulator of activation that is expressed in anergic and quiescent T cells. Nat. Immunol. 2, 1174–1182 (2001).
Medema, R.H., Kops, G.J., Bos, J.L. & Burgering, B.M. AFX-like Forkhead transcription factors mediate cell-cycle regulation by Ras and PKB through p27kip1. Nature 404, 782–787 (2000).
Bista, P., Mele, D.A., Baez, D.V. & Huber, B.T. Lymphocyte quiescence factor Dpp2 is transcriptionally activated by KLF2 and TOB1. Mol. Immunol. 45, 3618–3623 (2008).
Baksh, S. et al. NFATc2-mediated repression of cyclin-dependent kinase 4 expression. Mol. Cell 10, 1071–1081 (2002).
Hou, S., Hyland, L., Ryan, K.W., Portner, A. & Doherty, P.C. Virus-specific CD8+ T-cell memory determined by clonal burst size. Nature 369, 652–654 (1994).
Wherry, E.J. et al. Lineage relationship and protective immunity of memory CD8 T cell subsets. Nat. Immunol. 4, 225–234 (2003).
Kaech, S.M. & Wherry, E.J. Heterogeneity and cell-fate decisions in effector and memory CD8+ T cell differentiation during viral infection. Immunity 27, 393–405 (2007).
Marsden, V.S., Kappler, J.W. & Marrack, P.C. Homeostasis of the memory T cell pool. Int. Arch. Allergy Immunol. 139, 63–74 (2006).
Cannarile, M.A. et al. Transcriptional regulator Id2 mediates CD8+ T cell immunity. Nat. Immunol. 7, 1317–1325 (2006).
Joshi, N.S. et al. Inflammation directs memory precursor and short-lived effector CD8+ T cell fates via the graded expression of T-bet transcription factor. Immunity 27, 281–295 (2007).
Zhang, M. et al. Differential survival of cytotoxic T cells and memory cell precursors. J. Immunol. 178, 3483–3491 (2007).
Marrack, P. et al. Homeostasis of αβ TCR+ T cells. Nat. Immunol. 1, 107–111 (2000).
Goldrath, A.W., Luckey, C.J., Park, R., Benoist, C. & Mathis, D. The molecular program induced in T cells undergoing homeostatic proliferation. Proc. Natl. Acad. Sci. USA 101, 16885–16890 (2004).
Masopust, D., Vezys, V., Marzo, A.L. & Lefrancois, L. Preferential localization of effector memory cells in nonlymphoid tissue. Science 291, 2413–2417 (2001).
Warnock, R.A., Askari, S., Butcher, E.C. & von Andrian, U.H. Molecular mechanisms of lymphocyte homing to peripheral lymph nodes. J. Exp. Med. 187, 205–216 (1998).
Bai, A., Hu, H., Yeung, M. & Chen, J. Kruppel-like factor 2 controls T cell trafficking by activating L-selectin (CD62L) and sphingosine-1-phosphate receptor 1 transcription. J. Immunol. 178, 7632–7639 (2007).
Carlson, C.M. et al. Kruppel-like factor 2 regulates thymocyte and T-cell migration. Nature 442, 299–302 (2006).
Sebzda, E., Zou, Z., Lee, J.S., Wang, T. & Kahn, M.L. Transcription factor KLF2 regulates the migration of naive T cells by restricting chemokine receptor expression patterns. Nat. Immunol. 9, 292–300 (2008).
Sprent, J., Cho, J.H., Boyman, O. & Surh, C.D. T cell homeostasis. Immunol. Cell Biol. 86, 312–319 (2008).
Surh, C.D. & Sprent, J. Homeostatic T cell proliferation: how far can T cells be activated to self-ligands? J. Exp. Med. 192, F9–F14 (2000).
Kerdiles, Y.M. et al. Foxo1 links homing and survival of naive T cells by regulating L-selectin, CCR7 and interleukin 7 receptor. Nat. Immunol. 10, 176–184 (2009).
Lacombe, M.H., Hardy, M.P., Rooney, J. & Labrecque, N. IL-7 receptor expression levels do not identify CD8+ memory T lymphocyte precursors following peptide immunization. J. Immunol. 175, 4400–4407 (2005).
Badovinac, V.P., Messingham, K.A., Jabbari, A., Haring, J.S. & Harty, J.T. Accelerated CD8+ T-cell memory and prime-boost response after dendritic-cell vaccination. Nat. Med. 11, 748–756 (2005).
Rowland, B.D. & Peeper, D.S. KLF4, p21 and context-dependent opposing forces in cancer. Nat. Rev. Cancer 6, 11–23 (2006).
Mahatan, C.S., Kaestner, K.H., Geiman, D.E. & Yang, V.W. Characterization of the structure and regulation of the murine gene encoding gut-enriched Kruppel-like factor (Kruppel-like factor 4). Nucleic Acids Res. 27, 4562–4569 (1999).
Yao, J.J. et al. Tumor promoting properties of the ETS protein MEF in ovarian cancer. Oncogene 26, 4032–4037 (2007).
Sandberg, M.L. et al. c-Myb and p300 regulate hematopoietic stem cell proliferation and differentiation. Dev. Cell 8, 153–166 (2005).
Veiga-Fernandes, H. & Rocha, B. High expression of active CDK6 in the cytoplasm of CD8 memory cells favors rapid division. Nat. Immunol. 5, 31–37 (2004).
Yusuf, I. et al. KLF4 is a FOXO target gene that suppresses B cell proliferation. Int. Immunol. 20, 671–681 (2008).
Hogquist, K.A., Weinreich, M.A. & Jameson, S.C. T-cell migration: T-cell migration Kruppeled T cells move again. Immunol. Cell Biol. 86, 297–298 (2008).
Vezys, V. et al. Memory CD8 T-cell compartment grows in size with immunological experience. Nature 457, 196–199 (2009).
Ginaldi, L. et al. Changes in the expression of surface receptors on lymphocyte subsets in the elderly: quantitative flow cytometric analysis. Am. J. Hematol. 67, 63–72 (2001).
Katz, J.P. et al. The zinc-finger transcription factor Klf4 is required for terminal differentiation of goblet cells in the colon. Development 129, 2619–2628 (2002).
Krieg, C., Boyman, O., Fu, Y.X. & Kaye, J. B and T lymphocyte attenuator regulates CD8+ T cell-intrinsic homeostasis and memory cell generation. Nat. Immunol. 8, 162–171 (2007).
Galan-Caridad, J.M. et al. Zfx controls the self-renewal of embryonic and hematopoietic stem cells. Cell 129, 345–357 (2007).
Acknowledgements
We thank M. Finegold for support; T. Matano for support from the Japanese Foundation for AIDS prevention (to T.Y.); S. Nimer (Memorial Sloan-Kettering Cancer Center) for Elf4−/− and Vav-ELF4 mice; T. Tan (Baylor College of Medicine) for CD4-Cre mice. K. Kaestner (University of Pennsylvania) for mice with loxP-flanked Klf4; M. Puppi and L. Bae for assistance; M. Cubbage, C. Threeton and T. Goltsova for cell sorting; the Gulf Coast Digestive Disease Morphology Core and T.-A. Mistretta for microarray analysis; and C. Rooney for critical review of the manuscript. Supported by the National Cancer Institute of the US National Institutes of Health (KO1 CA099156-01 to H.D.L.), the Dan Duncan Cancer Center at Baylor College of Medicine (H.D.L.), the Curtis Hankamer Basic Research Fund (H.D.L.) and the US National Institute of Allergy and Infectious Diseases (1RO1AI077536-01 to H.D.L.).
Author information
Authors and Affiliations
Contributions
T.Y. designed and did most experiments, analyzed data and assisted in writing the manuscript; C.S.P. contributed to promoter assays, deletion of Klf4 and reviewed manuscript; M.M. contributed to promoter assays, detected CCR7 in CD4+ and CD8+ T cells by flow cytometry and reviewed manuscript; and H.D.L. conceived the research, designed experiments, directed the project as principal investigator, wrote the manuscript and funded the research.
Corresponding author
Supplementary information
Supplementary Text and Figures
Supplementary Figures 1–9 (PDF 535 kb)
Rights and permissions
About this article
Cite this article
Yamada, T., Park, C., Mamonkin, M. et al. Transcription factor ELF4 controls the proliferation and homing of CD8+ T cells via the Krüppel-like factors KLF4 and KLF2. Nat Immunol 10, 618–626 (2009). https://doi.org/10.1038/ni.1730
Received:
Accepted:
Published:
Issue date:
DOI: https://doi.org/10.1038/ni.1730
This article is cited by
-
Current understanding of ELF4 deficiency: a novel inborn error of immunity
World Journal of Pediatrics (2024)
-
A Novel Frameshift Variant of the ELF4 Gene in a Patient with Autoinflammatory Disease: Clinical Features, Transcriptomic Profiling and Functional Studies
Journal of Clinical Immunology (2024)
-
“Deficiency in ELF4, X-Linked”: a Monogenic Disease Entity Resembling Behçet’s Syndrome and Inflammatory Bowel Disease
Journal of Clinical Immunology (2024)
-
Lovastatin inhibits erythroleukemia progression through KLF2-mediated suppression of MAPK/ERK signaling
BMC Cancer (2023)
-
Hallmarks of CD8+ T cell dysfunction are established within hours of tumor antigen encounter before cell division
Nature Immunology (2023)


