Abstract
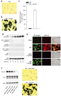
Myxoma virus, a member of the poxvirus family, causes lethal infection only in rabbits, but the mechanism underlying the strict myxoma virus species barrier is not known. Here we show that myxoma virus infection of primary mouse embryo fibroblasts elicited extracellular signal–regulated kinase (Erk) signaling, which was integrated to interferon regulatory factor 3 activation and type I interferon induction. We further show that Erk inactivation or disruption of interferon signaling mediated by the transcription factor STAT1 broke the cellular blockade to myxoma virus multiplication. Moreover, STAT1 deficiency rendered mice highly susceptible to lethal myxoma virus infection. Thus, the Erk–interferon–STAT1 signaling cascade elicited by myxoma virus in nonpermissive primary mouse embryo fibroblasts mediates an innate cellular barrier to poxvirus infection.
This is a preview of subscription content, access via your institution
Access options
Subscribe to this journal
Receive 12 print issues and online access
$259.00 per year
only $21.58 per issue
Buy this article
- Purchase on SpringerLink
- Instant access to the full article PDF.
USD 39.95
Prices may be subject to local taxes which are calculated during checkout








Similar content being viewed by others
References
Esposito, J.J. & Fenner, F. in Fields Virology 4th edn. (eds. Knipe, D.M. & Howley, P.M.) 2885–2921 (Lippincott Williams & Wilkins, Philadelphia, 2001).
Fenner, F. & Ratcliffe, F.N. Myxomatosis (Cambridge University Press, Cambridge, UK, 1965).
Kerr, P. & McFadden, G. Immune responses to myxoma virus. Viral Immunol. 15, 229–246 (2002).
Moss, B. in Fields Virology 4th edn. (eds. Knipe, D.M. & Howley, P.M.) 2849–2883 (Lippincott Williams & Wilkins, Philadelphia, 2001).
Lalani, A.S. et al. Use of chemokine receptors by poxviruses. Science 286, 1968–1971 (1999).
Johnston, J.B. et al. Role of the serine-threonine kinase PAK-1 in myxoma virus replication. J. Virol. 77, 5877–5888 (2003).
Condit, R.C. in Fields Virology 4th edn. (eds. Knipe, D.M. & Howley, P.M.) 19–51 (Lippincott Williams & Wilkins, Philadelphia, 2001).
Rao, K.M.K. MAP kinase activation in macrophages. J. Leukoc. Biol. 69, 3–10 (2001).
Greber, U.F. Signaling in viral entry. Cell. Mol. Life Sci. 59, 608–626 (2002).
Planz, O., Pleschka, S. & Ludwig, S. MEK-specific inhibitor U0126 blocks spread of Borna disease virus in cultured cells. J. Virol. 75, 4871–4877 (2001).
Pleschka, S. et al. Influenza virus propogation is impaired by inhibition of the Raf/MEK/ERK signalling cascade. Nat. Cell Biol. 3, 301–305 (2001).
Luo, H. et al. Coxsackievirus B3 replication is reduced by inhibition of the extracellular signal-regulated kinase (ERK) signaling pathway. J. Virol. 76, 3365–3373 (2002).
Andrade, A.A. et al. The vaccinia virus-stimulated mitogen-activated protein kinase (MAPK) pathway is required for virus multiplication. Biochem. J. 381, 437–446 (2004).
Booth, J.L., Coggeshall, K.M., Gordon, B.E. & Metcalf, J.P. Adenovirus type 7 induces interleukin-8 in a lung slice model and requires activation of Erk. J. Virol. 78, 4156–4164 (2004).
Mainiero, F. et al. Integrin-mediated Ras-extracellular regulated kinase (ERK) signaling regulates interferon γ production in human natural killer cells. J. Exp. Med. 188, 1267–1275 (1998).
Egerton, M., Fitzpatrick, D.R. & Kelso, A. Activation of the extracellular signal-regulated kinase pathway is differentially required for TCR-stimulated production of six cytokines in primary T lymphocytes. Int. Immunol. 10, 223–229 (1998).
Popik, W., Hesselgesser, J.E. & Pitha, P.M. Binding of human immunodeficiency virus type 1 to CD4 and CXCR4 receptors differentially regulates expression of inflammatory genes and activates the MEK/ERK signaling pathway. J. Virol. 72, 6406–6413 (1998).
Samuel, C.E. Antiviral actions of interferons. Clin. Microbiol. Rev. 14, 778–809 (2001).
Müller, U. et al. Functional role of type I and type II interferons in antiviral defense. Science 264, 1918–1921 (1994).
Levy, D.E. & Darnell Jr., J.E. STATS: Transcriptional control and biological impact. Nat. Rev. Mol. Cell Biol. 3, 651–662 (2002).
Levy, D.E., Marié, I., Smith, E. & Prakash, A. Enhancement and diversification of IFN induction by IRF-7-mediated positive feedback. J. Interferon Cytokine Res. 22, 87–93 (2002).
Sharma, S. et al. Triggering the interferon antiviral response through an IKK-related pathway. Science 300, 1148–1151 (2003).
Katze, M.G., He, Y. & Gale Jr., M. Viruses and interferon: a fight for supremacy. Nat. Rev. Immunol. 2, 675–687 (2002).
Taniguchi, T., Ogasawara, K., Takaoka, A. & Tanaka, N. IRF family of transcription factors as regulators of host defense. Annu. Rev. Immunol. 19, 623–655 (2001).
Peters, K.L., Smith, H.L., Stark, G.R. & Sen, G.C. IRF-3-dependent, NFκB- and JNK-independent activation of the 561 and IFN-β genes in response to double-stranded RNA. Proc. Natl. Acad. Sci. USA 99, 6322–6327 (2002).
Favata, M.F. et al. Identification of a novel inhibitor of mitogen-activated protein kinase kinase. J. Biol. Chem. 273, 18623–18632 (1998).
Brunet, A. et al. Nuclear translocation of p42/p44 mitogen-activated protein kinase is required for growth factor-induced gene expression and cell cycle entry. EMBO J. 18, 664–674 (1999).
Widmann, C., Gibson, S., Jarpe, M.B. & Johnson, G.L. Mitogen-activated protein kinase: conservation of a three-kinase module from yeast to human. Physiol. Rev. 79, 143–180 (1999).
Pouysségur, J., Volmat, V. & Lenormand, P. Fidelity and spatio-temporal control in MAP kinase (ERKs) signalling. Biochem. Pharmacol. 64, 755–763 (2002).
Mossman, K. et al. Myxoma virus M-T7, a secreted homolog of the interferon-γ receptor, is a critical virulence factor for the development of myxomatosis in European rabbits. Virology 215, 17–30 (1996).
Sale, E.M., Atkinson, P.G.P. & Sale, G.J. Requirement of MAP kinase for differentiation of fibroblasts to adipocytes, for insulin activation of p90 S6 kinase and for insulin or serum stimulation of DNA synthesis. EMBO J. 14, 674–684 (1995).
Robinson, C.J.M. et al. Treatment of vascular smooth muscle cells with antisense phosphorothioate oligodeoxynucleotides directed against p42 and p44 mitogen-activated protein kinases abolishes DNA synthesis in response to platelet-derived growth factor. Biochem. J. 320, 123–127 (1996).
Stark, G.R., Kerr, I.M., Williams, B.R.G., Silverman, R.H. & Schreiber, R.D. How cells respond to interferons. Annu. Rev. Biochem. 67, 227–264 (1998).
David, M. et al. Requirement for MAP kinase (ERK2) activity in interferon α- and interferon β-stimulated gene expression through STAT proteins. Science 269, 1721–1723 (1995).
McWhirter, S.M., Fitzgerald, K.A., Rosains, J., Rowe, D.C. & Golenbock, D.T. IFN-regulatory factor 3-dependent gene expression is defective in Tbk1-deficient mouse embryonic fibroblasts. Proc. Natl. Acad. Sci. USA 101, 233–238 (2004).
Fitzgerald, K.A. et al. IKKε and TBK1 are essential components of the IRF3 signaling pathway. Nat. Immunol. 4, 491–496 (2003).
Smith, E.J., Marié, I., Prakash, A., García-Sastre, A. & Levy, D.E. IRF3 and IRF7 phosphorylation in virus-infected cells does not require double-stranded RNA-dependent protein kinase R or IκB kinase but is blocked by vaccinia virus E3L protein. J. Biol. Chem. 276, 8951–8957 (2001).
Marié, I., Durbin, J.E. & Levy, D.E. Differential viral induction of distinct interferon-α genes by positive feedback through interferon regulatory factor-7. EMBO J. 17, 6660–6669 (1998).
Jacobs, B.L. & Langland, J.O. When two strands are better than one: the mediators and modulators of the cellular responses to double-stranded RNA. Virology 219, 339–349 (1996).
Williams, B.R.G. PKR; a sentinel kinase for cellular stress. Oncogene 18, 6112–6120 (1999).
Schneider-Schaulies, J. Cellular receptors for viruses: links to tropism and pathogenesis. J. Gen. Virol. 81, 1413–1429 (2000).
Pearson, G. et al. Mitogen-activated protein (MAP) kinase pathways: regulation and physiological functions. Endocr. Rev. 22, 153–183 (2001).
Schaeffer, H.J. & Weber, M.J. Mitogen-activated protein kinases: specific messages from ubiquitous messengers. Mol. Cell. Biol. 19, 2435–2444 (1999).
Maruoka, S., Hashimoto, S., Gon, Y., Takeshita, I. & Horie, T. PAF-induced RANTES production by human airway smooth muscle cells requires both p38 MAP kinase and Erk. Am. J. Respir. Crit. Care Med. 161, 922–929 (2000).
Yang, Y.L. et al. Deficient signaling in mice devoid of double-stranded RNA-dependent protein kinase. EMBO J. 14, 6095–6106 (1995).
Meraz, M.A. et al. Targeted disruption of the Stat1 gene in mice reveals unexpected physiologic specificity in the JAK-STAT signaling pathway. Cell 84, 431–442 (1996).
Zhou, A., Paranjape, J.M., Der, S.D., Williams, B.R.G. & Silverman, R.H. Interferon action in triply deficient mice reveals the existence of alternative antiviral pathways. Virology 258, 435–440 (1999).
Li, Y., Hall, R.L. & Moyer, R.W. Transient, nonlethal expression of genes in vertebrate cells by recombinant entomopoxviruses. J. Virol. 71, 9557–9562 (1997).
van Berkel, V. et al. Critical role for a high-affinity chemokine-binding protein in γ-herpesvirus-induced lethal meningitis. J. Clin. Invest. 109, 905–914 (2002).
Asselin-Paturel, C. et al. Mouse type I IFN-producing cells are immature APCs with plasmacytoid morphology. Nat. Immunol. 2, 1144–1150 (2001).
Acknowledgements
We thank R. Schreiber, G. Stark, H. Nguyen, A. Koromilas, D. Frank, R. Silverman, B. Williams, J. Ihle, M. Aguet, K. Mossman and D. Barber for their advice and reagents, which helped in the development of this project, and D. Hall for help with the manuscript. Supported by the Canadian Institutes of Health Research.
Author information
Authors and Affiliations
Corresponding author
Ethics declarations
Competing interests
The authors declare no competing financial interests.
Rights and permissions
About this article
Cite this article
Wang, F., Ma, Y., Barrett, J. et al. Disruption of Erk-dependent type I interferon induction breaks the myxoma virus species barrier. Nat Immunol 5, 1266–1274 (2004). https://doi.org/10.1038/ni1132
Received:
Accepted:
Published:
Issue date:
DOI: https://doi.org/10.1038/ni1132
This article is cited by
-
Cellular state landscape and herpes simplex virus type 1 infection progression are connected
Nature Communications (2023)
-
Blockade of interferon signaling decreases gut barrier integrity and promotes severe West Nile virus disease
Nature Communications (2023)
-
MYC functions as a switch for natural killer cell-mediated immune surveillance of lymphoid malignancies
Nature Communications (2020)
-
Fucoidan from Fucus vesiculosus suppresses hepatitis B virus replication by enhancing extracellular signal-regulated Kinase activation
Virology Journal (2017)
-
Oncolytic virotherapy as an immunotherapeutic strategy for multiple myeloma
Blood Cancer Journal (2017)


