Abstract
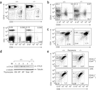
T cell receptor signaling is essential for the generation and maturation of T lymphocyte precursors. Here we identify the deubiquitinating enzyme CYLD as a positive regulator of proximal T cell receptor signaling in thymocytes. CYLD physically interacted with active Lck and promoted recruitment of active Lck to its substrate, Zap70. CYLD also removed both Lys 48– and Lys 63–linked polyubiquitin chains from Lck. Because of a cell-autonomous defect in T cell development, CYLD-deficient mice had substantially fewer mature CD4+ and CD8+ single-positive thymocytes and peripheral T cells.
This is a preview of subscription content, access via your institution
Access options
Subscribe to this journal
Receive 12 print issues and online access
$259.00 per year
only $21.58 per issue
Buy this article
- Purchase on SpringerLink
- Instant access to the full article PDF.
USD 39.95
Prices may be subject to local taxes which are calculated during checkout





Similar content being viewed by others
References
Germain, R.N. T-cell development and the CD4–CD8 lineage decision. Nat. Rev. Immunol. 2, 309–322 (2002).
Starr, T.K., Jameson, S.C. & Hogquist, K.A. Positive and negative selection of T cells. Annu. Rev. Immunol. 21, 139–176 (2003).
Zamoyska, R. & Lovatt, M. Signalling in T-lymphocyte development: integration of signalling pathways is the key. Curr. Opin. Immunol. 16, 191–196 (2004).
Palacios, E.H. & Weiss, A. Function of the Src-family kinases, Lck and Fyn, in T-cell development and activation. Oncogene 23, 7990–8000 (2004).
Gallegos, A.M. & Bevan, M.J. Central tolerance to tissue-specific antigens mediated by direct and indirect antigen presentation. J. Exp. Med. 200, 1039–1049 (2004).
Kane, L.P., Lin, J. & Weiss, A. Signal transduction by the TCR for antigen. Curr. Opin. Immunol. 12, 242–249 (2000).
Duplay, P., Thome, M., Herve, F. & Acuto, O. p56lck interacts via its src homology 2 domain with the Zap70 kinase. J. Exp. Med. 179, 1163–1172 (1994).
Thome, M., Duplay, P., Guttinger, M. & Acuto, O. Syk and Zap70 mediate recruitment of p56lck/CD4 to the activated T cell receptor/CD3/ζ complex. J. Exp. Med. 181, 1997–2006 (1995).
Straus, D.B., Chan, A.C., Patai, B. & Weiss, A. SH2 domain function is essential for the role of the Lck tyrosine kinase in T cell receptor signal transduction. J. Biol. Chem. 271, 9976–9981 (1996).
Pelosi, M. et al. Tyrosine 319 in the interdomain B of Zap70 is a binding site for the Src homology 2 domain of Lck. J. Biol. Chem. 274, 14229–14237 (1999).
Trobridge, P.A., Forbush, K.A. & Levin, S.D. Positive and negative selection of thymocytes depends on Lck interaction with the CD4 and CD8 coreceptors. J. Immunol. 166, 809–818 (2001).
Bignell, G.R. et al. Identification of the familial cylindromatosis tumour-suppressor gene. Nat. Genet. 25, 160–165 (2000).
Brooke, H.G. Epithelioma adenoides cysticum. Br. J. Dermatol. 4, 269–287 (1892).
Spiegler, E. Ueber endotheliome der haut. Arch. Derm. Syph. 50, 163–176 (1899).
Biggs, P.J. et al. Familial cylindromatosis (turban tumour syndrome) gene localised to chromosome 16q12-q13: evidence for its role as a tumour suppressor gene. Nat. Genet. 11, 441–443 (1995).
Biggs, P.J., Chapman, P., Lakhani, S.R., Burn, J. & Stratton, M.R. The cylindromatosis gene (cyld1) on chromosome 16q may be the only tumour suppressor gene involved in the development of cylindromas. Oncogene 12, 1375–1377 (1996).
Brummelkamp, T.R., Nijman, S.M., Dirac, A.M. & Bernards, R. Loss of the cylindromatosis tumour suppressor inhibits apoptosis by activating NF-κB. Nature 424, 797–801 (2003).
Kovalenko, A. et al. The tumour suppressor CYLD negatively regulates NF-κB signalling by deubiquitination. Nature 424, 801–805 (2003).
Trompouki, E. et al. CYLD is a deubiquitinating enzyme that negatively regulates NF-κB activation by TNFR family members. Nature 424, 793–796 (2003).
Kim, J.H., Park, K.C., Chung, S.S., Bang, O. & Chung, CH. Deubiquitinating enzymes as cellular regulators. J. Biochem. 134, 9–18 (2003).
Amerik, A.Y. & Hochstrasser, M. Mechanism and function of deubiquitinating enzymes. Biochim. Biophys. Acta 1695, 189–207 (2004).
Regamey, A. et al. The tumor suppressor CYLD interacts with TRIP and regulates negatively nuclear factor κB activation by tumor necrosis factor. J. Exp. Med. 198, 1959–1964 (2003).
Reiley, W., Zhang, M. & Sun, S.-C. Tumor suppressor negatively regulates Jnk signaling pathway downstream of TNFR members. J. Biol. Chem. 279, 55161–55167 (2004).
Yoshida, H., Jono, H., Kai, H. & Li, J.D. The tumor suppressor CYLD acts as a negative regulator for toll-like receptor 2 signaling via negative cross-talk with TRAF6 and TRAF7. J. Biol. Chem. 280, 41111–41121 (2005).
Tarakhovsky, A., Muller, W. & Rajewsky, K. Lymphocyte populations and immune responses in CD5-deficient mice. Eur. J. Immunol. 24, 1678–1684 (1994).
Azzam, H.S. et al. Fine tuning of TCR signaling by CD5. J. Immunol. 166, 5464–5472 (2001).
Fischer, A.M., Katayama, C.D., Pages, G., Pouyssegur, J. & Hedrick, S.M. The role of Erk1 and Erk2 in multiple stages of T cell development. Immunity 23, 431–443 (2005).
Liu, X. & Bosselut, R. Duration of TCR signaling controls CD4–CD8 lineage differentiation in vivo. Nat. Immunol. 5, 280–288 (2004).
Giannini, A. & Bijlmakers, M.J. Regulation of the Src family kinase Lck by Hsp90 and ubiquitination. Mol. Cell. Biol. 24, 5667–5676 (2004).
Rao, N. et al. Negative regulation of Lck by Cbl ubiquitin ligase. Proc. Natl. Acad. Sci. USA 99, 3794–3799 (2002).
Chau, V. et al. A multiubiquitin chain is confined to specific lysine in a targeted short-lived protein. Science 243, 1576–1583 (1989).
Galan, J.M. & Haguenauer-Tsapis, R. Ubiquitin Lys63 is involved in ubiquitination of a yeast plasma membrane protein. EMBO J. 16, 5847–5854 (1997).
Wang, C. et al. TAK1 is a ubiquitin-dependent kinase of MKK and IKK. Nature 412, 346–351 (2001).
Fischer, J.A. Deubiquitinating enzymes: their roles in development, differentiation, and disease. Int. Rev. Cytol. 229, 43–72 (2003).
D'Andrea, A. & Pellman, D. Deubiquitinating enzymes: a new class of biological regulators. Crit. Rev. Biochem. Mol. Biol. 33, 337–352 (1998).
Chung, C.H. & Back, S.H. Deubiquitinating enzymes: their diversity and emerging roles. Biochem. Biophys. Res. Commun. 266, 633–640 (1999).
Liu, Y.C. Ubiquitin ligases and the immune response. Annu. Rev. Immunol. 22, 81–127 (2004).
Murphy, M.A. et al. Tissue hyperplasia and enhanced T-cell signalling via Zap70 in c-Cbl-deficient mice. Mol. Cell. Biol. 18, 4872–4882 (1998).
Naramura, M., Kole, H.K., Hu, R.J. & Gu, H. Altered thymic positive selection and intracellular signals in Cbl-deficient mice. Proc. Natl. Acad. Sci. USA 95, 15547–15552 (1998).
Heissmeyer, V. et al. Calcineurin imposes T cell unresponsiveness through targeted proteolysis of signaling proteins. Nat. Immunol. 5, 255–265 (2004).
Jeon, M.-S. et al. Essential role of the E3 ubiquitin ligase Cbl-b in T cell anergy induction. Immunity 21, 167–177 (2004).
Fang, D. & Liu, Y.C. Proteolysis-independent regulation of PI3K by Cbl-b-mediated ubiquitination in T cells. Nat. Immunol. 2, 870–875 (2001).
Hawash, I.Y., Kesavan, K.P., Magee, A.I., Geahlen, R.L. & Harrison, M.L. The Lck SH3 domain negatively regulates localization to lipid rafts through an interaction with c-Cbl. J. Biol. Chem. 277, 5683–5691 (2002).
Nagy, A., Rossant, J., Nagy, R., Abramow-Newerly, W. & Roder, J.C. Derivation of completely cell culture-derived mice from early-passage embryonic stem cells. Proc. Natl. Acad. Sci. USA 90, 8424–8428 (1993).
Ettenberg, S.A. et al. cbl-b inhibits epidermal growth factor receptor signaling. Oncogene 18, 1855–1866 (1999).
Xiao, G. et al. Retroviral oncoprotein Tax induces processing of NF-κB2/p100 in T cells: evidence for the involvement of IKKα. EMBO J. 20, 6805–6815 (2001).
Waterfield, M., Zhang, M., Norman, L.P. & Sun, S.C. NF-κB1/p105 regulates lipopolysaccharide-stimulated MAP kinase signaling by governing the stability and function of the Tpl2 kinase. Mol. Cell 11, 685–694 (2003).
Racoosin, E.L. & Swanson, J.A. Macrophage colony-stimulating factor (rM-CSF) stimulates pinocytosis in bone marrow-derived macrophages. J. Exp. Med. 170, 1635–1648 (1989).
Uhlik, M. et al. NF-κB-inducing kinase and IκB kinase participate in human T-cell leukemia virus I Tax-mediated NF-κB activation. J. Biol. Chem. 273, 21132–21136 (1998).
Sun, S.-C., Ganchi, P.A., Ballard, D.W. & Greene, W.C. NF-κB controls expression of inhibitor IκBα: evidence for an inducible autoregulatory pathway. Science 259, 1912–1915 (1993).
Acknowledgements
We thank T. Saunders and E. Hughes of the University of Michigan Transgenic Core (Ann Arbor, Michigan) for the production of CYLD chimera mice; N. Sheaffer, A. Stanley and J. Bednarczyk of the Pennsylvania State College of Medicine Core facilities (Hershey, Pennsylvania) for assistance with flow cytometry, oligonucleotide synthesis and DNA sequencing; A. Nagy, R. Nagy and W. Abramow-Newerly of Mount Sinai Hospital (New York, New York) for the R1 embryonic stem cells; H. Band (Northwestern University, Chicago, Illinois), S. Lipkowitz (National Cancer Institute, Bethesda, Maryland) and Z. Chen (University of Texas Southwestern Medical Center, Dallas, Texas) for providing Lck, c-Cbl and ubiquitin expression vectors, respectively; and J. Lee for critical reading of the manuscript. Supported by National Institutes of Health (AI057555 to S.C.S. and M.Y.Z.; CA94922 to S.C.S.; AI056094 to C.C.N.; and C06 RR-15428-01 to the Pennsylvania State College of Medicine Animal Facility).
Author information
Authors and Affiliations
Corresponding author
Ethics declarations
Competing interests
The authors declare no competing financial interests.
Supplementary information
Supplementary Fig. 1 (download PDF )
Generation of Cyld−/− mice. (PDF 78 kb)
Supplementary Fig. 2 (download PDF )
Surface phenotype of wild-type and Cyld−/− thymocytes. (PDF 90 kb)
Supplementary Fig. 3 (download PDF )
Purity of isolated DP thymocytes. (PDF 101 kb)
Rights and permissions
About this article
Cite this article
Reiley, W., Zhang, M., Jin, W. et al. Regulation of T cell development by the deubiquitinating enzyme CYLD. Nat Immunol 7, 411–417 (2006). https://doi.org/10.1038/ni1315
Received:
Accepted:
Published:
Issue date:
DOI: https://doi.org/10.1038/ni1315
This article is cited by
-
Dapl1 controls NFATc2 activation to regulate CD8+ T cell exhaustion and responses in chronic infection and cancer
Nature Cell Biology (2022)
-
Cylindromatosis drives synapse pruning and weakening by promoting macroautophagy through Akt-mTOR signaling
Molecular Psychiatry (2022)
-
Stabilization of p18 by deubiquitylase CYLD is pivotal for cell cycle progression and viral replication
npj Precision Oncology (2021)
-
TBKBP1 and TBK1 form a growth factor signalling axis mediating immunosuppression and tumourigenesis
Nature Cell Biology (2019)
-
The deubiquitinating enzyme cylindromatosis mitigates nonalcoholic steatohepatitis
Nature Medicine (2018)


