Figure 1
From: STAT1 Negatively Regulates Spatial Memory Formation and Mediates the Memory-Impairing Effect of Aβ

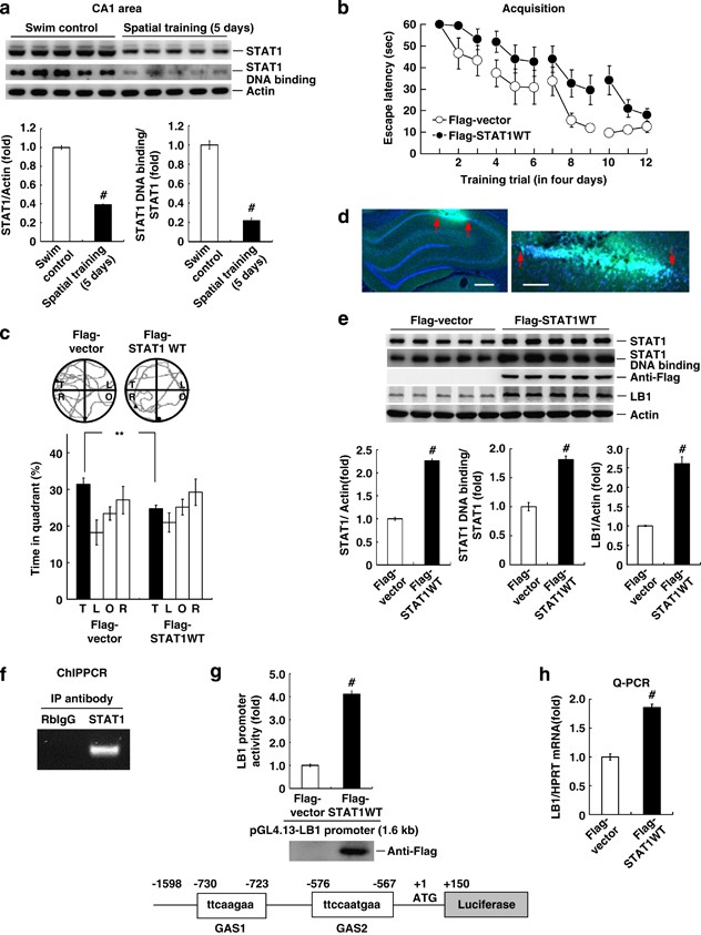
Spatial training decreases signal transducer and activator of transcription-1 (STAT1) expression and overexpression of STAT1 impairs spatial learning and memory, increases laminin β1 (LB1) promoter activity and LB1 expression. (a) Gel pattern of western blotting (WB) and analysis of STAT1 protein level and STAT1 DNA binding from trained and swim control rats in the CA1 area. Flag-STAT1WT plasmid or Flag-vector was transfected to rat CA1 area and animals were subject to (b) water maze learning and (c) probe trial test. T: target quadrant, L: left quadrant, O: opposite quadrant, R: right quadrant. ● start point, ▴: end point (d) Immunohistochemistry (IHC) showing the area of EGFP-STAT1WT transfection and expression in the CA1 area at different magnifications. Cells that show both green fluorescence (EGFP) and blue fluorescence (DAPI) are cells successfully transfected with the plasmid. Red arrows indicate the range of expression. Scale bar equal 400 μm for the left panel and 100 μm for the right panel. (e) Gel pattern and analysis of STAT1 DNA binding, STAT1, and LB1 protein expression after the probe trial test. WB for STAT1 and anti-Flag verifies Flag-STAT1WT transfection and expression. (f) Results from chromatin immunoprecipitation (ChIP) assay showing STAT1 binding to the LB1 promoter in N2A cells using the STAT1 antibody (or rabbit IgG) and the primer for the LB1 promoter. Experiments are in duplicates. (g) Flag-STAT1 plasmid (or Flag-vector) was co-transfected with the LB1 promoter to N2A cells and LB1 promoter activity was determined 48 h later. The lower panel shows the position of two GAS elements on the LB1 promoter. Experiments are in triplicates. (h) Analysis of LB1 mRNA level in Flag-STAT1WT-and Flag-vector-transfected animals. Data are mean±SEM. **P<0.01 and #P<0.001.