Key Points
-
Regulation of integrin avidity by inside-out signals (that is, intracellular signals that alter the avidity of integrins at the cell surface) occurs in two ways: regulation of integrin affinity, and regulation of integrin diffusion and clustering in the cell membrane (which is known as valency regulation).
-
Regulation of integrin conformation by the 'switch-blade model' of integrin activation leads to changes in integrin affinity. The cytoplasmic tail of integrins is crucial for transmitting the inside-out signals that induce this conformational change.
-
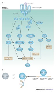
Inside-out signalling pathways that involve phosphatidylinositol 3-kinase, RHO (RAS homologue), RAP1, RAPL and DOCK2 (dedicator of cytokinesis 2) mediate chemokine-induced modulation of LFA1 (lymphocyte function-associated antigen 1) avidity.
-
Inside-out signalling pathways that involve TEC-family kinases, VAV1, ADAP (adhesion- and degranulation-promoting adaptor protein), RAP1 and RAPL mediate T-cell-receptor-triggered modulation of LFA1 avidity and formation of an immunological synapse.
-
Talin — a 250 kDa cytoskeletal protein that links integrins and the actin cytoskeleton — might be involved in inside-out signalling pathways that regulate lymphocyte adhesion.
-
RHO-H negatively regulates inside-out signalling pathways that increase integrin avidity.
-
A model of regulation of lymphocyte adhesion, based on the control of intracellular trafficking and the development of cell polarity, is discussed.
Abstract
Since the discovery that integrins at the surface of lymphocytes undergo dynamic changes in their adhesive activity after stimulation through the T-cell receptor or stimulation with chemokines, intensive research has been carried out in an attempt to clarify the signalling events that lead to the activation of integrins. Whereas structural studies have provided us with a vivid picture of the conformational flexibility of integrins, the signalling pathways that regulate these conformational changes (known as inside-out signalling) have been elusive. However, as I discuss here, recent studies have provided new insight into the pathways that control the regulation of integrin activity and the coordination of complex cellular functions, such as the homing of lymphocytes and the formation of an immunological synapse.
This is a preview of subscription content, access via your institution
Access options
Subscribe to this journal
Receive 12 print issues and online access
$259.00 per year
only $21.58 per issue
Buy this article
- Purchase on SpringerLink
- Instant access to the full article PDF.
USD 39.95
Prices may be subject to local taxes which are calculated during checkout






Similar content being viewed by others
References
Hemler, M. E. VLA proteins in the integrin family: structures, functions, and their role on leukocytes. Annu. Rev. Immunol. 8, 365–400 (1990).
Hynes, R. O. Integrins: versatility, modulation, and signaling in cell adhesion. Cell 69, 11–25 (1992).
Springer, T. A. Traffic signals on endothelium for lymphocyte recirculation and leukocyte emigration. Annu. Rev. Physiol. 57, 827–872 (1995).
Butcher, E. C., Williams, M., Youngman, K., Rott, L. & Briskin, M. Lymphocyte trafficking and regional immunity. Adv. Immunol. 72, 209–253 (1999).
Dustin, M. L. & Springer, T. A. T-cell receptor cross-linking transiently stimulates adhesiveness through LFA-1. Nature 341, 619–624 (1989).
Carman, C. V. & Springer, T. A. Integrin avidity regulation: are changes in affinity and conformation underemphasized? Curr. Opin. Cell Biol. 15, 547–556 (2003).
Bazzoni, G. & Hemler, M. E. Are changes in integrin affinity and conformation overemphasized? Trends Biochem. Sci. 23, 30–34 (1998).
Grakoui, A. et al. The immunological synapse: a molecular machine controlling T cell activation. Science 285, 221–226 (1999).
Monks, C. R., Freiberg, B. A., Kupfer, H., Sciaky, N. & Kufper, A. Three-dimensional segregation of supramolecular activation clusters in T cells. Nature 395, 82–86 (1998).
Bachmann, M. F. et al. Distinct roles for LFA-1 and CD28 during activation of naive T cells: adhesion versus costimulation. Immunity 7, 549–557 (1997).
Kucik, D. F., Dustin, M. L., Miller, J. M. & Brown, E. J. Adhesion-activating phorbol ester increases the mobility of leukocyte integrin LFA-1 in cultured lymphocytes. J. Clin. Invest. 97, 2139–2144 (1996).
Yauch, R. L. et al. Mutational evidence for control of cell adhesion through integrin diffusion/clustering, independence of ligand binding. J. Exp. Med. 186, 1347–1355 (1997).
Chan, J. R., Hyduk, S. J. & Cybulsky, M. I. Chemoattractants induce a rapid and transient upregulation of monocyte α4 integrin affinity for vascular cell adhesion molecule 1 which mediates arrest: an early step in the process of emigration. J. Exp. Med. 193, 1149–1158 (2001).
Lollo, B. A., Chan, K. W., Hanson, E. M., Moy, V. T. & Brian, A. A. Direct evidence for two affinity states for lymphocyte function-associated antigen 1 on activated T cells. J. Biol. Chem. 268, 21693–21700 (1993).
Constantin, G. et al. Chemokines trigger immediate β2 integrin affinity and mobility changes: differential regulation and roles in lymphocyte arrest under flow. Immunity 13, 759–769 (2000).
Takagi, J. & Springer, T. A. Integrin activation and structural rearrangement. Immunol. Rev. 186, 141–163 (2002).
Lee, J. O., Bankston, L. A., Arnaout, M. A. & Liddington, R. C. Two conformations of the integrin A-domain (I-domain): a pathway for activation? Structure 3, 1333–1340 (1995).
Shimaoka, M. et al. Structures of the αL I domain and its complex with ICAM-1 reveal a shape-shifting pathway for integrin regulation. Cell 112, 99–111 (2003).
Emsley, J., Knight, C. G., Farndale, R. W., Barnes, M. J. & Liddington, R. C. Structural basis of collagen recognition by integrin α2β1 . Cell 101, 47–56 (2000).
Xiong, J. P. et al. Crystal structure of the extracellular segment of integrin αVβ3 in complex with an Arg-Gly-Asp ligand. Science 296, 151–155 (2002).
Takagi, J., Petre, B. M., Walz, T. & Springer, T. A. Global conformational rearrangements in integrin extracellular domains in outside-in and inside-out signaling. Cell 110, 599–611 (2002). This is the landmark study of the global structural changes in integrins that are associated with ligand binding and occur after cellular activation.
Adair, B. D. et al. Three-dimensional EM structure of the ectodomain of integrin αVβ3 in a complex with fibronectin. J. Cell Biol. 168, 1109–1118 (2005).
Dustin, M. L., Bivona, T. G. & Philips, M. R. Membranes as messengers in T cell adhesion signaling. Nature Immunol. 5, 363–372 (2004).
Lu, C., Ferzly, M., Takagi, J. & Springer, T. A. Epitope mapping of antibodies to the C-terminal region of the integrin β2 subunit reveals regions that become exposed upon receptor activation. J. Immunol. 166, 5629–5637 (2001).
Vinogradova, O. et al. A structural mechanism of integrin αIIbβ3 'inside-out' activation as regulated by its cytoplasmic face. Cell 110, 587–597 (2002).
Hughes, P. E. et al. Breaking the integrin hinge. J. Biol. Chem. 271, 6571–6574 (1996).
Kim, M., Carman, C. V. & Springer, T. A. Bidirectional transmembrane signaling by cytoplasmic domain separation in integrins. Science 301, 1720–1725 (2003). Using FRET technology, this study showed that the cytoplasmic regions of LFA1 separate after ligand binding and cellular activation.
Horwitz, A., Duggan, K., Buck, C., Beckerle, M. C. & Burridge, K. Interaction of plasma membrane fibronectin receptor with talin — a transmembrane linkage. Nature 320, 531–533 (1986).
Burridge, K. & Connell, L. Talin: a cytoskeletal component concentrated in adhesion plaques and other sites of actin–membrane interaction. Cell Motil. 3, 405–417 (1983).
Gomez-Mouton, C. et al. Segregation of leading-edge and uropod components into specific lipid rafts during T cell polarization. Proc. Natl Acad. Sci. USA 98, 9642–9647 (2001).
Rees, D. J., Ades, S. E., Singer, S. J. & Hynes, R. O. Sequence and domain structure of talin. Nature 347, 685–689 (1990).
Garcia-Alvarez, B. et al. Structural determinants of integrin recognition by talin. Mol. Cell 11, 49–58 (2003).
Tadokoro, S. et al. Talin binding to integrin β tails: a final common step in integrin activation. Science 302, 103–106 (2003).
Pearson, M. A., Reczek, D., Bretscher, A. & Karplus, P. A. Structure of the ERM protein moesin reveals the FERM domain fold masked by an extended actin binding tail domain. Cell 101, 259–270 (2000).
Calderwood, D. A. et al. The talin head domain binds to integrin β subunit cytoplasmic tails and regulates integrin activation. J. Biol. Chem. 274, 28071–28074 (1999).
Yan, B., Calderwood, D. A., Yaspan, B. & Ginsberg, M. H. Calpain cleavage promotes talin binding to the β3 integrin cytoplasmic domain. J. Biol. Chem. 276, 28164–28170 (2001).
Stewart, M. P., McDowall, A. & Hogg, N. LFA-1-mediated adhesion is regulated by cytoskeletal restraint and by a Ca2+-dependent protease, calpain. J. Cell Biol. 140, 699–707 (1998).
Sampath, R., Gallagher, P. J. & Pavalko, F. M. Cytoskeletal interactions with the leukocyte integrin β2 cytoplasmic tail. Activation-dependent regulation of associations with talin and α-actinin. J. Biol. Chem. 273, 33588–33594 (1998).
Stein, J. V. et al. The CC chemokine thymus-derived chemotactic agent 4 (TCA-4, secondary lymphoid tissue chemokine, 6Ckine, exodus-2) triggers lymphocyte function-associated antigen 1-mediated arrest of rolling T lymphocytes in peripheral lymph node high endothelial venules. J. Exp. Med. 191, 61–76 (2000).
Warnock, R. A. et al. The role of chemokines in the microenvironmental control of T versus B cell arrest in Peyer's patch high endothelial venules. J. Exp. Med. 191, 77–88 (2000).
Okada, T. et al. Chemokine requirements for B cell entry to lymph nodes and Peyer's patches. J. Exp. Med. 196, 65–75 (2002).
Ebisuno, Y. et al. The B cell chemokine CXC chemokine ligand 13/B lymphocyte chemoattractant is expressed in the high endothelial venules of lymph nodes and Peyer's patches and affects B cell trafficking across high endothelial venules. J. Immunol. 171, 1642–1646 (2003).
Grabovsky, V. et al. Subsecond induction of α4 integrin clustering by immobilized chemokines stimulates leukocyte tethering and rolling on endothelial vascular cell adhesion molecule 1 under flow conditions. J. Exp. Med. 192, 495–506 (2000).
Chan, J. R., Hyduk, S. J. & Cybulsky, M. I. Detecting rapid and transient upregulation of leukocyte integrin affinity induced by chemokines and chemoattractants. J. Immunol. Methods 273, 43–52 (2003).
Salas, A., Shimaoka, M., Chen, S., Carman, C. V. & Springer, T. Transition from rolling to firm adhesion is regulated by the conformation of the I domain of the integrin lymphocyte function-associated antigen-1. J. Biol. Chem. 277, 50255–50262 (2002).
Atarashi, K., Hirata, T., Matsumoto, M., Kanemitsu, N. & Miyasaka, M. Rolling of TH1 cells via P-selectin glycoprotein ligand-1 stimulates LFA-1-mediated cell binding to ICAM-1. J. Immunol. 174, 1424–1432 (2005).
Shamri, R. et al. Lymphocyte arrest requires instantaneous induction of an extended LFA-1 conformation mediated by endothelium-bound chemokines. Nature Immunol. 6, 497–506 (2005). This paper was the first to show that extension of LFA1 triggered by immobilized chemokines is the crucial step in mediating lymphocyte arrest under shear-flow conditions.
Miller, M. J., Wei, S. H., Parker, I. & Cahalan, M. D. Two-photon imaging of lymphocyte motility and antigen response in intact lymph node. Science 296, 1869–1873 (2002).
Moser, B., Wolf, M., Walz, A. & Loetscher, P. Chemokines: multiple levels of leukocyte migration control. Trends Immunol. 25, 75–84 (2004).
Lo, C. G., Lu, T. T. & Cyster, J. G. Integrin-dependence of lymphocyte entry into the splenic white pulp. J. Exp. Med. 197, 353–361 (2003).
Bousso, P. & Robey, E. Dynamics of CD8+ T cell priming by dendritic cells in intact lymph nodes. Nature Immunol. 4, 579–585 (2003).
Mempel, T. R., Henrickson, S. E. & Von Andrian, U. H. T-cell priming by dendritic cells in lymph nodes occurs in three distinct phases. Nature 427, 154–159 (2004).
Miller, M. J., Safrina, O., Parker, I. & Cahalan, M. D. Imaging the single cell dynamics of CD4+ T cell activation by dendritic cells in lymph nodes. J. Exp. Med. 200, 847–856 (2004).
Sanchez-Madrid, F. & del Pozo, M. A. Leukocyte polarization in cell migration and immune interactions. EMBO J. 18, 501–511 (1999).
Ward, S. G. Do phosphoinositide 3-kinases direct lymphocyte navigation? Trends Immunol. 25, 67–74 (2004).
Shimizu, Y., Mobley, J. L., Finkelstein, L. D. & Chan, A. S. A role for phosphatidylinositol 3-kinase in the regulation of β1 integrin activity by the CD2 antigen. J. Cell Biol. 131, 1867–1880 (1995).
Zell, T., Hunt, S. W., Mobley, J. L., Finkelstein, L. D. & Shimizu, Y. CD28-mediated up-regulation of β1-integrin adhesion involves phosphatidylinositol 3-kinase. J. Immunol. 156, 883–886 (1996).
Kinashi, T., Escobedo, J. A., Williams, L. T., Takatsu, K. & Springer, T. A. Receptor tyrosine kinase stimulates cell-matrix adhesion by phosphatidylinositol 3 kinase and phospholipase C-γ1 pathways. Blood 86, 2086–2090 (1995).
Kinashi, T., Asaoka, T., Setoguchi, R. & Takatsu, K. Affinity modulation of very late antigen-5 through phosphatidylinositol 3-kinase in mast cells. J. Immunol. 162, 2850–2857 (1999).
Katagiri, K. et al. Rap1 is a potent activation signal for leukocyte function-associated antigen 1 distinct from protein kinase C and phosphatidylinositol-3-kinase. Mol. Cell. Biol. 20, 1956–1969 (2000).
Li, Z. et al. Roles of PLC-β2 and -β3 and PI3Kγ in chemoattractant-mediated signal transduction. Science 287, 1046–1049 (2000).
Hirsch, E. et al. Central role for G protein-coupled phosphoinositide 3-kinase γ in inflammation. Science 287, 1049–1053 (2000).
Reif, K. et al. Differential roles for phosphoinositide 3-kinases, p110γ and p110δ, in lymphocyte chemotaxis and homing. J. Immunol. 173, 2236–2240 (2004).
Okkenhaug, K. & Vanhaesebroeck, B. PI3K in lymphocyte development, differentiation and activation. Nature Rev. Immunol. 3, 317–330 (2003).
Nombela-Arrieta, C. et al. Differential requirements for DOCK2 and phosphoinositide-3-kinase γ during T and B lymphocyte homing. Immunity 21, 429–441 (2004). This study showed that a deficiency in DOCK2 impairs the LFA1-dependent tethering and firm adhesion to endothelial venules of B cells but not T cells.
Kolanus, W. et al. αLβ2 Integrin/LFA-1 binding to ICAM-1 induced by cytohesin-1, a cytoplasmic regulatory molecule. Cell 86, 233–242 (1996).
Meacci, E., Tsai, S. C., Adamik, R., Moss, J. & Vaughan, M. Cytohesin-1, a cytosolic guanine nucleotide-exchange protein for ADP-ribosylation factor. Proc. Natl Acad. Sci. USA 94, 1745–1748 (1997).
Weber, K. S. et al. Cytohesin-1 is a dynamic regulator of distinct LFA-1 functions in leukocyte arrest and transmigration triggered by chemokines. Curr. Biol. 11, 1969–1974 (2001).
Perez, O. D. et al. Leukocyte functional antigen 1 lowers T cell activation thresholds and signaling through cytohesin-1 and Jun-activating binding protein 1. Nature Immunol. 4, 1083–1092 (2003).
Laudanna, C., Campbell, J. J. & Butcher, E. C. Role of Rho in chemoattractant-activated leukocyte adhesion through integrins. Science 271, 981–983 (1996).
Giagulli, C. et al. RhoA and ζ PKC control distinct modalities of LFA-1 activation by chemokines: critical role of LFA-1 affinity triggering in lymphocyte in vivo homing. Immunity 20, 25–35 (2004).
Bos, J. L., de Rooij, J. & Reedquist, K. A. Rap1 signaling: adhering to new models. Nature Rev. Mol. Cell Biol. 2, 369–377 (2001).
Sebzda, E., Bracke, M., Tugal, T., Hogg, N. & Cantrell, D. A. Rap1A positively regulates T cells via integrin activation rather than inhibiting lymphocyte signaling. Nature Immunol. 3, 251–258 (2002).
Bertoni, A. et al. Relationships between Rap1b, affinity modulation of integrin αIIbβ3, and the actin cytoskeleton. J. Biol. Chem. 277, 25715–25721 (2002).
Reedquist, K. A. et al. The small GTPase, Rap1, mediates CD31-induced integrin adhesion. J. Cell Biol. 148, 1151–1158 (2000).
Tohyama, Y. et al. The critical cytoplasmic regions of the αL/β2 integrin in Rap1-induced adhesion and migration. Mol. Biol. Cell 14, 2570–2582 (2003).
Hibbs, M. L., Jakes, S., Stacker, S. A., Wallace, R. W. & Springer, T. A. The cytoplasmic domain of the integrin lymphocyte-function-associated antigen 1 β subunit: sites required for binding to intercellular adhesion molecule 1 and the phorbol ester-stimulated phosphorylation site. J. Exp. Med. 174, 1227–1238 (1991).
Hibbs, M. L., Xu, H., Stacker, S. A. & Springer, T. A. Regulation of adhesion to ICAM-1 by the cytoplasmic domain of LFA-1 integrin β subunit. Science 251, 1611–1613 (1991).
Weber, C., Lu, C. -H., Casanovas, J. M. & Springer, T. A. Role of αLβ2 integrin avidity in transendothelial chemotaxis of mononuclear cells. J. Immunol. 159, 3968–3975 (1997).
Shimonaka, M. et al. Rap1 translates chemokine signals to integrin activation, cell polarization, and motility across vascular endothelium under flow. J. Cell Biol. 161, 417–427 (2003).
Kinashi, T. et al. LAD-III, a leukocyte adhesion deficiency syndrome associated with defective Rap1 activation and impaired stabilization of integrin bonds. Blood 103, 1033–1036 (2004).
Alon, R. & Etzioni, A. LAD-III, a novel group of leukocyte integrin activation deficiencies. Trends Immunol. 24, 561–566 (2003).
Katagiri, K., Maeda, A., Shimonaka, M. & Kinashi, T. RAPL, a Rap1-binding molecule that mediates Rap1-induced adhesion through spatial regulation of LFA-1. Nature Immunol. 4, 741–748 (2003). This study identified RAPL as a RAP1 effector in lymphocytes that mediates LFA1- and VLA4-dependent adhesion, and it showed that RAP1–RAPL complexes coordinate affinity and valency regulation of LFA1.
Tommasi, S. et al. RASSF3 and NORE1: identification and cloning of two human homologues of the putative tumor suppressor gene RASSF1. Oncogene 21, 2713–2720 (2002).
Kinashi, T. & Katagiri, K. Regulation of lymphocyte adhesion and migration by the small GTPase Rap1 and its effector molecule, RAPL. Immunol. Lett. 93, 1–5 (2004).
Katagiri, K. et al. Crucial roles of Rap1 effector molecule RAPL in lymphocyte and dendritic cell trafficking. Nature Immunol. 5, 1045–1051 (2004). Using gene targeting, this study showed that RAPL has an important role in the LFA1- and VLA4-dependent adhesion of lymphocytes stimulated with chemokines.
Inagaki, T. et al. The retinoic acid-responsive proline-rich protein is identified in promyeloleukemic HL-60 cells. J. Biol. Chem. 278, 51685–51692 (2003).
Jenzora, A., Behrendt, B., Small, J. V., Wehland, J. & Stradal, T. E. PREL1 provides a link from Ras signalling to the actin cytoskeleton via Ena/VASP proteins. FEBS Lett. 579, 455–463 (2005).
Legg, J. A. & Machesky, L. M. MRL proteins: leading Ena/VASP to Ras GTPases. Nature Cell Biol. 6, 1015–1017 (2004).
Fukui, Y. et al. Haematopoietic cell-specific CDM family protein DOCK2 is essential for lymphocyte migration. Nature 412, 826–831 (2001). Using gene targeting, this study showed that DOCK2 is a regulator of RAC and is crucial for assembly of the actin cytoskeleton in, and chemotactic migration of, lymphocytes stimulated with chemokines.
Sanui, T. et al. DOCK2 is essential for antigen-induced translocation of TCR and lipid rafts, but not PKC-θ and LFA-1, in T cells. Immunity 19, 119–129 (2003).
Cherry, L. K., Li, X., Schwab, P., Lim, B. & Klickstein, L. B. RhoH is required to maintain the integrin LFA-1 in a nonadhesive state on lymphocytes. Nature Immunol. 5, 961–967 (2004). This was the first report that the weakly adhesive state of LFA1 is actively controlled by RHO-H.
Li, X. et al. The hematopoiesis-specific GTP-binding protein RhoH is GTPase deficient and modulates activities of other Rho GTPases by an inhibitory function. Mol. Cell. Biol. 22, 1158–1171 (2002).
Oinuma, I., Ishikawa, Y., Katoh, H. & Negishi, M. The semaphorin 4D receptor plexin-B1 is a GTPase activating protein for R-Ras. Science 305, 862–865 (2004).
Zang, Z., Vuori, K., Wang, H. -G., Reed, J. C. & Ruoslahti, E. Integrin activation by R-ras. Cell 85, 61–69 (1996).
Kinashi, T. et al. Distinct mechanisms of α5β1 integrin activation by Ha-Ras and R-Ras. J. Biol. Chem. 275, 22590–22596 (2000).
Lucas, J. A., Miller, A. T., Atherly, L. O. & Berg, L. J. The role of Tec family kinases in T cell development and function. Immunol. Rev. 191, 119–138 (2003).
Woods, M. L. et al. A novel function for the Tec family tyrosine kinase Itk in activation of β1 integrins by the T-cell receptor. EMBO J. 20, 1232–1244 (2001).
Takesono, A., Horai, R., Mandai, M., Dombroski, D. & Schwartzberg, P. L. Requirement for Tec kinases in chemokine-induced migration and activation of Cdc42 and Rac. Curr. Biol. 14, 917–922 (2004).
Labno, C. M. et al. Itk functions to control actin polymerization at the immune synapse through localized activation of Cdc42 and WASP. Curr. Biol. 13, 1619–1624 (2003).
Fischer, A. M., Mercer, J. C., Iyer, A., Ragin, M. J. & August, A. Regulation of CXC chemokine receptor 4-mediated migration by the Tec family tyrosine kinase ITK. J. Biol. Chem. 279, 29816–29820 (2004).
Kim, C. H. et al. Abnormal chemokine-induced responses of immature and mature hematopoietic cells from motheaten mice implicate the protein tyrosine phosphatase SHP-1 in chemokine responses. J. Exp. Med. 190, 681–690 (1999).
Krawczyk, C. et al. Vav1 controls integrin clustering and MHC/peptide-specific cell adhesion to antigen-presenting cells. Immunity 16, 331–343 (2002).
Tybulewicz, V. L., Ardouin, L., Prisco, A. & Reynolds, L. F. Vav1: a key signal transducer downstream of the TCR. Immunol. Rev. 192, 42–52 (2003).
Peterson, E. J. et al. Coupling of the TCR to integrin activation by Slap-130/Fyb. Science 293, 2263–2265 (2001).
Griffiths, E. K. et al. Positive regulation of T cell activation and integrin adhesion by the adapter Fyb/Slap. Science 293, 2260–2263 (2001).
Peterson, E. J. The TCR ADAPts to integrin-mediated cell adhesion. Immunol. Rev. 192, 113–121 (2003). References 106 and 107 identified ADAP as a crucial mediator of activation of T-cell integrins after TCR ligation.
Wang, H. et al. ADAP–SLP-76 binding differentially regulates supramolecular activation cluster (SMAC) formation relative to T cell–APC conjugation. J. Exp. Med. 200, 1063–1074 (2004).
Wang, H. et al. SKAP-55 regulates integrin adhesion and formation of T cell–APC conjugates. Nature Immunol. 4, 366–374 (2003).
Boussiotis, V. A., Freeman, G. J., Berezovskaya, A., Barber, D. L. & Nadler, L. M. Maintenance of human T cell anergy: blocking of IL-2 gene transcription by activated Rap1. Science 278, 124–128 (1997).
Katagiri, K., Hattori, M., Minato, N. & Kinashi, T. Rap1 functions as a key regulator of T-cell and antigen-presenting cell interactions and modulates T-cell responses. Mol. Cell. Biol. 22, 1001–1015 (2002).
Katagiri, K., Shimonaka, M. & Kinashi, T. Rap1-mediated LFA-1 activation by the T cell antigen receptor is dependent on PLC-γ1. J. Biol. Chem. 279, 11875–11881 (2004).
McLeod, S. J. & Gold, M. R. Activation and function of the Rap1 GTPase in B lymphocytes. Int. Rev. Immunol. 20, 763–789 (2001).
Amsen, D., Kruisbeek, A., Bos, J. L. & Reedquist, K. Activation of the Ras-related GTPase Rap1 by thymocyte TCR engagement and during selection. Eur. J. Immunol. 30, 2832–2841 (2000).
Zhang, W. et al. Negative regulation of T cell antigen receptor-mediated Crk-L–C3G signaling and cell adhesion by Cbl-b. J. Biol. Chem. 278, 23978–23983 (2003).
Samelson, L. E. Signal transduction mediated by the T cell antigen receptor: the role of adapter proteins. Annu. Rev. Immunol. 20, 371–394 (2002).
Kellermann, S. A., Dell, C. L., Hunt, S. W. & Shimizu, Y. Genetic analysis of integrin activation in T lymphocytes. Immunol. Rev. 186, 172–188 (2002).
Reynolds, L. F. et al. Vav1 transduces T cell receptor signals to the activation of phospholipase C-γ1 via phosphoinositide 3-kinase-dependent and -independent pathways. J. Exp. Med. 195, 1103–1114 (2002).
Fabbri, M. et al. A tyrosine-based sorting signal in the β2 integrin cytoplasmic domain mediates its recycling to the plasma membrane and is required for ligand-supported migration. EMBO J. 18, 4915–4925 (1999).
Bivona, T. G. et al. Rap1 up-regulation and activation on plasma membrane regulates T cell adhesion. J. Cell Biol. 164, 461–470 (2004).
Worthylake, R. A., Lemoine, S., Watson, J. M. & Burridge, K. RhoA is required for monocyte tail retraction during transendothelial migration. J. Cell Biol. 154, 147–160 (2001).
Smith, A., Bracke, M., Leitinger, B., Porter, J. C. & Hogg, N. LFA-1-induced T cell migration on ICAM-1 involves regulation of MLCK-mediated attachment and ROCK-dependent detachment. J. Cell Sci. 116, 3123–3133 (2003).
Lawson, M. A. & Maxfield, R. R. Ca2+- and calcineurin-dependent recycling of an integrin to the front of migrating neutrophils. Nature 377, 75–79 (1995).
Martel, V. et al. Talin controls the exit of the integrin α5β1 from an early compartment of the secretory pathway. J. Cell Sci. 113, 1951–1961 (2000).
Arthur, W. T., Quilliam, L. A. & Cooper, J. A. Rap1 promotes cell spreading by localizing Rac guanine nucleotide exchange factors. J. Cell Biol. 167, 111–122 (2004).
Caloca, M. J., Zugaza, J. L., Vicente-Manzanares, M., Sanchez-Madrid, F. & Bustelo, X. R. F-actin-dependent translocation of the Rap1 GDP/GTP exchange factor RasGRP2. J. Biol. Chem. 279, 20435–20446 (2004).
Song, M. S. et al. The tumour suppressor RASSF1A regulates mitosis by inhibiting the APC–Cdc20 complex. Nature Cell Biol. 6, 129–137 (2004).
Fujita, H. et al. Local activation of Rap1 contributes to directional vascular endothelial cell migration accompanied by extension of microtubules on which RAPL, a Rap1-associating molecule, localizes. J. Biol. Chem. 280, 5022–5031 (2005).
Kuhn, J. R. & Poenie, M. Dynamic polarization of the microtubule cytoskeleton during CTL-mediated killing. Immunity 16, 111–121 (2002).
Acknowledgements
I thank the reviewers and my colleague K. Katagiri for valuable comments and discussion.
Author information
Authors and Affiliations
Ethics declarations
Competing interests
The author declares no competing financial interests.
Glossary
- MICROCLUSTER
-
A small aggregate of integrins. These are found scattered around the cell surface.
- PATCH-LIKE CLUSTER
-
A large aggregate of integrins. These form on one side of the cell.
- SALT BRIDGE
-
A type of molecular force that connects two oppositely charged atoms or groups of atoms by electrostatic interactions: for example, when an arginine residue, which is positively charged, binds a glutamic-acid residue, which is negatively charged.
- FLUORESCENCE RESONANCE ENERGY TRANSFER
-
(FRET). A physical phenomenon that can occur when two fluorophores come into close proximity (1–10 nm) and energy from one is transferred to the other without emission of a photon.
- HIGH ENDOTHELIAL VENULE
-
(HEV). A specialized venule with a cuboidal endothelial lining. It is found in peripheral lymph nodes and Peyer's patches. HEVs are sites at which naive lymphocytes enter lymphoid tissues.
- MULTI-PHOTON MICROSCOPY
-
(Multiple-photon excitation fluorescence microscopy). A technique that uses non-linear optical effects to achieve optical sectioning. Compared with conventional imaging methods, it is less toxic to thick living-tissue samples because it uses infrared light, which is of lower energy; in addition, it is more penetrating because infrared light is scattered less as it enters the sample.
- UROPOD
-
A slender protrusion that forms at the rear of migrating leukocytes.
- PLECKSTRIN-HOMOLOGY DOMAIN
-
A domain of ∼100 amino acids that can bind inositol phosphates or proteins.
- GUANINE-NUCLEOTIDE EXCHANGE FACTOR
-
(GEF). A factor — such as a member of the RAS or RHO (RAS homologue) families — that promotes the exchange of GDP that is bound to GTP-binding proteins for GTP.
- ADP-RIBOSYLATION-FACTOR FAMILY
-
(ARF family). A family of small GTPases. These molecules are involved in the regulation of the actin cytoskeleton and coated-vesicle formation.
- PHORBOL ESTER
-
A phorbol moiety that has been esterified by combination with a long hydrocarbon chain. These compounds are analogues of diacylglycerol.
- LEUKOCYTE-ADHESION DEFICIENCY
-
(LAD). A rare hereditary disease in humans that is characterized by recurrent infection and delayed wound healing as a consequence of defective leukocyte adhesion. There are two types of LAD: type I is caused by mutations of β2-integrin; and type II is caused by a defect in fucose metabolism that results in a failure to express the ligand for endothelial-cell selectin (E-selectin) and platelet selectin (P-selectin), sialyl-Lewis X.
- RASSF TUMOUR-SUPPRESSOR FAMILY
-
A family of proteins that contain a RAS-association domain and are thought to be involved in apoptosis and carcinogenesis. Not all proteins that contain the RAS-association domain bind RAS or RAP1.
- SMALL INTERFERING RNA
-
(siRNA). Sequences of 21–23 nucleotides that are recruited to a ribonuclease complex (known as the RNA-induced silencing complex), which in turn mediates the cleavage of the specific target mRNA.
- CDM
-
A family of proteins that is represented by Caenorhabditis elegans CED-5 (cell-death abnormality 5), human DOCK1 (dedicator of cytokinesis 1) and Drosophila melanogaster myoblast city. These proteins function upstream of RAC to regulate membrane extension, cell migration and phagocytosis of dead cells.
- R-RASGAP
-
(R-RAS (related to RAS) GTPase-activating protein). A GTPase-activating protein that is specific for R-RAS. It hydrolyses GTP to GDP by stimulating the GTPase activity of R-RAS.
- TEC FAMILY
-
A family of non-receptor protein tyrosine kinases that contain a pleckstrin-homology domain. The prototype members are ITK (interleukin-2-inducible T-cell kinase) in T cells and BTK (Bruton's tyrosine kinase) in B cells. TEC-family kinases are involved in the intracellular-signalling mechanisms of cytokine receptors, lymphocyte antigen receptors, heterotrimeric G-protein-coupled receptors and integrins.
- VIABLE MOTHEATEN MICE
-
Viable motheaten (mev/mev) mice have a mutation in the coding region of the catalytic domain of SHP1 (SRC-homology-2-domain-containing protein tyrosine phosphatase 1), which results in two aberrant loss-of-function proteins (one of 67 kDa and one of 71 kDa). These mice develop severe combined immunodeficiency and systemic autoimmunity.
- ANERGY
-
A state of T-cell unresponsiveness to stimulation with antigen. It can be induced by stimulation with a large amount of specific antigen in the absence of engagement of co-stimulatory molecules.
Rights and permissions
About this article
Cite this article
Kinashi, T. Intracellular signalling controlling integrin activation in lymphocytes. Nat Rev Immunol 5, 546–559 (2005). https://doi.org/10.1038/nri1646
Published:
Issue date:
DOI: https://doi.org/10.1038/nri1646
This article is cited by
-
Prevalence of tumour-infiltrating CD103+ cells identifies therapeutic-sensitive prostate cancer with poor clinical outcome
British Journal of Cancer (2023)
-
Programming multicellular assembly with synthetic cell adhesion molecules
Nature (2023)
-
Mechanically active integrins target lytic secretion at the immune synapse to facilitate cellular cytotoxicity
Nature Communications (2022)
-
Conformation-sensitive targeting of lipid nanoparticles for RNA therapeutics
Nature Nanotechnology (2021)
-
Location is important: differentiation between ileal and colonic Crohn’s disease
Nature Reviews Gastroenterology & Hepatology (2021)


