Key Points
-
Noroviruses are a major cause of gastroenteritis, and there are currently no vaccines or antiviral treatments available to treat or prevent the >260 million gastroenteritis cases that are reported globally each year. Noroviruses have proven difficult to work with in the laboratory owing to the lack of cell culture systems and animal models, and therefore little is known about the pathogenesis caused by this virus, which has hampered the development of efficacious therapeutics.
-
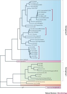
The norovirus family contains two genogroups (GI and GII) that are most commonly associated with enteric disease in humans, and these genogroups contain more than 25 different genotypes that account for most human norovirus cases. However, outbreaks caused by the GII.4 genotype occur much more frequently than those caused by other genotypes in the GII genogroup, and GI outbreaks occur even less frequently. Although the majority of norovirus outbreaks are caused by the GII.4 genotype, the molecular and biological factors that regulate this disease burden are only partially understood.
-
The GII.4 genotype seems to operate in a similar fashion as influenza virus, whereby evolution of novel immune escape variants allows the virus to escape the predominant memory immune response. By contrast, the prototypic GI.1 noroviruses have remained relatively static over the same time period, evolving variants with identical histo-blood group antigen binding capabilities and similar antigenic properties. The molecular mechanisms governing differential evolution patterns remain a key mystery in the norovirus field.
-
Immunity against noroviruses has been difficult to assess owing to the complex effects of host pre-exposure histories and differential host susceptibility, which is correlated with blood group and secretor status. However, recent work has suggested that the GI and GII genogroups may use different mechanisms to escape immunological memory and that this is perhaps directly related to the plasticity of and complex evolutionary-related sequence information encoded in the P2 subdomain of the capsid protein.
-
The GII genogroup contains more amino acid sequence in the P2 subdomain, which may allow increased capsid plasticity and a tolerance for more amino acid variation or insertions and deletions. This would provide a larger repertoire of sequence targets for natural selection and adaptation to complex environmental selection processes, like herd immunity. By contrast, the GI genogroup contains less sequence information with more conserved, surface-exposed residues that are probably recognized by homologous antibodies as well as antibodies generated against heterologous GI strains. Thus, complex patterns of GI pre-exposure history, antibody cross reactivity and original antigenic sin may facilitate secondary infections of GI strains, whereas antigenic drift and receptor switching allow GII noroviruses, especially GII.4 viruses, to persist in human populations.
Abstract
Noroviruses are the most common cause of food-borne gastroenteritis worldwide, and explosive outbreaks frequently occur in community settings, where the virus can immobilize large numbers of infected individuals for 24–48 hours, making the development of effective vaccines and antiviral therapies a priority. However, several challenges have hampered therapeutic design, including: the limitations of cell culture and small-animal model systems; the complex effects of host pre-exposure histories; differential host susceptibility, which is correlated with blood group and secretor status; and the evolution of novel immune escape variants. In this Review, we discuss the molecular and structural mechanisms that facilitate the persistence of noroviruses in human populations.
This is a preview of subscription content, access via your institution
Access options
Subscribe to this journal
Receive 12 print issues and online access
$259.00 per year
only $21.58 per issue
Buy this article
- Purchase on SpringerLink
- Instant access to the full article PDF.
USD 39.95
Prices may be subject to local taxes which are calculated during checkout





Similar content being viewed by others
References
Atmar, R. L. & Estes, M. K. The epidemiologic and clinical importance of norovirus infection. Gastroenterol. Clin. North Am. 35, 275–290 (2006).
CDC. Norovirus activity — United States, 2002. Morb. Mortal. Wkly Rep. 52, 41–45 (2003).
Ike, A. C. et al. Molecular epidemiology of norovirus in outbreaks of gastroenteritis in southwest Germany from 2001 to 2004. J. Clin. Microbiol. 44, 1262–1267 (2006).
Jiang, X. et al. Outbreaks of gastroenteritis in elderly nursing homes and retirement facilities associated with human caliciviruses. J. Med. Virol. 50, 335–341 (1996).
Mead, P. S. et al. Food-related illness and death in the United States. Emerg. Infect. Dis. 5, 607–625 (1999).
Kapikian, A. Z. et al. Visualization by immune electron microscopy of a 27-nm particle associated with acute infectious nonbacterial gastroenteritis. J. Virol. 10, 1075–1081 (1972). This article describes the discovery of Norwalk virus, which was the first norovirus to be recognized.
Kapikian, A. Z. The discovery of the 27-nm Norwalk virus: an historic perspective. J. Infect. Dis. 181, S295–S302 (2000).
Jiang, X., Graham, D., Wang, K. & Estes, M. Norwalk virus genome cloning and characterization. Science 250, 1580–1583 (1990). This paper details the cloning of the Norwalk virus genome for the first time.
Jiang, X., Wang, M., Graham, D. & Estes, M. Expression, self-assembly and antigenicity of the Norwalk virus capsid protein. J. Virol. 66, 6527–6532 (1992). This work shows that recombinant Norwalk virus capsid proteins can self-assemble into virus-like particles using the baculovirus expression system.
Green, K. Y., Lew, J. F., Jiang, X., Kapikian, A. Z. & Estes, M. K. Comparison of the reactivities of baculovirus-expressed recombinant Norwalk virus capsid antigen with those of the native Norwalk virus antigen in serologic assays and some epidemiologic observations. J. Clin. Microbiol. 31, 2185–2191 (1993).
Baric, R. S. et al. Expression and self-assembly of norwalk virus capsid protein from Venezuelan equine encephalitis virus replicons. J. Virol. 76, 3023–3030 (2002). The first formation of Norwalk virus-like particles using the Venezualian equine encephalitis vector expression system.
Lindesmith, L. et al. Human susceptibility and resistance to Norwalk virus infection. Natur Med. 9, 548–553 (2003). This article describes the susceptibility of secretor-positive humans to Norwalk virus, suggesting the presence of a human susceptibility allele.
Wyatt, R. G. et al. Comparison of three agents of acute infectious nonbacterial gastroenteritis by cross-challenge in volunteers. J. Infect. Dis. 129, 709–714 (1974).
Fankhauser, R. L. et al. Epidemiologic and molecular trends of “Norwalk-like viruses” associated with outbreaks of gastroenteritis in the United States. J. Infect. Dis. 186, 1–7 (2002).
Green, S. M., Lambden, P. R., Caul, E. O., Ashley, C. R. & Clarke, I. N. Capsid diversity in small round-structured viruses: molecular characterization of an antigenically distinct human enteric calicivirus. Viru Res. 37, 271–283 (1995).
Karst, S. M. et al. STAT1-dependent innate immunity to a Norwalk-like virus. Science. 299, 1575–1578 (2003).
Oliver, S. L. et al. Molecular characterization of bovine enteric caliciviruses: a distinct third genogroup of noroviruses (Norwalk-like viruses) unlikely to be of risk to humans. J. Virol. 77, 2789–2798 (2003).
Vinje, J. & Koopmans, M. P. Simultaneous detection and genotyping of “Norwalk-like viruses” by oligonucleotide array in a reverse line blot hybridization format. J. Clin. Microbiol. 38, 2595–2601 (2000).
Zheng, D. P. et al. Norovirus classification and proposed strain nomenclature. Virology 346, 312–323 (2006).
Katayama, K. et al. Phylogenetic analysis of the complete genome of 18 Norwalk-like viruses. Virology 299, 225–239 (2002).
Pletneva, M. A., Sosnovtsev, S. V. & Green, K. Y. The genome of hawaii virus and its relationship with other members of the caliciviridae. Virus Genes 23, 5–16 (2001).
Lindesmith, L. C. et al. Mechanisms of GII.4 norovirus persistence in human populations. PLoS Med. 5, e31 (2008). This paper discusses the binding and antigenic differences between a panel of GII.4 noroviruses that evolved over 20 years, suggesting that herd immunity may select for novel variants over time.
Donaldson, E. F., Lindesmith, L. C., Lobue, A. D. & Baric, R. S. Norovirus pathogenesis: mechanisms of persistence and immune evasion in human populations. Immunol. Rev. 225, 190–211 (2008).
Siebenga, J. J. et al. Epochal evolution of GGII.4 norovirus capsid proteins from 1995 to 2006. J. Virol. 81, 9932–9941 (2007).
Allen, D. J., Gray, J. J., Gallimore, C. I., Xerry, J. & Iturriza-Gomara, M. Analysis of amino acid variation in the P2 domain of the GII-4 norovirus VP1 protein reveals putative variant-specific epitopes. PLoS ONE 3, e1485 (2008).
Iritani, N. et al. Genetic analysis of the capsid gene of genotype GII.2 noroviruses. J. Virol. 82, 7336–7345 (2008).
Carlsson, B. et al. Quasispecies dynamics and molecular evolution of human norovirus capsid P region during chronic infection. J. Gen. Virol. 90, 432–441 (2009).
Hennessy, E. P., Green, A. D., Connor, M. P., Darby, R. & MacDonald, P. Norwalk virus infection and disease is associated with ABO histo-blood group type. J. Infect. Dis. 188, 176–177 (2003).
Hutson, A. M., Atmar, R. L., Graham, D. Y. & Estes, M. K. Norwalk virus infection and disease is associated with ABO histo-blood group type. J. Infect. Dis. 185, 1335–1337 (2002).
Rockx, B. H., Vennema, H., Hoebe, C. J., Duizer, E. & Koopmans, M. P. Association of histo-blood group antigens and susceptibility to norovirus infections. J. Infect. Dis. 191, 749–754 (2005).
Parrino, T. A., Schreiber, D. S., Trier, J. S., Kapikian, A. Z. & Blacklow, N. R. Clinical immunity in acute gastroenteritis caused by Norwalk agent. N. Engl. J. Med. 297, 86–89 (1977).
Johnson, P. C., Mathewson, J. J., DuPont, H. L. & Greenberg, H. B. Multiple-challenge study of host susceptibility to Norwalk gastroenteritis in US adults. J. Infect. Dis. 161, 18–21 (1990).
Marionneau, S. et al. Norwalk virus binds to histo-blood group antigens present on gastroduodenal epithelial cells of secretor individuals. Gastroenterology 122, 1967–1977 (2002).
Thorven, M. et al. A homozygous nonsense mutation (428G→A) in the human secretor (FUT2) gene provides resistance to symptomatic norovirus (GGII) infections. J. Virol. 79, 15351–15355 (2005).
Lindesmith, L. et al. Cellular and humoral immunity following Snow Mountain virus challenge. J. Virol. 79, 2900–2909 (2005).
Larsson, M. M. et al. Antibody prevalence and titer to norovirus (genogroup II) correlate with secretor (FUT2) but not with ABO phenotype or Lewis (FUT3) genotype. J. Infect. Dis. 194, 1422–1427 (2006).
Huang, P. et al. Norovirus and histo-blood group antigens: demonstration of a wide spectrum of strain specificities and classification of two major binding groups among multiple binding patterns. J. Virol. 79, 6714–6722 (2005).
Carlsson, B. et al. The G428A nonsense mutation in FUT2 provides strong but not absolute protection against symptomatic GII.4 norovirus infection. PLoS ONE 4, e5593 (2009).
Shirato, H. et al. Noroviruses distinguish between type 1 and type 2 histo-blood group antigens for binding. J. Virol. 82, 10756–10767 (2008).
Rydell, G. E. et al. Human noroviruses recognize sialyl Lewis x neoglycoproteins. Glycobiology 19, 309–320 (2009).
Prasad, B. V., Rothnagel, R., Jiang, X. & Estes, M. K. Three-dimensional structure of baculovirus-expressed Norwalk virus capsids. J. Virol. 68, 5117–5125 (1994).
Prasad, B. V. et al. X-ray crystallographic structure of the Norwalk virus capsid. Science 286, 287–290 (1999). This work describes the three-dimensional structure of the Norwalk VLP.
Bertolotti-Ciarlet, A., White, L. J., Chen, R., Prasad, B. V. & Estes, M. K. Structural requirements for the assembly of Norwalk virus-like particles. J. Virol. 76, 4044–4055 (2002).
Bu, W. et al. Structural basis for the receptor binding specificity of the Norwalk virus. J. Virol. 82, 5340–5347 (2008).
Choi, J. M., Hutson, A. M., Estes, M. K. & Prasad, B. V. Atomic resolution structural characterization of recognition of histo-blood group antigens by Norwalk virus. Proc. Natl Acad. Sci. USA 105, 9175–9180 (2008). This study and reference 44 demonstrate the three-dimensional structure of the Norwalk virus's protruding domain in complex with different HBGAs.
Prasad, B. V., Hardy, M. E. & Estes, M. K. Structural studies of recombinant Norwalk capsids. J. Infect. Dis. 181, S317–S321 (2000).
Tan, M. et al. Mutations within the P2 domain of norovirus capsid affect binding to human histo-blood group antigens: evidence for a binding pocket. J. Virol. 77, 12562–12571 (2003).
Cao, S. et al. Structural basis for the recognition of blood group trisaccharides by norovirus. J. Virol. 81, 5949–5957 (2007). This study elucidates the crystal structure of the protruding domain of a GII.4 virus in complex with HBGAs.
Nilsson, M. et al. Evolution of human calicivirus RNA in vivo: accumulation of mutations in the protruding P2 domain of the capsid leads to structural changes and possibly a new phenotype. J. Virol. 77, 13117–13124 (2003).
Lindesmith, L. C. et al. Heterotypic humoral and cellular immune responses following Norwalk virus infection. J. Virol. 9 Dec 2009 (doi:10.1128/JVI.02179-09).
LoBue, A. D. et al. Multivalent norovirus vaccines induce strong mucosal and systemic blocking antibodies against multiple strains. Vaccine 24, 5220–5234 (2006).
LoBue, A. D., Thompson, J. M., Lindesmith, L., Johnston, R. E. & Baric, R. S. Alphavirus-adjuvanted norovirus-like particle vaccines: heterologous, humoral, and mucosal immune responses protect against murine norovirus challenge. J. Virol. 83, 3212–3227 (2009).
Cannon, J. L. et al. Herd immunity to GII.4 noroviruses is supported by outbreak patient sera. J. Virol. 83, 5363–5374 (2009).
Gray, J. J. et al. Detection of immunoglobulin M (IgM), IgA, and IgG Norwalk virus-specific antibodies by indirect enzyme-linked immunosorbent assay with baculovirus-expressed Norwalk virus capsid antigen in adult volunteers challenged with Norwalk virus. J. Clin. Microbiol. 32, 3059–3063 (1994).
Okhuysen, P. C., Jiang, X., Ye, L., Johnson, P. C. & Estes, M. K. Viral shedding and fecal IgA response after Norwalk virus infection. J. Infect. Dis. 171, 566–569 (1995).
Baron, R. C., Greenberg, H. B., Cukor, G. & Blacklow, N. R. Serological responses among teenagers after natural exposure to Norwalk virus. J. Infect. Dis. 150, 531–534 (1984).
Cubitt, W. D., Green, K. Y. & Payment, P. Prevalence of antibodies to the Hawaii strain of human calicivirus as measured by a recombinant protein based immunoassay. J. Med. Virol. 54, 135–139 (1998).
Hinkula, J., Ball, J. M., Lofgren, S., Estes, M. K. & Svensson, L. Antibody prevalence and immunoglobulin IgG subclass pattern to Norwalk virus in Sweden. J. Med. Virol. 47, 52–57 (1995).
Honma, S. et al. Epidemiological study of prevalence of genogroup II human calicivirus (Mexico virus) infections in Japan and Southeast Asia as determined by enzyme-linked immunosorbent assays. J. Clin. Microbiol. 36, 2481–2484 (1998).
Jing, Y., Qian, Y., Huo, Y., Wang, L. P. & Jiang, X. Seroprevalence against Norwalk-like human caliciviruses in Beijing, China. J. Med. Virol. 60, 97–101 (2000).
Nakata, S. et al. Prevalence of human calicivirus infections in Kenya as determined by enzyme immunoassays for three genogroups of the virus. J. Clin. Microbiol. 36, 3160–3163 (1998).
Parker, S. P., Cubitt, W. D. & Jiang, X. Enzyme immunoassay using baculovirus-expressed human calicivirus (Mexico) for the measurement of IgG responses and determining its seroprevalence in London, UK. J. Med. Virol. 46, 194–200 (1995).
Boni, M. F. Vaccination and antigenic drift in influenza. Vaccine 26 (Suppl. 3), C8–C14 (2008).
Boni, M. F., Gog, J. R., Andreasen, V. & Christiansen, F. B. Influenza drift and epidemic size: the race between generating and escaping immunity. Theor. Popul. Biol. 65, 179–191 (2004).
Boni, M. F., Gog, J. R., Andreasen, V. & Feldman, M. W. Epidemic dynamics and antigenic evolution in a single season of influenza A. Proc. Biol. Sci. 273, 1307–1316 (2006).
Domingo, E. RNA virus evolution and the control of viral disease. Prog. Drug Res 33, 93–133 (1989).
Eigen, M. The origin of genetic information: viruses as models. Gene 135, 37–47 (1993).
Noel, J. S. et al. Correlation of patient immune responses with genetically characterized small round-structured viruses involved in outbreaks of nonbacterial acute gastroenteritis in the United States, 1990 to 1995. J. Med. Virol. 53, 372–383 (1997).
Beaumier, C. M., Mathew, A., Bashyam, H. S. & Rothman, A. L. Cross-reactive memory CD8+ T cells alter the immune response to heterologous secondary dengue virus infections in mice in a sequence-specific manner. J. Infect. Dis. 197, 608–617 (2008).
Larke, N. et al. Combined single-clade candidate HIV-1 vaccines induce T cell responses limited by multiple forms of in vivo immune interference. Eur. J. Immunol. 37, 566–577 (2007).
Mongkolsapaya, J. et al. Original antigenic sin and apoptosis in the pathogenesis of dengue hemorrhagic fever. Nature Med. 9, 921–927 (2003).
Muller, S. Avoiding deceptive imprinting of the immune response to HIV-1 infection in vaccine development. Int. Rev. Immunol. 23, 423–436 (2004).
Tobin, G. J. et al. Deceptive imprinting and immune refocusing in vaccine design. Vaccine 26, 6189–6199 (2008).
Wrammert, J. et al. Rapid cloning of high-affinity human monoclonal antibodies against influenza virus. Nature 453, 667–671 (2008).
Souza, M., Azevedo, M. S., Jung, K., Cheetham, S. & Saif, L. J. Pathogenesis and immune responses in gnotobiotic calves after infection with the genogroup II.4-HS66 strain of human norovirus. J. Virol. 82, 1777–1786 (2008).
Souza, M., Costantini, V., Azevedo, M. S. & Saif, L. J. A human norovirus-like particle vaccine adjuvanted with ISCOM or mLT induces cytokine and antibody responses and protection to the homologous GII.4 human norovirus in a gnotobiotic pig disease model. Vaccine 25, 8448–8459 (2007).
Souza, M., Cheetham, S. M., Azevedo, M. S., Costantini, V. & Saif, L. J. Cytokine and antibody responses in gnotobiotic pigs after infection with human norovirus genogroup II.4 (HS66 strain). J. Virol. 81, 9183–9192 (2007).
Chachu, K. A. et al. Antibody is critical for the clearance of murine norovirus infection. J. Virol. 82, 6610–6617 (2008).
Chachu, K. A., LoBue, A. D., Strong, D. W., Baric, R. S. & Virgin, H. W. Immune mechanisms responsible for vaccination against and clearance of mucosal and lymphatic norovirus infection. PLoS Pathog. 4, e1000236 (2008).
Green, J., Norcott, J. P., Lewis, D., Arnold, C. & Brown, D. W. Norwalk-like viruses: demonstration of genomic diversity by polymerase chain reaction. J. Clin. Microbiol. 31, 3007–3012 (1993).
Caley, I. J. et al. Humoral, mucosal, and cellular immunity in response to a human immunodeficiency virus type 1 immunogen expressed by a Venezuelan equine encephalitis virus vaccine vector. J. Virol. 71, 3031–3038 (1997).
Davis, N. L., Brown, K. W. & Johnston, R. E. A viral vaccine vector that expresses foreign genes in lymph nodes and protects against mucosal challenge. J. Virol. 70, 3781–3787 (1996).
Davis, N. L. et al. Vaccination of macaques against pathogenic simian immunodeficiency virus with Venezuelan equine encephalitis virus replicon particles. J. Virol. 74, 371–378 (2000); erratum 74, 3430 (2000).
Pushko, P. et al. Replicon-helper systems from attenuated Venezuelan equine encephalitis virus: expression of heterologous genes in vitro and immunization against heterologous pathogens in vivo. Virology 239, 389–401 (1997).
Caley, I. J. et al. Venezuelan equine encephalitis virus vectors expressing HIV-1 proteins: vector design strategies for improved vaccine efficacy. Vaccine 17, 3124–3135 (1999).
Kamrud, K. I. et al. Analysis of Venezuelan equine encephalitis replicon particles packaged in different coats. PLoS ONE 3, e2709 (2008).
Davis, N. L. et al. Alphavirus replicon particles as candidate HIV vaccines. IUBMB Life 53, 209–211 (2002).
Rayner, J. O., Dryga, S. A. & Kamrud, K. I. Alphavirus vectors and vaccination. Rev. Med. Virol. 12, 279–296 (2002).
Someya, Y. Genomic organization of Norwalk-like viruses and functions of viral gene products. Nippon Rinsho 60, 1155–1164 (2002) (in Japanese).
Huelsenbeck, J. P., R. F. MRBAYES: Bayesian inference of phylogenetic trees. Bioinformatics 17, 754–755 (2001).
Marti-Renom, M. A. et al. Comparative protein structure modeling of genes and genomes. Annu. Rev. Biophys. Biomol. Struct. 29, 291–325 (2000).
Acknowledgements
This work was supported by a grant from the National Institute of Allergy and Infectious Diseases, US National Institutes of Health (grant AID56351).
Author information
Authors and Affiliations
Corresponding author
Ethics declarations
Competing interests
The authors declare no competing financial interests.
Glossary
- Caliciviridae
-
A family of small (2740 nm), non-enveloped, icosahedral enteric viruses that infect a broad range of host species. These positive-sense, single-stranded RNA viruses obtained their name from the Latin word calix, meaning chalice, owing to the cup-shaped structures on the surface of intact capsids. Caliciviruses are divided into four genera: Norovirus, Sapovirus, Vesiviruses and Lagoviruses.
- Virus-like particle
-
A non-infectious particle formed by viral structural proteins that recapitulates the virus structure without packaging the viral nucleic acid or proteins that are normally packaged by the virus.
- Protective immunity
-
An acquired immune response sufficient to protect an individual from infection or reinfection by a pathogen. It can be induced by vaccination or by previous exposure to a particular pathogen.
- Quasispecies
-
A cloud of genetically similar viral genotypes, some of which may contain a less fit phenotype that is capable of exploiting a new niche that is created by the neutralization of the predominant viral phenotype.
- Herd immunity
-
Immunity that occurs in a population when enough individuals become immune to a particular pathogen to break the transmission chain of that pathogen, providing pseudo-protection to non-immune individuals.
- Histo-blood group antigen
-
A member of the family of complex glycans that are expressed on the surfaces of red blood cells, gut and respiratory epithelia, and biological secretions in humans. Their expression is regulated by the fucosyltransferase genesFUT1, FUT2 and FUT3, which are polymorphic in human populations. Differential expression of these enzymes determines the moieties and modifications to these ligands that are expressed by different humans.
- Secretor-positive
-
Pertaining to an individual who expresses the FUT1 ABO blood group antigens on the cells that line their mouths and guts and whose saliva contains the same antigens.
- Non-secretor
-
Pertaining to an individual who does not express the FUT1 ABO blood group antigens on the cells that line their mouths and guts and therefore do not secrete them in the saliva.
- Triangulation number
-
A measure that is used to describe the structure of the icosahedral viral capsid and that was first described by Caspar and Klug. The icosahedron itself has 20 equilateral triangular facets, each of which is divided into a number (T) of identical equilateral triangular subdivisions (or protein subunits), such that the capsid has 20T structure subunits.
- Original antigenic sin
-
A host-mediated humoral or cellular immune response in which a memory response against a previously encountered pathogen is preferentially used against a new pathogen variant rather than another primary response being produced.
Rights and permissions
About this article
Cite this article
Donaldson, E., Lindesmith, L., LoBue, A. et al. Viral shape-shifting: norovirus evasion of the human immune system. Nat Rev Microbiol 8, 231–241 (2010). https://doi.org/10.1038/nrmicro2296
Published:
Issue date:
DOI: https://doi.org/10.1038/nrmicro2296
This article is cited by
-
Influence of herd immunity on norovirus: a long-term field study of repeated viral gastroenteritis outbreaks at the same facilities
BMC Infectious Diseases (2023)
-
Recent trends and developments of PCR-based methods for the detection of food-borne Salmonella bacteria and Norovirus
Journal of Food Science and Technology (2022)
-
Molecular evolution of GII.P17-GII.17 norovirus associated with sporadic acute gastroenteritis cases during 2013–2018 in Zhoushan Islands, China
Virus Genes (2020)
-
Effect of natural ageing and heat treatments on GII.4 norovirus binding to Histo-Blood Group Antigens
Scientific Reports (2019)
-
A post-translational modification of human Norovirus capsid protein attenuates glycan binding
Nature Communications (2019)


