Abstract
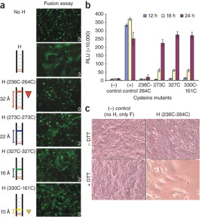
The measles virus entry system, consisting of attachment (hemagglutinin, H) and fusion proteins, operates by means of a variety of natural and targeted receptors; however, the mechanism that triggers fusion of the viral envelope with the plasma membrane is not understood. Here, we tested a model proposing that the two heads of an H dimer, which are covalently linked at their base, after binding two receptor molecules, move relative to each other to transmit the fusion-triggering signal. Indeed, stabilizing the H-dimer interface with additional intermolecular disulfide bonds prevented membrane fusion, an effect that was reversed by a reducing agent. Moreover, a membrane-anchored designated receptor efficiently triggered fusion, provided that it engaged the H dimer at locations proximal to where the natural receptors bind and distal to the H-dimer interface. We discuss how receptors may force H-protein heads to switch partners and transmit the fusion-triggering signal.
This is a preview of subscription content, access via your institution
Access options
Subscribe to this journal
Receive 12 print issues and online access
$259.00 per year
only $21.58 per issue
Buy this article
- Purchase on SpringerLink
- Instant access to the full article PDF.
USD 39.95
Prices may be subject to local taxes which are calculated during checkout





Similar content being viewed by others
References
Harrison, S.C. Viral membrane fusion. Nat. Struct. Mol. Biol. 15, 690–698 (2008).
Marsh, M. & Helenius, A. Virus entry: open sesame. Cell 124, 729–740 (2006).
Chandran, K., Sullivan, N.J., Felbor, U., Whelan, S.P. & Cunningham, J.M. Endosomal proteolysis of the Ebola virus glycoprotein is necessary for infection. Science 308, 1643–1645 (2005).
Lamb, R.A. & Parks, G.D. Paramyxovirus: The viruses and their replication. in Fields Virology Vol. 1 (eds. Fields, B., Knipe, D. & Howley, P.) 1305–1340 (Lippincott Williams & Wilkins, Philadelphia, 2007).
Griffin, D.E. Measles viruses. in Fields Virology. Vol. 1 (eds. Knipe, D.M. & Howley, P.M.), 1551–1585 (Lippincott Williams and Wilkins, Philadelphia, 2007).
Moss, W.J. Measles control and the prospect of eradication. Curr. Top. Microbiol. Immunol. 330, 173–189 (2009).
Smith, E.C., Popa, A., Chang, A., Masante, C. & Dutch, R.E. Viral entry mechanisms: the increasing diversity of paramyxovirus entry. FEBS J. 276, 7217–7227 (2009).
Cattaneo, R., Miest, T., Shashkova, E.V. & Barry, M.A. Reprogrammed viruses as cancer therapeutics: targeted, armed and shielded. Nat. Rev. Microbiol. 6, 529–540 (2008).
Russell, S.J. & Peng, K.-W. Measlesvirus for cancer therapy. Curr. Top. Microbiol. Immunol. 330, 213–241 (2009).
Cattaneo, R. Paramyxovirus entry and targeted vectors for cancer therapy. PLoS Pathog. 6, e1000973 (2010).
Navaratnarajah, C.K., Leonard, V.H.J. & Cattaneo, R. Measles virus glycoprotein complex assembly, receptor attachment and cell entry. Curr. Top. Microbiol. Immunol. 329, 59–76 (2009).
Iorio, R.M., Melanson, V. & Mahon, P. Glycoprotein interactions in paramyxovirus fusion. Future Virol. 4, 335–351 (2009).
Plemper, R.K., Hammond, A. & Cattaneo, R. Characterization of a region of measles virus hemagglutinin sufficient for its dimerization. J. Virol. 74, 6485–6493 (2000).
Lee, J.K. et al. Functional interaction between paramyxovirus fusion and attachment proteins. J. Biol. Chem. 283, 16561–16572 (2008).
Brindley, M.A. & Plemper, R.K. Blue native PAGE and biomolecular complementation reveal a tetrameric or higher-order oligomer organization of the physiological measles virus attachment protein H. J. Virol. 84, 12174–12184 (2010).
Cattaneo, R. & Rose, J.K. Cell fusion by the envelope glycoproteins of persistent measles viruses which caused lethal human brain disease. J. Virol. 67, 1493–1502 (1993).
Hu, X.L., Ray, R. & Compans, R.W. Functional interactions between the fusion protein and hemagglutinin-neuraminidase of human parainfluenza viruses. J. Virol. 66, 1528–1534 (1992).
Paal, T. et al. Probing the spatial organization of measles virus fusion complexes. J. Virol. 83, 10480–10493 (2009).
Hashiguchi, T. et al. Crystal structure of measles virus hemagglutinin provides insight into effective vaccines. Proc. Natl. Acad. Sci. USA 104, 19535–19540 (2007).
Crennell, S., Takimoto, T., Portner, A. & Taylor, G. Crystal structure of the multifunctional paramyxovirus hemagglutinin-neuraminidase. Nat. Struct. Biol. 7, 1068–1074 (2000).
Lawrence, M.C. et al. Structure of the haemagglutinin-neuraminidase from human parainfluenza virus type III. J. Mol. Biol. 335, 1343–1357 (2004).
Yuan, P. et al. Structural studies of the parainfluenza virus 5 hemagglutinin-neuraminidase tetramer in complex with its receptor, sialyllactose. Structure 13, 803–815 (2005).
Bowden, T.A., Crispin, M., Harvey, D., Jones, E.Y. & Stuard, D. Dimeric architecture of the Hendra virus attachment glycoprotein: evidence for a conserved mode of assembly. J. Virol. 84, 6208–6217 (2010).
Colf, L.A., Juo, Z.S. & Garcia, K.C. Structure of the measles virus hemagglutinin. Nat. Struct. Mol. Biol. 14, 1227–1228 (2007).
Plemper, R.K., Hammond, A.L. & Cattaneo, R. Measles virus envelope glycoproteins hetero-oligomerize in the endoplasmic reticulum. J. Biol. Chem. 276, 44239–44246 (2001).
Connolly, S.A., Leser, G.P., Jardetzky, T.S. & Lamb, R.A. Bimolecular complementation of paramyxovirus fusion and hemagglutinin-neuraminidase proteins enhances fusion: implications for the mechanism of fusion triggering. J. Virol. 83, 10857–10868 (2009).
Vongpunsawad, S., Oezgun, N., Braun, W. & Cattaneo, R. Selectively receptor-blind measles viruses: identification of residues necessary for SLAM- or CD46-induced fusion and their localization on a new hemagglutinin structural model. J. Virol. 78, 302–313 (2004).
Massé, N. et al. Measles virus (MV) hemagglutinin: evidence that attachment sites for MV receptors SLAM and CD46 overlap on the globular head. J. Virol. 78, 9051–9063 (2004).
Navaratnarajah, C.K. et al. Dynamic interaction of the measles virus hemagglutinin with its receptor signaling lymphocytic activation molecule (SLAM, CD150). J. Biol. Chem. 283, 11763–11771 (2008).
Leonard, V.H.J. et al. Measles virus blind to its epithelial cell receptor remains virulent in rhesus monkeys but cannot cross the airway epithelium and is not shed. J. Clin. Invest. 118, 2448–2458 (2008).
Tahara, M. et al. Measles virus infects both polarized epithelial and immune cells by using distinctive receptor-binding sites on its hemagglutinin. J. Virol. 82, 4630–4637 (2008).
Naniche, D. et al. Human membrane cofactor protein (CD46) acts as a cellular receptor for measles virus. J. Virol. 67, 6025–6032 (1993).
Dörig, R.E., Marcil, A., Chopra, A. & Richardson, C.D. The human CD46 molecule is a receptor for measles virus (Edmonston strain). Cell 75, 295–305 (1993).
Tatsuo, H., Ono, N., Tanaka, K. & Yanagi, Y. SLAM (CDw150) is a cellular receptor for measles virus. Nature 406, 893–897 (2000).
Ono, N. et al. Measles viruses on throat swabs from measles patients use signaling lymphocytic activation molecule (CDw150) but not CD46 as a cellular receptor. J. Virol. 75, 4399–4401 (2001).
Santiago, C., Celma, M.L., Stehle, T. & Casasnovas, J.M. Structure of the measles virus hemagglutinin bound to the CD46 receptor. Nat. Struct. Mol. Biol. 17, 124–129 (2010).
El Kasmi, K.C. et al. Neutralization of measles virus wild-type isolates after immunization with a synthetic peptide vaccine which is not recognized by neutralizing passive antibodies. J. Gen. Virol. 81, 729–735 (2000).
Nakamura, T. et al. Rescue and propagation of fully retargeted oncolytic measles viruses. Nat. Biotechnol. 23, 209–214 (2005).
Persson, B.D. et al. Structure of the extracellular portion of CD46 provides insights into its interactions with complement proteins and pathogens. PLoS Pathog. 6, e1001122 (2010).
Devaux, P. et al. CD46 short consensus repeats III and IV enhance measles virus binding but impair soluble hemagglutinin binding. J. Virol. 71, 4157–4160 (1997).
Casasnovas, J.M., Larvie, M. & Stehle, T. Crystal structure of two CD46 domains reveals an extended measles virus-binding surface. EMBO J. 18, 2911–2922 (1999).
Yuan, P., Leser, G.P., Demeler, B., Lamb, R.A. & Jardetzky, T.S. Domain architecture and oligomerization properties of the paramyxovirus PIV 5 hemagglutinin-neuraminidase (HN) protein. Virology 378, 282–291 (2008).
Buchholz, C.J., Schneider, U., Devaux, P., Gerlier, D. & Cattaneo, R. Cell entry by measles virus: long hybrid receptors uncouple binding from membrane fusion. J. Virol. 70, 3716–3723 (1996).
Chen, R., Li, L. & Weng, Z. ZDOCK: an initial-stage protein-docking algorithm. Proteins 52, 80–87 (2003).
Mahon, P.J., Mirza, A.M., Musich, T.A. & Iorio, R.M. Engineered intermonomeric disulfide bonds in the globular domain of Newcastle disease virus hemagglutinin-neuraminidase protein: implications for the mechanism of fusion promotion. J. Virol. 82, 10386–10396 (2008).
Ludwig, K. et al. Electron cryomicroscopy reveals different F1 + F2 protein states in intact parainfluenza virions. J. Virol. 82, 3775–3781 (2008).
Yin, H.-S., Wen, X., Paterson, R.G., Lamb, R.A. & Jardetzky, T.S. Structure of the parainfluenza virus 5 F protein in its metastable, prefusion conformation. Nature 439, 38–44 (2006).
Ono, N., Tatsuo, H., Tanaka, K., Minagawa, H. & Yanagi, Y. V domain of human SLAM (CDw150) is essential for its function as a measles virus receptor. J. Virol. 75, 1594–1600 (2001).
Buchholz, U.J., Finke, S. & Conzelmann, K.K. Generation of bovine respiratory syncytial virus (BRSV) from cDNA: BRSV NS2 is not essential for virus replication in tissue culture, and the human RSV leader region acts as a functional BRSV genome promoter. J. Virol. 73, 251–259 (1999).
Cathomen, T., Buchholz, C.J., Spielhofer, P. & Cattaneo, R. Preferential initiation at the second AUG of the measles virus F mRNA: a role for the long untranslated region. Virology 214, 628–632 (1995).
Radecke, F. et al. Rescue of measles viruses from cloned DNA. EMBO J. 14, 5773–5784 (1995).
Takeda, M. et al. Recovery of pathogenic measles virus from cloned cDNA. J. Virol. 74, 6643–6647 (2000).
Fraczkiewicz, R. & Braun, W. Exact and efficient analytical calculation of the accessible surface areas and their gradients for macromolecules. J. Comput. Chem. 19, 319–333 (1998).
Cathomen, T., Naim, H.Y. & Cattaneo, R. Measles viruses with altered envelope protein cytoplasmic tails gain cell fusion competence. J. Virol. 72, 1224–1234 (1998).
Acknowledgements
We thank J. Maher, D., Katzmann, B. Lee, C. Russell and R. Iorio for comments on the manuscript, S. Russell (Mayo Clinic) for the Vero-His cell line, C. Muller (University of Trier) for the BH6 antibody, A. Kirk (Mayo Clinic) and R. Weaver (Mayo Clinic) for help with H-tetramer interface mutagenesis, T. Stehle (University of Tuebingen) for communicating unpublished information and M. Bennett for excellent secretarial assistance. This work was supported by US National Institutes of Health grant R01 CA90636 and by the Mayo Clinic Cancer Center. Part of L.K.'s and L.R.'s stipends was supported by the Mayo Graduate School SURF program.
Author information
Authors and Affiliations
Contributions
R.C. and C.K.N. conceived the projects. N.O. and W.B. planned cysteine mutagenesis. C.K.N. and V.H.J.L. planned histidine tagging. C.K.N., L.R. and L.K. generated the expression plasmids and characterized the function of all the mutated proteins. C.K.N., V.H.J.L., W.B. and R.C. contributed to the analysis of the data and prepared the manuscript.
Corresponding author
Ethics declarations
Competing interests
Patent applications on which R.C. is an inventor have been licensed to NISCO, Inc. The Mayo Clinic has an equity position in NISCO; the Mayo Clinic has not yet received royalties from products developed by the company, but may receive these in the future.
Supplementary information
Supplementary Text and Figures
Supplementary Tables 1 and 2 (PDF 88 kb)
Rights and permissions
About this article
Cite this article
Navaratnarajah, C., Oezguen, N., Rupp, L. et al. The heads of the measles virus attachment protein move to transmit the fusion-triggering signal. Nat Struct Mol Biol 18, 128–134 (2011). https://doi.org/10.1038/nsmb.1967
Received:
Accepted:
Published:
Issue date:
DOI: https://doi.org/10.1038/nsmb.1967
This article is cited by
-
Screening of candidate genes associated with high titer production of oncolytic measles virus based on systems biology approach
Virus Genes (2022)
-
Roles of the highly conserved amino acids in the second receptor binding site of the Newcastle disease virus HN protein
Virology Journal (2019)
-
Functional analysis of amino acids at stalk/head interface of human parainfluenza virus type 3 hemagglutinin-neuraminidase protein in the membrane fusion process
Virus Genes (2018)
-
Genome-wide associations of CD46 and IFI44L genetic variants with neutralizing antibody response to measles vaccine
Human Genetics (2017)
-
Enhanced lysis by bispecific oncolytic measles viruses simultaneously using HER2 /neu or EpCAM as target receptors
Molecular Therapy - Oncolytics (2016)


