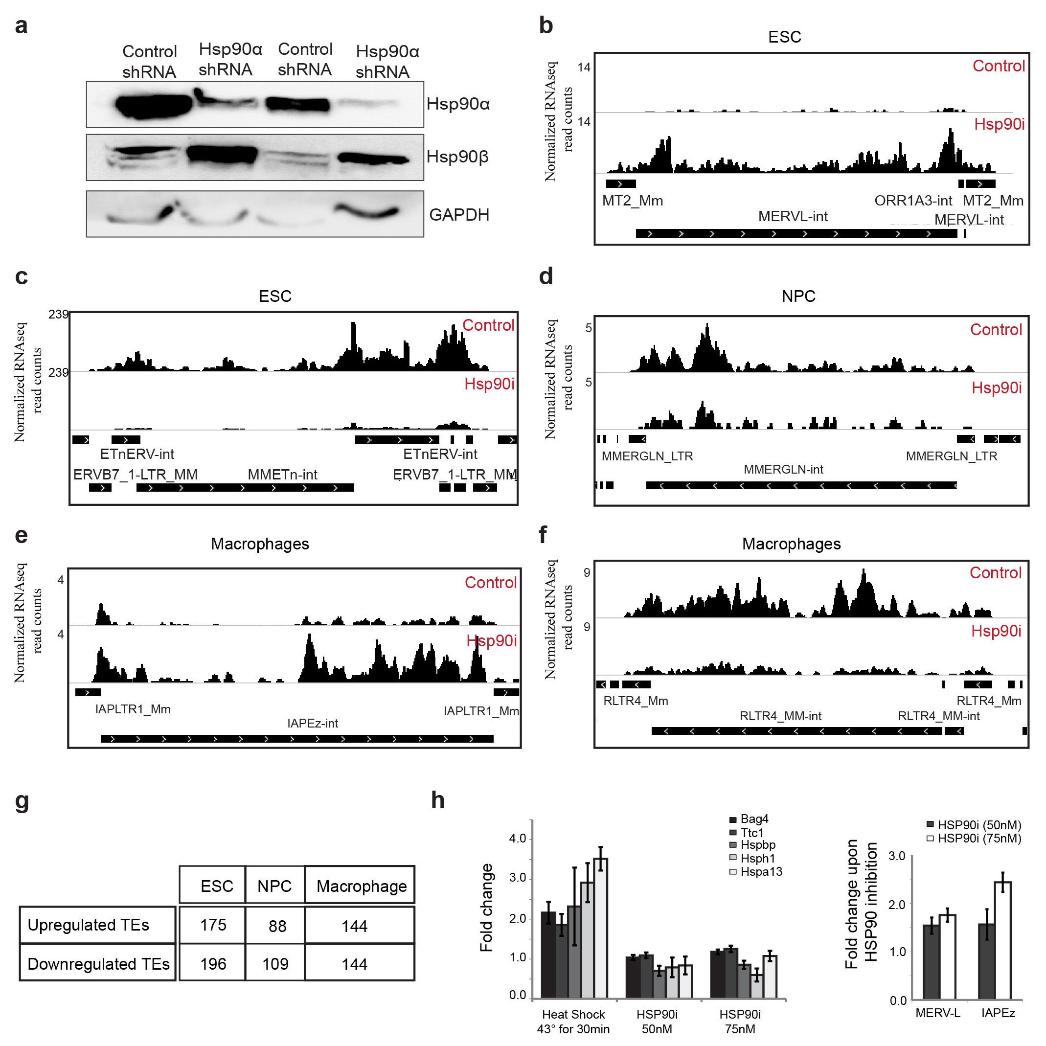
Supplementary Figure 1: Effect of HSP90 inhibition on expression of endogenous retroviruses.
From: The evolutionary capacitor HSP90 buffers the regulatory effects of mammalian endogenous retroviruses

(a) Inducible shRNA-mediated Hsp90 silencing in mouse ESCs. Immunoblots of total cell extract expressing the indicated constructs are shown. Two independent cell clones were analyzed. (b-f) A genome browser snapshot of genomic loci with indicated ERVs. RNAseq read counts under control and HSP90 inhibition conditions are plotted on the Y-axis. Mouse genomic co-ordinates from the genome build mm10 are as follows: (b) chr16: 57,805,060-57,812,042; (c) chr3: 35,413,307-35,419,237; (d) chr9:25,854,570-25,864,259. (e) chr3: 26,346,706-26,354,408; (f) chr13: 98,985,649-98,996,505. (g) The effect of HSP90 inhibition on expression of TEs in indicated cell types. The numbers of up- and down-regulated TEs (absolute fold change >2, adjusted p-value < 0.01) as annotated by RepeatMasker are indicated. (h) The effect of heat shock and two different HSP90 inhibitor concentrations (50nM and 75nM) on the expression of heat shock genes in ESCs. The same two HSP90 inhibitor concentrations were used to test the expression changes of IAPEz and MERV-L in ESCs. Fold change is shown as a mean of three independent cell-culture replicates (± SEM).