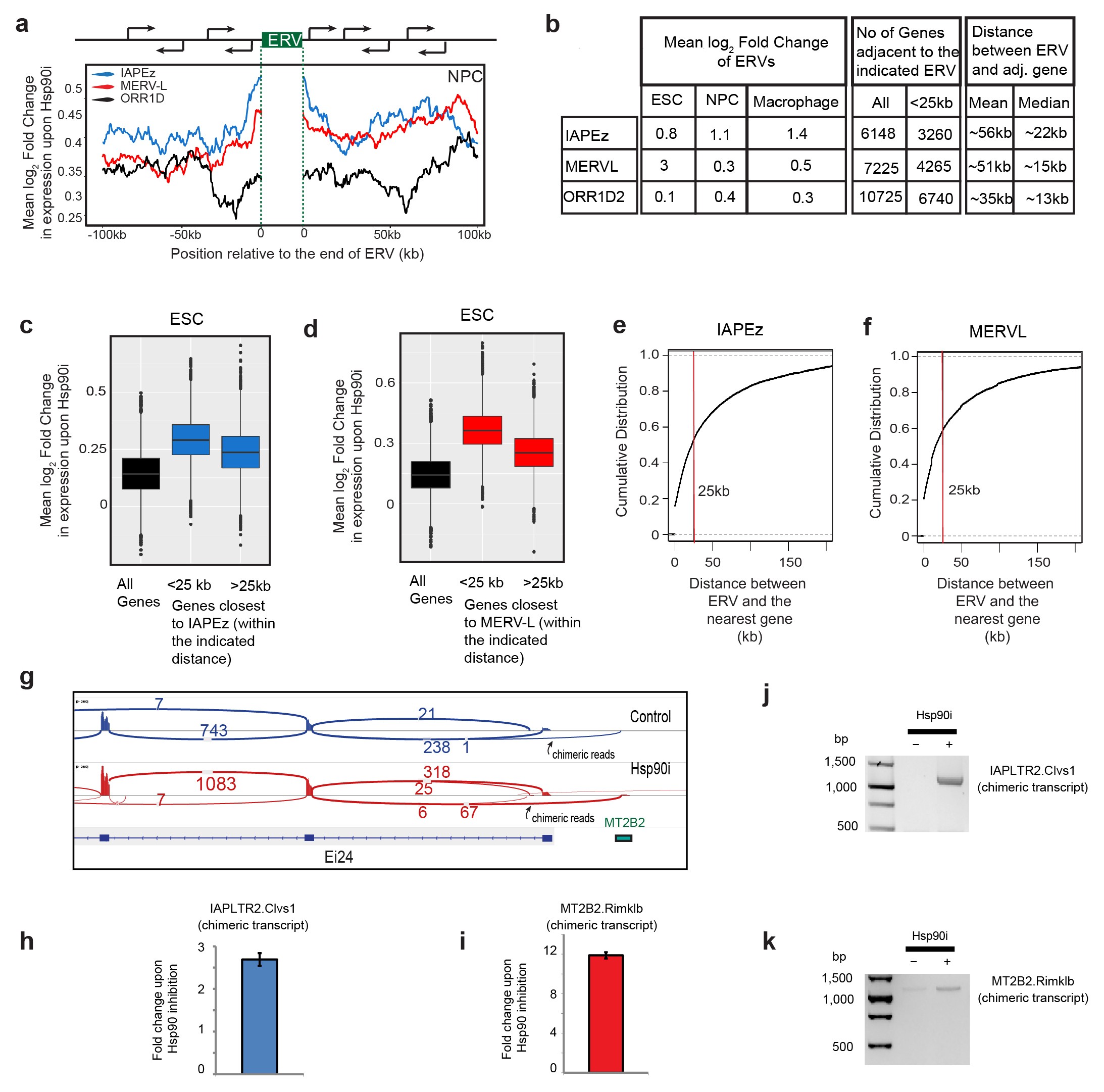
Supplementary Figure 2: Expression of genes close to ERVs is affected by HSP90 inhibition.
From: The evolutionary capacitor HSP90 buffers the regulatory effects of mammalian endogenous retroviruses

(a) HSP90 inhibition-induced changes in expression of genes located within 200kb region around ERV insertions in NPCs. The analyzed subtypes of ERVs are shown in different colors as indicated. (b) A table showing the fold change in three selected ERVs upon HSP90 inhibition, the number of genes adjacent to these ERVs and the mean/median distance between ERVs and adjacent genes. (c,d) HSP90 inhibition-induced changes in expression of all genes in the genome (black box) in comparison with genes close to IAPEz (blue boxes in c) and close to MERVL (red boxes in d) either closer or more distant than 25kb to the closest ERV type in ESCs. Consistent with previous observations (Fig. 2a), the effect of Hsp90 inhibition on gene expression of adjacent genes trails-off with distance. (e,f) Cumulative distributions of the distance between genes and adjacent IAPEz (e) or MERVL(f). Almost 60% of the adjacent genes are within 25kB of ERV. (g) Sashimi plot of a chimeric transcript originating in an adjacent MT2B2 LTR region and continuing transcription in the Ei24 gene region. (h-k) Validation of two chimeric transcripts, Clvs1 and Rimklb, by quantitative PCR (h,i) and PCR (j,k). For qPCR, fold change is shown as a mean of three independent cell-culture replicates (± SEM).