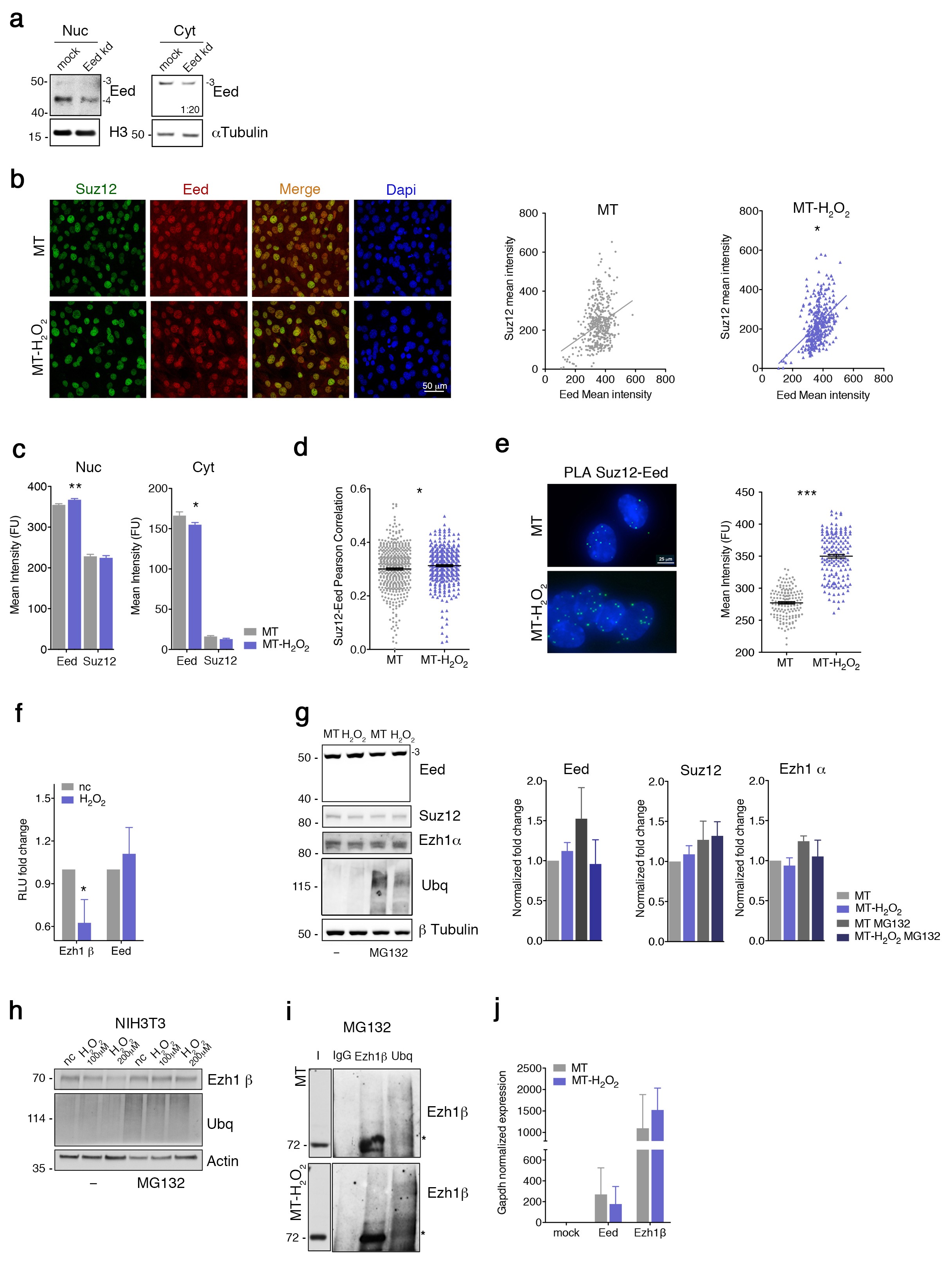
Supplementary Figure 6: In atrophic myotubes, Eed redistributes in the nucleus, and Ezh1β is proteolytically degraded.
From: A cytosolic Ezh1 isoform modulates a PRC2–Ezh1 epigenetic adaptive response in postmitotic cells

a. Western blots detecting Eed protein levels in nuclear and cytosolic extracts of C2C12 muscle cells depleted or not of Eed. H3 and α Tubulin were used as the loading controls. (Independent experiments: n=1). Eed isoforms are specified. b. Left, representative immuno-staining for Suz12 (green) and Eed (red) in control (MT) and H2O2-treated myotubes (MT-H2O2) (nuclei are counterstained in DAPI, blue). Original magnification 63X. The scale bar is indicated. Right, correlation between Suz12 nuclear mean intensity (FU) (Y axis) and Eed nuclear mean intensity (FU) (X axis) in control (MT) and H2O2-treated myotubes (MT-H2O2). Regression curves are represented (nuclei: n=458 in MT, n=360 in MT-H2O2). Fisher’s Z test: p=0.0262. c. Mean intensity of nuclear and cytosolic Eed and Suz12 in control (MT) and H2O2-treated myotubes (MT-H2O2). The fluorescence signal for each nucleus was calculated; to derive cytosolic signal, we subtracted the sum of the mean nuclear fluorescence values, from the mean fluorescence of the field. Mean and s.e.m. (for Nuc, nuclei: n=458 in MT, n=360 in MT-H2O2; for Cyt, fields: n=8 in MT, n=9 in MT-H2O2). Two-tailed unpaired t-test: Nuclear Eed MT versus MT-H2O2 p=0.0045; Cytosolic Eed MT versus MT-H2O2 p=0.0466. d. Scatter plot representing Pearson correlation values of Suz12-Eed nuclear co-staining in control (MT) and H2O2-treated myotubes (MT-H2O2). Mean ± s.e.m. (nuclei: n=458 in MT, n=360 in MT-H2O2). Two-tailed unpaired t-test: p=0.0279. e. Left, representative image of PLA detecting Eed-Suz12 interaction in control and H2O2-treated myotubes (See Methods). The scale bar is indicated. Right, scatter plot representing the corresponding PLA nuclei intensity. Mean ± s.e.m. (nuclei: n=153). Two-tailed unpaired t-test: p < 0.0001. f. Right, luminescence measurement of Ezh1β-Nanoluc or Eed-Nanoluc in control and H2O2 treated NIH3T3. Mean and s.e.m. (independent experiments: n=8 for Ezh1β, n=6 for Eed). One-tailed paired t-test: p=0.0279. g. Left, western blot detecting Eed, Suz12, Ezh1α and Ubiquitin in total extracts of control, H2O2, MG132 and MG132-H2O2-treated myotubes. β Tubulin is used as the loading control. Right, corresponding Eed, Suz12 and Ezh1α densitometric quantification. Mean and s.e.m. (independent experiments: n=3). Eed isoform is specified. h. Western blots detecting Ezh1β and Ubiquitin in total extract of control, H2O2, MG132 and MG132-H2O2-treated NIH3T3 cells. Actin is used as the loading control. (Independent experiments: n=2, represented on the same blot). i. Co-IP and western blot analyses for Ezh1β and Ubiquitin (Ubq) in cytosolic extracts of MG132 and MG132-H2O2-treated myotubes. Isotype-matched IgG is the control antibody used for IPs. (Independent experiments: n=2). j. Expression levels of Ezh1β or Eed in YFP (Mock), Eed-CFP or Ezh1β-YFP transfected myotubes treated or not with H2O2. Data were normalized on Gapdh expression. Mean and s.e.m. (Independent experiments: n=3).