Abstract
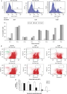
Multiple myeloma is characterized by increased bone marrow neovascularization driven in part by vascular endothelial growth factor (VEGF). In addition, the Ras/Raf/MEK/ERK pathway is critical for the proliferation of myeloma cells and is often upregulated. Sorafenib (Nexavar) is a novel multi-kinase inhibitor that acts predominantly through inhibition of Raf-kinase and VEGF receptor 2, offering the potential for targeting two important aspects of disease biology. In in vitro studies, sorafenib-induced cytotoxicity in MM cell lines as well as freshly isolated patient myeloma cells. It retained its activity against MM cells in co-culture with stromal cells or with interleukin-6, VEGF or IGF; conditions mimicking tumor microenvironment. Examination of cellular signaling pathways showed downregulation of Mcl1 as well as decreased phosphorylation of the STAT3 and MEK/ERK, as potential mechanisms of its anti-tumor effect. Sorafenib induces reciprocal upregulation of Akt phosphorylation; and simultaneous inhibition of downstream mTOR with rapamycin leads to synergistic effects. Sorafenib also synergizes with drugs such as proteasome inhibitors and steroids. In a human in vitro angiogenesis assay, sorafenib showed potent anti-angiogenic activity. Sorafenib, through multiple mechanisms exerts potent anti-myeloma activity and these results favor further clinical evaluation and development of novel sorafenib combinations.
This is a preview of subscription content, access via your institution
Access options
Subscribe to this journal
Receive 50 print issues and online access
$259.00 per year
only $5.18 per issue
Buy this article
- Purchase on SpringerLink
- Instant access to the full article PDF.
USD 39.95
Prices may be subject to local taxes which are calculated during checkout







Similar content being viewed by others
References
Bezieau S, Devilder MC, Avet-Loiseau H, Mellerin MP, Puthier D, Pennarun E et al. (2001). High incidence of N and K-Ras activating mutations in multiple myeloma and primary plasma cell leukemia at diagnosis. Hum Mutat 18: 212–224.
Brown RD, Pope B, Luo XF, Gibson J, Joshua D . (1994). The oncoprotein phenotype of plasma cells from patients with multiple myeloma. Leuk Lymphoma 16: 147–156.
Catlett-Falcone R, Dalton WS, Jove R . (1999a). STAT proteins as novel targets for cancer therapy. Signal transducer an activator of transcription. Curr Opin Oncol 11: 490–496.
Catlett-Falcone R, Landowski TH, Oshiro MM, Turkson J, Levitzki A, Savino R et al. (1999b). Constitutive activation of Stat3 signaling confers resistance to apoptosis in human U266 myeloma cells. Immunity 10: 105–115.
Chatterjee M, Honemann D, Lentzsch S, Bommert K, Sers C, Herrmann P et al. (2002). In the presence of bone marrow stromal cells human multiple myeloma cells become independent of the IL-6/gp130/STAT3 pathway. Blood 100: 3311–3318.
Chatterjee M, Stuhmer T, Herrmann P, Bommert K, Dorken B, Bargou RC . (2004). Combined disruption of both the MEK/ERK and the IL-6R/STAT3 pathways is required to induce apoptosis of multiple myeloma cells in the presence of bone marrow stromal cells. Blood 104: 3712–3721.
Corradini P, Ferrero D, Voena C, Ladetto M, Boccadoro M, Pileri A . (1993). The mutation of N-ras oncogene does not involve myeloid and erythroid lineages in a case of multiple myeloma. Br J Haematol 83: 672–673.
Dai Y, Landowski TH, Rosen ST, Dent P, Grant S . (2002). Combined treatment with the checkpoint abrogator UCN-01 and MEK1/2 inhibitors potently induces apoptosis in drug-sensitive and -resistant myeloma cells through an IL-6-independent mechanism. Blood 100: 3333–3343.
Ferlin M, Noraz N, Hertogh C, Brochier J, Taylor N, Klein B . (2000). Insulin-like growth factor induces the survival and proliferation of myeloma cells through an interleukin-6-independent transduction pathway. Br J Haematol 111: 626–634.
Frassanito MA, Cusmai A, Piccoli C, Dammacco F . (2002). Manumycin inhibits farnesyltransferase and induces apoptosis of drug-resistant interleukin 6-producing myeloma cells. Br J Haematol 118: 157–165.
Giuliani N, Lunghi P, Morandi F, Colla S, Bonomini S, Hojden M et al. (2004). Downmodulation of ERK protein kinase activity inhibits VEGF secretion by human myeloma cells and myeloma-induced angiogenesis. Leukemia 18: 628–635.
Gupta D, Treon SP, Shima Y, Hideshima T, Podar K, Tai YT et al. (2001). Adherence of multiple myeloma cells to bone marrow stromal cells upregulates vascular endothelial growth factor secretion: therapeutic applications. Leukemia 15: 1950–1961.
Hideshima T, Catley L, Yasui H, Ishitsuka K, Raje N, Mitsiades C et al. (2006). Perifosine, an oral bioactive novel alkylphospholipid, inhibits Akt and induces in vitro and in vivo cytotoxicity in human multiple myeloma cells. Blood 107: 4053–4062.
Hideshima T, Nakamura N, Chauhan D, Anderson KC . (2001). Biologic sequelae of interleukin-6 induced PI3-K/Akt signaling in multiple myeloma. Oncogene 20: 5991–6000.
Hsu JH, Shi Y, Frost P, Yan H, Hoang B, Sharma S et al. (2004). Interleukin-6 activates phosphoinositol-3′ kinase in multiple myeloma tumor cells by signaling through RAS-dependent and, separately, through p85-dependent pathways. Oncogene 23: 3368–3375.
Kimlinger T, Kline M, Kumar S, Lust J, Witzig T, Rajkumar SV . (2006). Differential expression of vascular endothelial growth factors and their receptors in multiple myeloma. Haematologica 91: 1033–1040.
Kumar S, Gertz MA, Dispenzieri A, Lacy MQ, Wellik LA, Fonseca R et al. (2004a). Prognostic value of bone marrow angiogenesis in patients with multiple myeloma undergoing high-dose therapy. Bone Marrow Transplant 34: 235–239.
Kumar S, Raje N, Hideshima T, Ishitsuka K, Roccaro A, Shiraishi N et al. (2005a). Antimyeloma activity of two novel N-substituted and tetraflourinated thalidomide analogs. Leukemia 19: 1253–1261.
Kumar S, Rajkumar SV, Kimlinger T, Greipp PR, Witzig TE . (2005b). CD45 expression by bone marrow plasma cells in multiple myeloma: clinical and biological correlations. Leukemia 19: 1466–1470.
Kumar S, Witzig TE, Timm M, Haug J, Wellik L, Kimlinger TK et al. (2004b). Bone marrow angiogenic ability and expression of angiogenic cytokines in myeloma: evidence favoring loss of marrow angiogenesis inhibitory activity with disease progression. Blood 104: 1159–1165.
Le Gouill S, Podar K, Amiot M, Hideshima T, Chauhan D, Ishitsuka K et al. (2004). VEGF induces Mcl-1 up-regulation and protects multiple myeloma cells against apoptosis. Blood 104: 2886–2892.
Lentzsch S, Gries M, Janz M, Bargou R, Dorken B, Mapara MY . (2003). Macrophage inflammatory protein 1-alpha (MIP-1 alpha) triggers migration and signaling cascades mediating survival and proliferation in multiple myeloma (MM) cells. Blood 101: 3568–3573.
Liu M, Aneja R, Liu C, Sun L, Gao J, Wang H et al. (2006). Inhibition of the mitotic kinesin Eg5 up-regulates Hsp70 through the phosphatidylinositol 3-Kinase/Akt pathway in multiple myeloma cells. J Biol Chem 281: 18090–18097.
Liu P, Leong T, Quam L, Billadeau D, Kay NE, Greipp P et al. (1996). Activating mutations of N- and K-ras in multiple myeloma show different clinical associations: analysis of the Eastern Cooperative Oncology Group Phase III Trial. Blood 88: 2699–2706.
Neri A, Murphy JP, Cro L, Ferrero D, Tarella C, Baldini L et al. (1989). Ras oncogene mutation in multiple myeloma. J Exp Med 170: 1715–1725.
Paquette RL, Berenson J, Lichtenstein A, McCormick F, Koeffler HP . (1990). Oncogenes in multiple myeloma: point mutation of N-ras. Oncogene 5: 1659–1663.
Podar K, Tai YT, Davies FE, Lentzsch S, Sattler M, Hideshima T et al. (2001). Vascular endothelial growth factor triggers signaling cascades mediating multiple myeloma cell growth and migration. Blood 98: 428–435.
Pope B, Brown R, Luo XF, Gibson J, Joshua D . (1997). Disease progression in patients with multiple myeloma is associated with a concurrent alteration in the expression of both oncogenes and tumour suppressor genes and can be monitored by the oncoprotein phenotype. Leuk Lymphoma 25: 545–554.
Portier M, Moles JP, Mazars GR, Jeanteur P, Bataille R, Klein B et al. (1992). p53 and RAS gene mutations in multiple myeloma. Oncogene 7: 2539–2543.
Puthier D, Bataille R, Amiot M . (1999). IL-6 up-regulates mcl-1 in human myeloma cells through JAK/STAT rather than ras/MAP kinase pathway. Eur J Immunol 29: 3945–3950.
Rahmani M, Davis EM, Bauer C, Dent P, Grant S . (2005). Apoptosis induced by the kinase inhibitor BAY 43-9006 in human leukemia cells involves down-regulation of Mcl-1 through inhibition of translation. J Biol Chem 280: 35217–35227.
Raje N, Kumar S, Hideshima T, Ishitsuka K, Chauhan D, Mitsiades C et al. (2004). Combination of the mTOR inhibitor rapamycin and CC-5013 has synergistic activity in multiple myeloma. Blood 104: 4188–4193.
Rajkumar SV, Mesa RA, Fonseca R, Schroeder G, Plevak MF, Dispenzieri A et al. (2002). Bone marrow angiogenesis in 400 patients with monoclonal gammopathy of undetermined significance, multiple myeloma, and primary amyloidosis. Clin Cancer Res 8: 2210–2216.
Rowley M, Van Ness B . (2002). Activation of N-ras and K-ras induced by interleukin-6 in a myeloma cell line: implications for disease progression and therapeutic response. Oncogene 21: 8769–8775.
Shi Y, Hsu JH, Hu L, Gera J, Lichtenstein A . (2002). Signal pathways involved in activation of p70S6K and phosphorylation of 4E-BP1 following exposure of multiple myeloma tumor cells to interleukin-6. J Biol Chem 277: 15712–15720.
Strumberg D . (2005). Preclinical and clinical development of the oral multikinase inhibitor sorafenib in cancer treatment. Drugs Today (Barc) 41: 773–784.
Strumberg D, Richly H, Hilger RA, Schleucher N, Korfee S, Tewes M et al. (2005). Phase I clinical and pharmacokinetic study of the novel Raf kinase and vascular endothelial growth factor receptor inhibitor BAY 43-9006 in patients with advanced refractory solid tumors. J Clin Oncol 23: 965–972.
Strumberg D, Seeber S . (2005). Raf kinase inhibitors in oncology. Onkologie 28: 101–107.
Uchiyama H, Barut BA, Mohrbacher AF, Chauhan D, Anderson KC . (1993). Adhesion of human myeloma-derived cell lines to bone marrow stromal cells stimulates interleukin-6 secretion. Blood 82: 3712–3720.
Vacca A, Ribatti D, Roncali L, Ranieri G, Serio G, Silvestris F et al. (1994). Bone marrow angiogenesis and progression in multiple myeloma. Br J Haematol 87: 503–508.
Wilhelm SM, Carter C, Tang L, Wilkie D, McNabola A, Rong H et al. (2004). BAY 43-9006 exhibits broad spectrum oral antitumor activity and targets the RAF/MEK/ERK pathway and receptor tyrosine kinases involved in tumor progression and angiogenesis. Cancer Res 64: 7099–7109.
Yu C, Bruzek LM, Meng XW, Gores GJ, Carter CA, Kaufmann SH et al. (2005). The role of Mcl-1 downregulation in the proapoptotic activity of the multikinase inhibitor BAY 43-9006. Oncogene 24: 6861–6869.
Zhang B, Fenton RG . (2002). Proliferation of IL-6-independent multiple myeloma does not require the activity of extracellular signal-regulated kinases (ERK1/2). J Cell Physiol 193: 42–54.
Acknowledgements
We acknowledge Roberta DeGoey and Christy Finke for their assistance with processing of tumor cells and all of the patients who provided us with the tumor samples. This work was supported by Mayo Clinic Hematologic Malignancies Program, CR20 Award from Mayo Foundation and Career Development Award from Lymphoma SPORE. Sorafenib was provided through CTEP drug evaluation program by Bayer Pharmaceuticals.
Author information
Authors and Affiliations
Corresponding author
Rights and permissions
About this article
Cite this article
Ramakrishnan, V., Timm, M., Haug, J. et al. Sorafenib, a dual Raf kinase/vascular endothelial growth factor receptor inhibitor has significant anti-myeloma activity and synergizes with common anti-myeloma drugs. Oncogene 29, 1190–1202 (2010). https://doi.org/10.1038/onc.2009.403
Received:
Revised:
Accepted:
Published:
Issue date:
DOI: https://doi.org/10.1038/onc.2009.403
Keywords
This article is cited by
-
Evaluation of 1,10-phenanthroline-based hydroxamate derivative as dual histone deacetylases/ribonucleotide reductase inhibitor with antitumor activities
DARU Journal of Pharmaceutical Sciences (2024)
-
Dual anti-angiogenic and anti-metastatic activity of myriocin synergistically enhances the anti-tumor activity of cisplatin
Cellular Oncology (2023)
-
The tumor suppressor NDRG2 cooperates with an mTORC1 inhibitor to suppress the Warburg effect in renal cell carcinoma
Investigational New Drugs (2020)
-
Signaling Pathways and Emerging Therapies in Multiple Myeloma
Current Hematologic Malignancy Reports (2016)
-
Two death pathways induced by sorafenib in myeloma cells: Puma-mediated apoptosis and necroptosis
Clinical and Translational Oncology (2015)


