Abstract
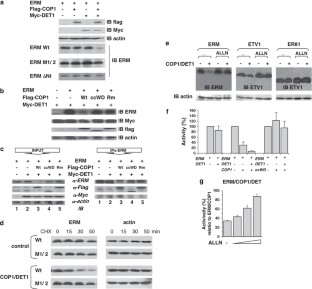
In this study, we report that the PEA3 group members interact with the mammalian really interesting new gene (RING) E3 ubiquitin ligase constitutive photomorphogenetic 1 (COP1), which mediates ubiquitylation and subsequent proteasome degradation of the p53 and c-Jun transcription factors. This interaction is mediated by the central region of COP1 including the coiled-coil domain and two COP1-interacting consensus motifs localized in the well-conserved N-terminal transactivation domain of the PEA3 group members. At the transcriptional level, COP1 reduces the transcriptional activity of ERM and the two other PEA3 group proteins on Ets-responsive reporter genes; this effect being dependent on the RING domain of COP1 and the two COP1-interacting motifs of ERM. Reduced transcriptional activity was, however, not related to COP1-induced changes in ERM stability. In fact, increased ubiquitylation and subsequent proteasome-mediated degradation of ERM is achieved only when COP1 is expressed with DET1, a key COP1 partner within the ubiquitylation complex. Conversely, we show that the depletion of COP1 or DET1 by small interference RNA (siRNA) in U2OS cells stabilizes endogenous ERM whereas only COP1 knockdown enhances expression of ICAM-1, a gene regulated by this transcription factor. These results indicate that COP1 is a complex regulator of ERM and the two other PEA3 group members.
This is a preview of subscription content, access via your institution
Access options
Subscribe to this journal
Receive 50 print issues and online access
$259.00 per year
only $5.18 per issue
Buy this article
- Purchase on SpringerLink
- Instant access to the full article PDF.
USD 39.95
Prices may be subject to local taxes which are calculated during checkout







Similar content being viewed by others
References
Baert JL, Beaudoin C, Monté D, Degerny C, Mauen S, de Launoit Y . (2007). The 26S proteasome system degrades the ERM transcription factor and regulates its transcription-enhancing activity. Oncogene 26: 415–424.
Baert JL, Monte D, Musgrove EA, Albagli O, Sutherland RL, de Launoit Y . (1997). Expression of the PEA3 group of ETS-related transcription factors in human breast-cancer cells. Int J Cancer 70: 590–597.
Bianchi E, Denti S, Catena R, Rossetti G, Polo S, Gasparian S et al. (2003). Characterization of human constitutive photomorphogenesis protein 1, a RING finger ubiquitin ligase that interacts with Jun transcription factors and modulates their transcriptional activity. J Biol Chem 278: 19682–91690.
Coutte L, Monte D, Imai K, Pouilly L, Dewitte F, Vidaud M et al. (1999). Characterization of the human and mouse ETV1/ER81 transcription factor genes: role of the two alternatively spliced isoforms in the human. Oncogene 18: 6278–6286.
de Launoit Y, Audette M, Pelczar H, Plaza S, Baert JL . (1998). The transcription of the intercellular adhesion molecule-1 is regulated by Ets transcription factors. Oncogene 16: 2065–2073.
de Launoit Y, Baert JL, Chotteau Lelièvre A, Monte D, Coutte L, Mauen S et al. (2006). The Ets transcription factors of the PEA3 group: transcriptional regulators in metastasis biochim. Biophys Acta 1766: 79–87.
de Launoit Y, Chotteau-Lelievre A, Beaudoin C, Coutte L, Netzer S, Brenner C et al. (2000). The PEA3 group of ETS-related transcription factors. Role in breast cancer metastasis. Adv Exp Med Biol 480: 107–116.
Defossez PA, Baert JL, Monnot M, de Launoit Y . (1997). The ETS family member ERM contains an alpha-helical acidic activation domain that contacts TAFII60. Nucleic Acids Res 25: 4455–4463.
Degerny C, Monté D, Beaudoin C, Jaffray E, Portois L, Hay RT et al. (2005). SUMO modification of the Ets-related transcription factor ERM inhibits its transcriptional activity. J Biol Chem 280: 24330–24338.
Di-Bacco A, Gill G . (2006). SUMO-specific proteases and the cell cycle. An essential role for SENP5 in cell proliferation. Cell Cycle 5: 2310–2313.
Dornan D, Wertz I, Shimizu H, Arnott D, Frantz GD, Dowd P et al. (2004). The ubiquitin ligase COP1 is a critical negative regulator of p53. Nature 429: 86–92.
Gill G . (2005). Something about SUMO inhibits transcription. Curr Opin Genet Dev 15: 536–541.
Gocke CB, Yu H, Kang J . (2005). Systematic identification and analysis of mammalian small ubiquitin-like modifier substrates. J Biol Chem 280: 5004–5012.
Holm M, Hardtke CS, Gaudet R, Deng XW . (2001). Identification of a structural motif that confers specific interaction with the WD40 repeat domain of Arabidopsis COP1. EMBO J 20: 118–127.
Kato S, Ding J, Pisck E, Jhala US, Du K . (2008). COP1 functions as a FoxO1 ubiquitin E3 ligase to regulate FoxO1-mediated gene expression. J Biol Chem 283: 35464–35473.
Liu Y, Hedvat CV, Mao S, Zhu XH, Yao J, Nguyen H et al. (2006). The ETS protein MEF is regulated by phosphorylation-dependent proteolysis via the protein-ubiquitin ligase SCFSkp2. Mol Cell Biol 26: 3114–3123.
Sharrocks AD . (2006). PIAS proteins and transcriptional regulation-more than just SUMO E3 ligases? Genes Dev 20: 754–758.
Takahashi A, Higashino F, Aoyagi M, Yoshida K, Itoh M, Kobayashi M et al. (2005). E1AF degradation by a ubiquitin-proteasome pathway. Biochem Bioph Res Co 327: 575–580.
Wertz IE, O′Rourke KM, Zhang Z, Dornan D, Arnott D, Deshaies RJ et al. (2004). Human De-etiolated-1 regulates c-Jun by assembling a CUL4A ubiquitin ligase. Science 303: 1371–1374.
Yi C, Deng XW . (2005). COP1—from plant photomorphogenesis to mammalian tumorigenesis. Trends Cell Biol 15: 618–625.
Acknowledgements
This work was carried out thanks to grants awarded by the ‘Ligue Nationale Contre le Cancer’ (Comité Nord, France), the ‘Association pour la Recherche contre le Cancer’ (France), the ‘Conseil Régional Nord/Pas-de-Calais’ (France) and the European Regional Development Fund (Intergenes program). We thank E Bianchi and VM Dixit for kind gifts of plasmids.
Author information
Authors and Affiliations
Corresponding authors
Additional information
Supplementary Information accompanies the paper on the Oncogene website (http://www.nature.com/onc)
Supplementary information
Rights and permissions
About this article
Cite this article
Baert, JL., Monte, D., Verreman, K. et al. The E3 ubiquitin ligase complex component COP1 regulates PEA3 group member stability and transcriptional activity. Oncogene 29, 1810–1820 (2010). https://doi.org/10.1038/onc.2009.471
Received:
Revised:
Accepted:
Published:
Issue date:
DOI: https://doi.org/10.1038/onc.2009.471
Keywords
This article is cited by
-
E26 transformation-specific transcription variant 5 in development and cancer: modification, regulation and function
Journal of Biomedical Science (2023)
-
Relationship between ETS Transcription Factor ETV1 and TGF-β-regulated SMAD Proteins in Prostate Cancer
Scientific Reports (2019)
-
The ETS family of oncogenic transcription factors in solid tumours
Nature Reviews Cancer (2017)
-
COP1, the negative regulator of ETV1, influences prognosis in triple-negative breast cancer
BMC Cancer (2015)
-
Spotlight on the role of COP1 in tumorigenesis
Nature Reviews Cancer (2012)


